Nguyen Sao Anh, Sakata Toyonori, Shirahige Katsuhiko, Sutani Takashi
Institute for Quantitative Biosciences, The University of Tokyo 1-1-1 Yayoi, Bunkyo-Ku, Tokyo 113-0032, Japan.
Department of Cell and Molecular Biology, Karolinska Institutet Tomtebodavägen 16, 171 77 Stockholm, Sweden.
iScience. 2025 Mar 30;28(5):112322. doi: 10.1016/j.isci.2025.112322. eCollection 2025 May 16.
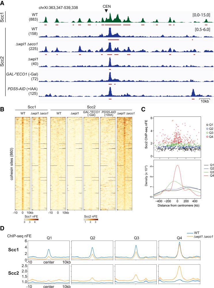
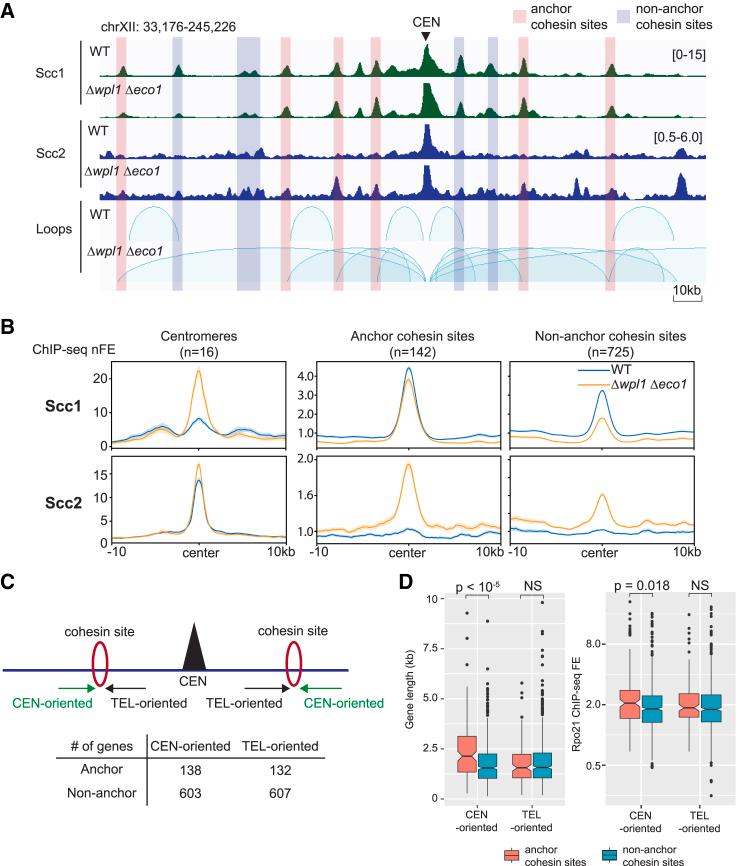
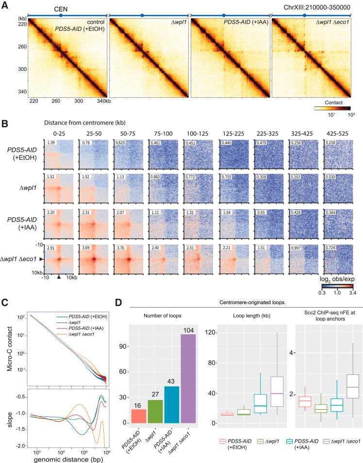
Cohesin exhibits DNA loop extrusion when bound to the ATPase activator Scc2 (NIPBL in humans), which has been proposed to organize higher-order chromosome folding. In budding yeast, most chromosome-bound cohesins lack Scc2. How the Scc2-cohesin interaction is regulated on the chromosome and its physiological consequences remain unclear. Here, we show that the deletion of both and , two known cohesin regulators, but not either alone, caused Scc2-cohesin co-localization in metaphase, particularly around centromeres, using calibrated chromatin immunoprecipitation sequencing (ChIP-seq). Eco1's mitotic activity was required to prevent this co-localization in Δ We also demonstrate that Scc2-cohesin co-localization enlarged pericentromeric DNA loops, linking centromeres to genome sites hundreds of kilobases away, and delayed mitotic chromosome segregation. These findings suggest that Wpl1 and Eco1 cooperatively regulate Scc2-cohesin interaction, restrict pericentromeric DNA loop size, and facilitate chromosome segregation.
黏连蛋白(Cohesin)与ATP酶激活因子Scc2(人类中的NIPBL)结合时会表现出DNA环挤压现象,有人提出这一现象参与了高阶染色体折叠的组织过程。在芽殖酵母中,大多数与染色体结合的黏连蛋白缺乏Scc2。Scc2-黏连蛋白相互作用在染色体上是如何被调控的及其生理后果仍不清楚。在这里,我们通过校准染色质免疫沉淀测序(ChIP-seq)表明,已知的两种黏连蛋白调节因子Wpl1和Eco1同时缺失,但单独缺失其中任何一个都不会导致中期时Scc2-黏连蛋白共定位,特别是在着丝粒周围。Eco1的有丝分裂活性是防止在ΔWpl1中出现这种共定位所必需的。我们还证明,Scc2-黏连蛋白共定位会扩大着丝粒周围的DNA环,将着丝粒与数百千碱基外的基因组位点连接起来,并延迟有丝分裂染色体分离。这些发现表明,Wpl1和Eco1协同调节Scc2-黏连蛋白相互作用,限制着丝粒周围DNA环的大小,并促进染色体分离。