• 文献检索
  • 文档翻译
  • 深度研究
  • 学术资讯
  • Suppr Zotero 插件Zotero 插件
  • 邀请有礼
  • 套餐&价格
  • 历史记录
应用&插件
Suppr Zotero 插件Zotero 插件浏览器插件Mac 客户端Windows 客户端微信小程序
定价
高级版会员购买积分包购买API积分包
服务
文献检索文档翻译深度研究API 文档MCP 服务
关于我们
关于 Suppr公司介绍联系我们用户协议隐私条款
关注我们

Suppr 超能文献

核心技术专利:CN118964589B侵权必究
粤ICP备2023148730 号-1Suppr @ 2026

文献检索

告别复杂PubMed语法,用中文像聊天一样搜索,搜遍4000万医学文献。AI智能推荐,让科研检索更轻松。

立即免费搜索

文件翻译

保留排版,准确专业,支持PDF/Word/PPT等文件格式,支持 12+语言互译。

免费翻译文档

深度研究

AI帮你快速写综述,25分钟生成高质量综述,智能提取关键信息,辅助科研写作。

立即免费体验

黏连蛋白的滞留决定了染色质环的模式。

Cohesin residency determines chromatin loop patterns.

机构信息

Department of Molecular and Cell Biology, University of California, Berkeley, Berkeley, United States.

出版信息

Elife. 2020 Nov 10;9:e59889. doi: 10.7554/eLife.59889.

DOI:10.7554/eLife.59889
PMID:33170773
原文链接:https://pmc.ncbi.nlm.nih.gov/articles/PMC7655110/
Abstract

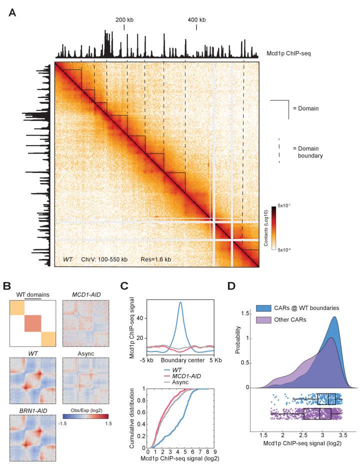
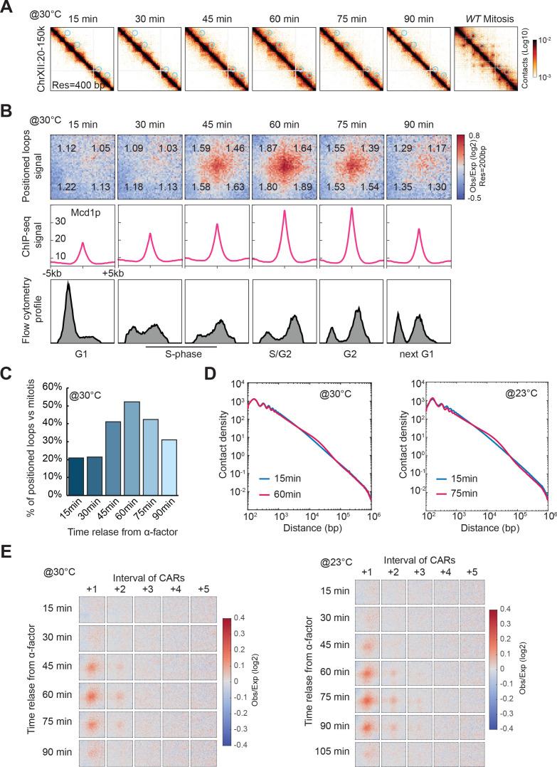
The organization of chromatin into higher order structures is essential for chromosome segregation, the repair of DNA-damage, and the regulation of gene expression. Using Micro-C XL to detect chromosomal interactions, we observed the pervasive presence of cohesin-dependent loops with defined positions throughout the genome of budding yeast, as seen in mammalian cells. In early S phase, cohesin stably binds to cohesin associated regions (CARs) genome-wide. Subsequently, positioned loops accumulate with CARs at the bases of the loops. Cohesin regulators Wpl1 and Pds5 alter the levels and distribution of cohesin at CARs, changing the pattern of positioned loops. From these observations, we propose that cohesin with loop extrusion activity is stopped by preexisting CAR-bound cohesins, generating positioned loops. The patterns of loops observed in a population of wild-type and mutant cells can be explained by this mechanism, coupled with a heterogeneous residency of cohesin at CARs in individual cells.

摘要

染色质高级结构的组织对于染色体分离、DNA 损伤修复和基因表达调控至关重要。使用 Micro-C XL 检测染色体相互作用,我们观察到在芽殖酵母的整个基因组中存在普遍存在的黏合蛋白依赖性环,这与哺乳动物细胞中的情况类似。在早期 S 期,黏合蛋白稳定地结合到全基因组的黏合蛋白相关区域 (CARs)。随后,定位环与 CARs 在环的底部积累。黏合蛋白调节剂 Wpl1 和 Pds5 改变 CARs 处黏合蛋白的水平和分布,改变定位环的模式。根据这些观察结果,我们提出具有环挤出活性的黏合蛋白被预先存在的 CAR 结合的黏合蛋白阻止,从而产生定位环。通过这种机制,再加上黏合蛋白在单个细胞中 CAR 上的异质居留,我们可以解释在野生型和突变细胞群体中观察到的环模式。

https://cdn.ncbi.nlm.nih.gov/pmc/blobs/2463/7655110/2d026f5cbddb/elife-59889-fig8.jpg
https://cdn.ncbi.nlm.nih.gov/pmc/blobs/2463/7655110/ab8f7d3bf938/elife-59889-fig1.jpg
https://cdn.ncbi.nlm.nih.gov/pmc/blobs/2463/7655110/b1114ace3fef/elife-59889-fig1-figsupp1.jpg
https://cdn.ncbi.nlm.nih.gov/pmc/blobs/2463/7655110/4a68fcc97051/elife-59889-fig2.jpg
https://cdn.ncbi.nlm.nih.gov/pmc/blobs/2463/7655110/2e403306529f/elife-59889-fig2-figsupp1.jpg
https://cdn.ncbi.nlm.nih.gov/pmc/blobs/2463/7655110/a318ffea35d4/elife-59889-fig2-figsupp2.jpg
https://cdn.ncbi.nlm.nih.gov/pmc/blobs/2463/7655110/08e215a2d5a7/elife-59889-fig3.jpg
https://cdn.ncbi.nlm.nih.gov/pmc/blobs/2463/7655110/a8dc616fed3b/elife-59889-fig4.jpg
https://cdn.ncbi.nlm.nih.gov/pmc/blobs/2463/7655110/4fd261e687cc/elife-59889-fig4-figsupp1.jpg
https://cdn.ncbi.nlm.nih.gov/pmc/blobs/2463/7655110/dc23e926abf4/elife-59889-fig5.jpg
https://cdn.ncbi.nlm.nih.gov/pmc/blobs/2463/7655110/c5f8fd2fbece/elife-59889-fig5-figsupp1.jpg
https://cdn.ncbi.nlm.nih.gov/pmc/blobs/2463/7655110/cdbbea345be5/elife-59889-fig6.jpg
https://cdn.ncbi.nlm.nih.gov/pmc/blobs/2463/7655110/6c544ecc2a9c/elife-59889-fig6-figsupp1.jpg
https://cdn.ncbi.nlm.nih.gov/pmc/blobs/2463/7655110/7e47c2cc0009/elife-59889-fig7.jpg
https://cdn.ncbi.nlm.nih.gov/pmc/blobs/2463/7655110/bc648f43f22b/elife-59889-fig7-figsupp1.jpg
https://cdn.ncbi.nlm.nih.gov/pmc/blobs/2463/7655110/2d026f5cbddb/elife-59889-fig8.jpg
https://cdn.ncbi.nlm.nih.gov/pmc/blobs/2463/7655110/ab8f7d3bf938/elife-59889-fig1.jpg
https://cdn.ncbi.nlm.nih.gov/pmc/blobs/2463/7655110/b1114ace3fef/elife-59889-fig1-figsupp1.jpg
https://cdn.ncbi.nlm.nih.gov/pmc/blobs/2463/7655110/4a68fcc97051/elife-59889-fig2.jpg
https://cdn.ncbi.nlm.nih.gov/pmc/blobs/2463/7655110/2e403306529f/elife-59889-fig2-figsupp1.jpg
https://cdn.ncbi.nlm.nih.gov/pmc/blobs/2463/7655110/a318ffea35d4/elife-59889-fig2-figsupp2.jpg
https://cdn.ncbi.nlm.nih.gov/pmc/blobs/2463/7655110/08e215a2d5a7/elife-59889-fig3.jpg
https://cdn.ncbi.nlm.nih.gov/pmc/blobs/2463/7655110/a8dc616fed3b/elife-59889-fig4.jpg
https://cdn.ncbi.nlm.nih.gov/pmc/blobs/2463/7655110/4fd261e687cc/elife-59889-fig4-figsupp1.jpg
https://cdn.ncbi.nlm.nih.gov/pmc/blobs/2463/7655110/dc23e926abf4/elife-59889-fig5.jpg
https://cdn.ncbi.nlm.nih.gov/pmc/blobs/2463/7655110/c5f8fd2fbece/elife-59889-fig5-figsupp1.jpg
https://cdn.ncbi.nlm.nih.gov/pmc/blobs/2463/7655110/cdbbea345be5/elife-59889-fig6.jpg
https://cdn.ncbi.nlm.nih.gov/pmc/blobs/2463/7655110/6c544ecc2a9c/elife-59889-fig6-figsupp1.jpg
https://cdn.ncbi.nlm.nih.gov/pmc/blobs/2463/7655110/7e47c2cc0009/elife-59889-fig7.jpg
https://cdn.ncbi.nlm.nih.gov/pmc/blobs/2463/7655110/bc648f43f22b/elife-59889-fig7-figsupp1.jpg
https://cdn.ncbi.nlm.nih.gov/pmc/blobs/2463/7655110/2d026f5cbddb/elife-59889-fig8.jpg

相似文献

1
Cohesin residency determines chromatin loop patterns.黏连蛋白的滞留决定了染色质环的模式。
Elife. 2020 Nov 10;9:e59889. doi: 10.7554/eLife.59889.
2
A Brownian ratchet model for DNA loop extrusion by the cohesin complex.由黏连复合物介导的 DNA 环挤出的布朗棘轮模型。
Elife. 2021 Jul 26;10:e67530. doi: 10.7554/eLife.67530.
3
An extrinsic motor directs chromatin loop formation by cohesin.外源性马达通过黏连蛋白指导染色质环的形成。
EMBO J. 2024 Oct;43(19):4173-4196. doi: 10.1038/s44318-024-00202-5. Epub 2024 Aug 19.
4
Regulation of Cohesin-Mediated Chromosome Folding by Eco1 and Other Partners.Eco1 和其他伙伴对黏连蛋白介导的染色体折叠的调控。
Mol Cell. 2020 Mar 19;77(6):1279-1293.e4. doi: 10.1016/j.molcel.2020.01.019. Epub 2020 Feb 6.
5
The Scc2/Scc4 cohesin loader determines the distribution of cohesin on budding yeast chromosomes.Scc2/Scc4黏连蛋白装载复合体决定了黏连蛋白在芽殖酵母染色体上的分布。
Genes Dev. 2009 Oct 1;23(19):2345-57. doi: 10.1101/gad.1819409.
6
Cohesinopathies, gene expression, and chromatin organization.黏连蛋白病、基因表达和染色质组织。
J Cell Biol. 2010 Apr 19;189(2):201-10. doi: 10.1083/jcb.200912129.
7
S. cerevisiae Cells Can Grow without the Pds5 Cohesin Subunit.酿酒酵母细胞可以在没有 Pds5 黏合亚基的情况下生长。
mBio. 2022 Aug 30;13(4):e0142022. doi: 10.1128/mbio.01420-22. Epub 2022 Jun 16.
8
Condensins and cohesins - one of these things is not like the other!凝聚素和黏合素——两者并不相同!
J Cell Sci. 2019 Feb 7;132(3):jcs220491. doi: 10.1242/jcs.220491.
9
Smc3 acetylation, Pds5 and Scc2 control the translocase activity that establishes cohesin-dependent chromatin loops.Smc3 乙酰化、Pds5 和 Scc2 控制着建立依赖黏连蛋白的染色质环的转运酶活性。
Nat Struct Mol Biol. 2022 Jun;29(6):575-585. doi: 10.1038/s41594-022-00780-0. Epub 2022 Jun 16.
10
Sister chromatid cohesion halts DNA loop expansion.姐妹染色单体黏合阻止 DNA 环扩张。
Mol Cell. 2024 Mar 21;84(6):1139-1148.e5. doi: 10.1016/j.molcel.2024.02.004. Epub 2024 Mar 6.

引用本文的文献

1
Elementary 3D organization of active and silenced E. coli genome.活跃和沉默的大肠杆菌基因组的基本三维结构
Nature. 2025 Aug 13. doi: 10.1038/s41586-025-09396-y.
2
Regulation of pericentromeric DNA loop size via Scc2-cohesin interaction.通过Scc2-黏连蛋白相互作用对着丝粒周围DNA环大小的调控。
iScience. 2025 Mar 30;28(5):112322. doi: 10.1016/j.isci.2025.112322. eCollection 2025 May 16.
3
Parasitic plasmids are anchored to inactive regions of eukaryotic chromosomes through a nucleosome signal.寄生质粒通过核小体信号锚定在真核生物染色体的非活性区域。

本文引用的文献

1
Computer vision for pattern detection in chromosome contact maps.计算机视觉在染色体接触图谱中的模式检测。
Nat Commun. 2020 Nov 16;11(1):5795. doi: 10.1038/s41467-020-19562-7.
2
Convergent genes shape budding yeast pericentromeres.趋同基因塑造出芽殖酵母着丝粒周围区域。
Nature. 2020 Jun;582(7810):119-123. doi: 10.1038/s41586-020-2244-6. Epub 2020 Apr 29.
3
The spatial regulation of condensin activity in chromosome condensation.在染色体浓缩中,condensin 活性的空间调节。
EMBO J. 2025 Apr;44(7):2134-2156. doi: 10.1038/s44318-025-00389-1. Epub 2025 Feb 27.
4
Chromosomal domain formation by archaeal SMC, a roadblock protein, and DNA structure.古菌SMC(一种路障蛋白)与DNA结构形成染色体结构域。
Nat Commun. 2025 Feb 19;16(1):1312. doi: 10.1038/s41467-025-56197-y.
5
Convergent pairs of highly transcribed genes restrict chromatin looping in Dictyostelium discoideum.高度转录基因的汇聚对限制了盘基网柄菌中的染色质环化。
Nucleic Acids Res. 2025 Jan 11;53(2). doi: 10.1093/nar/gkaf006.
6
Sir2 is required for the quiescence-specific condensed three-dimensional chromatin structure of rDNA.Sir2是rDNA静止特异性凝聚三维染色质结构所必需的。
bioRxiv. 2024 Dec 12:2024.12.12.628092. doi: 10.1101/2024.12.12.628092.
7
Cohesin distribution alone predicts chromatin organization in yeast via conserved-current loop extrusion.黏合蛋白的分布通过保守的流环挤出单独预测酵母中的染色质组织。
Genome Biol. 2024 Nov 14;25(1):293. doi: 10.1186/s13059-024-03432-2.
8
Cohesin complex oligomerization maintains end-tethering at DNA double-strand breaks.黏连蛋白复合体寡聚化维持DNA双链断裂处的末端连接。
Nat Cell Biol. 2025 Jan;27(1):118-129. doi: 10.1038/s41556-024-01552-2. Epub 2024 Oct 31.
9
High-Resolution Genome-Wide Maps Reveal Widespread Presence of Torsional Insulation.高分辨率全基因组图谱揭示了扭转绝缘的广泛存在。
bioRxiv. 2025 Jan 4:2024.10.11.617876. doi: 10.1101/2024.10.11.617876.
10
Precision Targeting of BET Proteins - Navigating Disease Pathways, Inhibitor Insights, and Shaping Therapeutic Frontiers: A Comprehensive Review.BET蛋白的精准靶向——探索疾病途径、抑制剂见解与塑造治疗前沿:全面综述
Curr Drug Targets. 2025;26(3):147-166. doi: 10.2174/0113894501304747240823111337.
Genes Dev. 2020 Jun 1;34(11-12):819-831. doi: 10.1101/gad.335471.119. Epub 2020 Apr 30.
4
Galaxy HiCExplorer 3: a web server for reproducible Hi-C, capture Hi-C and single-cell Hi-C data analysis, quality control and visualization.Galaxy HiCExplorer 3:一个用于可重现性 Hi-C、捕获 Hi-C 和单细胞 Hi-C 数据分析、质量控制和可视化的网络服务器。
Nucleic Acids Res. 2020 Jul 2;48(W1):W177-W184. doi: 10.1093/nar/gkaa220.
5
Ultrastructural Details of Mammalian Chromosome Architecture.哺乳动物染色体结构的超微结构细节
Mol Cell. 2020 May 7;78(3):554-565.e7. doi: 10.1016/j.molcel.2020.03.003. Epub 2020 Mar 25.
6
Resolving the 3D Landscape of Transcription-Linked Mammalian Chromatin Folding.解析转录相关的哺乳动物染色质折叠的三维景观
Mol Cell. 2020 May 7;78(3):539-553.e8. doi: 10.1016/j.molcel.2020.03.002. Epub 2020 Mar 25.
7
Analysis of Hi-C data using SIP effectively identifies loops in organisms from to mammals.使用 SIP 对 Hi-C 数据进行分析,可有效地识别 至 哺乳动物等生物中的环。
Genome Res. 2020 Mar;30(3):447-458. doi: 10.1101/gr.257832.119. Epub 2020 Mar 3.
8
ESCO1 and CTCF enable formation of long chromatin loops by protecting cohesin from WAPL.ESCO1 和 CTCF 通过保护黏连蛋白免受 WAPL 的作用来形成长染色质环。
Elife. 2020 Feb 17;9:e52091. doi: 10.7554/eLife.52091.
9
Regulation of Cohesin-Mediated Chromosome Folding by Eco1 and Other Partners.Eco1 和其他伙伴对黏连蛋白介导的染色体折叠的调控。
Mol Cell. 2020 Mar 19;77(6):1279-1293.e4. doi: 10.1016/j.molcel.2020.01.019. Epub 2020 Feb 6.
10
Coolpup.py: versatile pile-up analysis of Hi-C data.Coolpup.py:用于 Hi-C 数据的多功能重复序列分析。
Bioinformatics. 2020 May 1;36(10):2980-2985. doi: 10.1093/bioinformatics/btaa073.