Suppr超能文献

泛素连接酶NKLAM促进细胞凋亡并抑制细胞生长。

The ubiquitin ligase NKLAM promotes apoptosis and suppression of cell growth.

作者信息

Willard Paul A, Kornbluth Jacki

机构信息

Department of Pathology, Saint Louis University School of Medicine, St Louis, Missouri, USA.

Department of Pathology, Saint Louis University School of Medicine, St Louis, Missouri, USA; Research and Development Service, St Louis VA Medical Center, St Louis, Missouri, USA.

出版信息

J Biol Chem. 2025 Apr 22;301(6):108527. doi: 10.1016/j.jbc.2025.108527.

Abstract

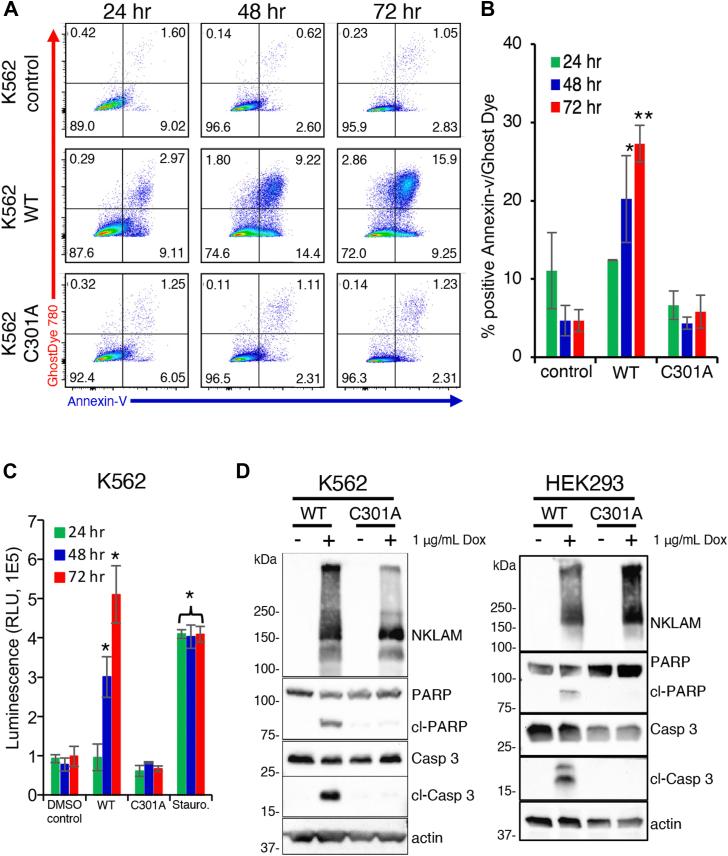
Natural killer lytic-associated molecule (NKLAM), also known as RNF19b, is a member of the RING-in between-RING-RING (RBR) E3 ubiquitin ligase family and plays a pivotal role in immune regulation. We identified a critical cysteine residue at position 301 essential for NKLAM's ubiquitin ligase function. Site-directed mutagenesis of this residue to serine or alanine abrogated the ligase activity of NKLAM. Utilizing inducible expression systems in two different cell lines, HEK293 embryonic kidney cells and K562 myeloid leukemia cells, we demonstrated that wild-type (WT) NKLAM, but not the catalytically inactive NKLAM alanine mutant (C301A), inhibited cellular proliferation, as evidenced by reduced cell numbers and decreased metabolic activity. Moreover, NKLAM expression led to a significant decrease in the abundance and stability of the proto-oncogene c-Myc, a key regulator of proliferation. NKLAM facilitated the proteasomal degradation of c-Myc, with a reduction in c-Myc half-life from 27 min to 12 min and restoration of c-Myc levels upon proteasome inhibition. Notably, prolonged NKLAM expression induced apoptosis, measured by annexin-V staining and caspase activation. Strikingly, the serine mutant, C301S, while lacking ubiquitin ligase activity, induced apoptosis comparable to WT NKLAM, highlighting an alternative pathway for NKLAM-mediated inhibition of cellular homeostasis. Our findings indicate that NKLAM is a cytolytic protein with multifaceted roles in cellular proliferation and apoptosis.

摘要

自然杀伤细胞溶解相关分子(NKLAM),也称为RNF19b,是环状中间环-环(RBR)E3泛素连接酶家族的成员,在免疫调节中起关键作用。我们在301位鉴定出一个对NKLAM泛素连接酶功能至关重要的半胱氨酸残基。将该残基定点突变为丝氨酸或丙氨酸可消除NKLAM的连接酶活性。利用两种不同细胞系(HEK293胚胎肾细胞和K562髓系白血病细胞)中的诱导表达系统,我们证明野生型(WT)NKLAM而非催化失活的NKLAM丙氨酸突变体(C301A)可抑制细胞增殖,细胞数量减少和代谢活性降低证明了这一点。此外,NKLAM的表达导致原癌基因c-Myc(增殖的关键调节因子)的丰度和稳定性显著降低。NKLAM促进了c-Myc的蛋白酶体降解,c-Myc的半衰期从27分钟缩短至12分钟,并且在蛋白酶体抑制后c-Myc水平恢复。值得注意的是,通过膜联蛋白-V染色和半胱天冬酶激活测定,延长的NKLAM表达诱导了细胞凋亡。令人惊讶的是,丝氨酸突变体C301S虽然缺乏泛素连接酶活性,但诱导的细胞凋亡与WT NKLAM相当,这突出了NKLAM介导的细胞稳态抑制的另一条途径。我们的研究结果表明,NKLAM是一种在细胞增殖和凋亡中具有多方面作用的溶细胞蛋白。

https://cdn.ncbi.nlm.nih.gov/pmc/blobs/af5a/12148440/31923655846a/gr1.jpg

文献AI研究员

20分钟写一篇综述,助力文献阅读效率提升50倍。

立即体验

用中文搜PubMed

大模型驱动的PubMed中文搜索引擎

马上搜索

文档翻译

学术文献翻译模型,支持多种主流文档格式。

立即体验