Suppr超能文献

自愈合聚葛根水凝胶敷料通过协同免疫调节和组织再生重塑促进糖尿病伤口愈合。

Self-Healing Polymeric Puerarin Hydrogel Dressing Promotes Diabetic Wound Healing Through Synergistic Immunomodulation and Tissue-Regenerative Remodeling.

作者信息

Geng Shaohui, Liu Li, Yimingjiang Mureziya, Lin Zhimin, Fu Jingyuan, Yu Shasha, Li Xinxin, Yan Aimin, Yuan Kai, Huang Guangrui, Xu Anlong

机构信息

School of Life Science, Beijing University of Chinese Medicine, Beijing 100029, China.

School of Acupuncture and Moxibustion and Massage, Beijing University of Chinese Medicine, Beijing 100029, China.

出版信息

Bioengineering (Basel). 2025 Apr 18;12(4):427. doi: 10.3390/bioengineering12040427.

Abstract

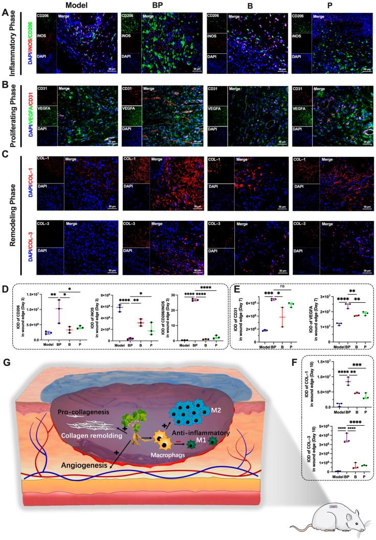
Chronic wound healing is a significant challenge in diabetes. Puerarin is an active compound extracted from the traditional Chinese medicine . Puerarin has been used in the treatment of diabetes and derives benefits from its antioxidant, anti-inflammatory, antibacterial, and pro-angiogenesis properties, but its efficacy is hampered by poor water solubility and bioavailability. In this study, we designed a polyvinyl alcohol (PVA)-borax-puerarin (BP) hydrogel system that self-assembled via boronic ester bonds. The BP hydrogel exhibited exceptional physical characteristics, including adaptability, injectability, plasticity, self-healing capabilities, and robust compressive strength, as well as good biocompatibility. In the chronic wound diabetic rats model, the BP hydrogel significantly accelerated wound healing, as evidenced by hematoxylin and eosin (HE) staining, as well as Masson and picrosirius red (PSR) staining. RNA-sequencing and multiple immunohistochemistry (mIHC) analyses revealed that the BP hydrogel exerts a therapeutic effect by modulating macrophage polarization, promoting angiogenesis, and regulating collagen remodeling. Our findings suggest that the BP hydrogel represents a promising wound dressing and holds great potential for clinical applications in acute and chronic wound management.

摘要

慢性伤口愈合是糖尿病面临的一项重大挑战。葛根素是从传统中药中提取的一种活性化合物。葛根素已被用于治疗糖尿病,并因其抗氧化、抗炎、抗菌和促血管生成特性而发挥作用,但其疗效受到水溶性差和生物利用度低的限制。在本研究中,我们设计了一种通过硼酸酯键自组装的聚乙烯醇(PVA)-硼砂-葛根素(BP)水凝胶体系。BP水凝胶具有优异的物理特性,包括适应性、可注射性、可塑性、自愈能力和强大的抗压强度,以及良好的生物相容性。在慢性伤口糖尿病大鼠模型中,苏木精和伊红(HE)染色以及Masson和天狼星红(PSR)染色表明,BP水凝胶显著加速了伤口愈合。RNA测序和多重免疫组织化学(mIHC)分析显示,BP水凝胶通过调节巨噬细胞极化、促进血管生成和调节胶原重塑发挥治疗作用。我们的研究结果表明,BP水凝胶是一种很有前景的伤口敷料,在急性和慢性伤口管理的临床应用中具有巨大潜力。

https://cdn.ncbi.nlm.nih.gov/pmc/blobs/e238/12024557/0affc06d2cb3/bioengineering-12-00427-g001.jpg

文献AI研究员

20分钟写一篇综述,助力文献阅读效率提升50倍。

立即体验

用中文搜PubMed

大模型驱动的PubMed中文搜索引擎

马上搜索

文档翻译

学术文献翻译模型,支持多种主流文档格式。

立即体验