Suppr超能文献

用于增强骨缺损中细胞铺展、成骨分化和血管生成的共价肽-石墨烯共轭物

Covalent Peptide-Graphene Conjugates for Enhanced Cell Spreading, Osteogenic Differentiation, and Angiogenesis in Bone Defects.

作者信息

Wolf Michelle E, Liu Yaxuan, Orlando Jason D, Zhou Jingzhi, Sydlik Stefanie A

机构信息

Department of Chemistry, Carnegie Mellon University, Mellon Institute, 4400 Fifth Ave, Pittsburgh, PA, 15213, USA.

Department of Computational Biology, Carnegie Mellon University, Mellon Institute, 4400 Fifth Ave, Pittsburgh, PA, 15213, USA.

出版信息

Chembiochem. 2025 Jul 11;26(13):e202500210. doi: 10.1002/cbic.202500210. Epub 2025 May 21.

Abstract

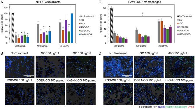
Traumatic bone injury is one of the most common injuries that require surgical intervention, and current treatments suffer severe drawbacks. Modern research in bone regeneration focuses on implants that will support and enhance native tissue regeneration. One scaffold material that shows promise is graphene oxide (GO), a 2D nanomaterial made from oxidation of graphite. GO is biocompatible, strong, osteoinductive, is safely and slowly resorbed by the body, has a cheap, facile, and scalable synthesis, and is highly tailorable and functionalizable. The bioactivity of GO can be enhanced via functionalization with biomolecules such as peptides, proteins, and small molecules. Here, short peptides RGD, DGEA, and KKGHK are covalently bound to GO through a Claisen modification (CG) to create new functional graphenic materials that are cell-adhesive, osteogenic, and angiogenic, respectively. These peptide-Claisen graphenes (peptide-CGs) are found to be cytocompatible, to encourage cell spreading on the graphenic surface, to promote osteogenesis in stem cells, and to induce angiogenesis in vascular endothelial cells. They show promise as next-generation bone regeneration scaffolds by overcoming challenges frequently faced by bone regeneration scaffolds, namely retaining implanted and recruited cells, promoting their survival, proliferation, and differentiation, and ensuring a sufficient oxygen and nutrient supply to new tissue.

摘要

创伤性骨损伤是最常见的需要手术干预的损伤之一,目前的治疗方法存在严重缺陷。骨再生的现代研究集中在能够支持和促进天然组织再生的植入物上。一种有前景的支架材料是氧化石墨烯(GO),它是一种由石墨氧化制成的二维纳米材料。GO具有生物相容性、强度高、骨诱导性,能被身体安全、缓慢地吸收,合成成本低、操作简便且可扩展,并且具有高度的可定制性和功能化能力。GO的生物活性可以通过与肽、蛋白质和小分子等生物分子功能化来增强。在此,短肽RGD、DGEA和KKGHK通过克莱森修饰(CG)与GO共价结合,以分别创建具有细胞粘附性、成骨性和血管生成性的新型功能化石墨烯材料。这些肽 - 克莱森石墨烯(peptide - CGs)被发现具有细胞相容性,能促进细胞在石墨烯表面铺展,促进干细胞的成骨作用,并诱导血管内皮细胞的血管生成。通过克服骨再生支架经常面临的挑战,即保留植入和募集的细胞、促进它们的存活、增殖和分化以及确保向新组织提供充足的氧气和营养供应,它们有望成为下一代骨再生支架。

https://cdn.ncbi.nlm.nih.gov/pmc/blobs/6404/12247032/a322f7571fbb/CBIC-26-e202500210-g002.jpg

文献检索

告别复杂PubMed语法,用中文像聊天一样搜索,搜遍4000万医学文献。AI智能推荐,让科研检索更轻松。

立即免费搜索

文件翻译

保留排版,准确专业,支持PDF/Word/PPT等文件格式,支持 12+语言互译。

免费翻译文档

深度研究

AI帮你快速写综述,25分钟生成高质量综述,智能提取关键信息,辅助科研写作。

立即免费体验