• 文献检索
  • 文档翻译
  • 深度研究
  • 学术资讯
  • Suppr Zotero 插件Zotero 插件
  • 邀请有礼
  • 套餐&价格
  • 历史记录
应用&插件
Suppr Zotero 插件Zotero 插件浏览器插件Mac 客户端Windows 客户端微信小程序
定价
高级版会员购买积分包购买API积分包
服务
文献检索文档翻译深度研究API 文档MCP 服务
关于我们
关于 Suppr公司介绍联系我们用户协议隐私条款
关注我们

Suppr 超能文献

核心技术专利:CN118964589B侵权必究
粤ICP备2023148730 号-1Suppr @ 2026

文献检索

告别复杂PubMed语法,用中文像聊天一样搜索,搜遍4000万医学文献。AI智能推荐,让科研检索更轻松。

立即免费搜索

文件翻译

保留排版,准确专业,支持PDF/Word/PPT等文件格式,支持 12+语言互译。

免费翻译文档

深度研究

AI帮你快速写综述,25分钟生成高质量综述,智能提取关键信息,辅助科研写作。

立即免费体验

由动脉粥样硬化病理过程驱动的载有去甲二氢愈创木酸的纳米囊泡靶向巨噬细胞。

Decursin-Loaded Nanovesicles Target Macrophages Driven by the Pathological Process of Atherosclerosis.

作者信息

Chen Hui, Zhang Yifeng, Aikebaier Mirenuer, Du Yawei, Liu Yan, Zha Qing, Zheng Lan, Shan Shuyao, Wang Yanping, Chen Jiawei, Li Yiping, Yang Ke, Yang Ying, Cui Wenguo

机构信息

Department of Endocrinology, The Affiliated Hospital of Yunnan University, Kunming, Yunnan, 650021, China.

Department of Cardiology, Shanghai Ninth People's Hospital, Shanghai Jiao Tong University School of Medicine, Shanghai, 200011, China.

出版信息

Adv Sci (Weinh). 2025 Jun;12(22):e2417489. doi: 10.1002/advs.202417489. Epub 2025 Apr 26.

DOI:10.1002/advs.202417489
PMID:40285666
原文链接:https://pmc.ncbi.nlm.nih.gov/articles/PMC12165033/
Abstract

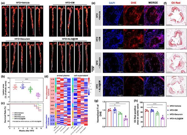
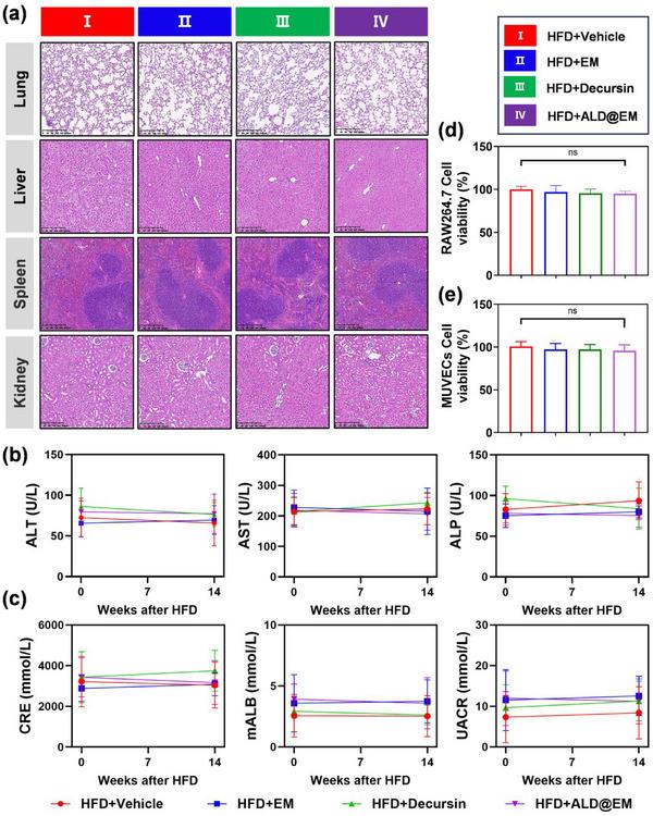
Atherosclerosis (AS) is a major pathological factor contributing to the mortality associated with ischemic heart disease and is driven primarily by macrophage-mediated lipid accumulation and inflammatory processes. Conventional cardiovascular pharmacotherapies address these pathological mechanisms but often show limited efficacy, highlighting the need for innovative agents capable of effectively reducing lipid accumulation and inflammation with minimal toxicity. In this study, decursin, a monomer derived from traditional Chinese medicine, is shown to inhibit both lipid accumulation and inflammatory responses in macrophages through direct interaction with protein kinase Cδ (PKCδ), resulting in low cytotoxicity in vitro and negligible toxicity in vivo. To address the short half-life of decursin, a targeted cascade drug delivery system (ALD@EM), which is specifically designed to target AS pathophysiology, is developed. This system employs ICAM-1 and VCAM-1 antibodies for plaque localization and incorporates low-density lipoproteins (LDLs) to facilitate chemotaxis to lesion sites, with an inner layer of apoptotic endothelial cell membranes to increase macrophage internalization and drug release. As a result, ALD@EM nanovesicles significantly increased the accumulation and therapeutic efficacy of decursin within plaques, substantially reducing lipid deposition and plaque inflammation, thereby offering a novel strategy for targeted AS treatment.

摘要

动脉粥样硬化(AS)是导致缺血性心脏病相关死亡率的主要病理因素,主要由巨噬细胞介导的脂质积聚和炎症过程驱动。传统的心血管药物疗法针对这些病理机制,但往往疗效有限,这凸显了需要能够以最小毒性有效减少脂质积聚和炎症的创新药物。在本研究中,蛇床子素是一种源自中药的单体,它通过与蛋白激酶Cδ(PKCδ)直接相互作用,抑制巨噬细胞中的脂质积聚和炎症反应,在体外具有低细胞毒性,在体内毒性可忽略不计。为了解决蛇床子素半衰期短的问题,开发了一种专门针对AS病理生理学设计的靶向级联药物递送系统(ALD@EM)。该系统采用ICAM-1和VCAM-1抗体进行斑块定位,并结合低密度脂蛋白(LDL)以促进向病变部位的趋化作用,其内层为凋亡内皮细胞膜,以增加巨噬细胞内化和药物释放。结果,ALD@EM纳米囊泡显著增加了蛇床子素在斑块内的积聚和治疗效果,大幅减少脂质沉积和斑块炎症,从而为靶向AS治疗提供了一种新策略。

https://cdn.ncbi.nlm.nih.gov/pmc/blobs/a230/12165033/f08f3a761aa0/ADVS-12-2417489-g006.jpg
https://cdn.ncbi.nlm.nih.gov/pmc/blobs/a230/12165033/a5754789b590/ADVS-12-2417489-g007.jpg
https://cdn.ncbi.nlm.nih.gov/pmc/blobs/a230/12165033/68e5074ff927/ADVS-12-2417489-g003.jpg
https://cdn.ncbi.nlm.nih.gov/pmc/blobs/a230/12165033/3524773823f2/ADVS-12-2417489-g005.jpg
https://cdn.ncbi.nlm.nih.gov/pmc/blobs/a230/12165033/54b2dbbd95e7/ADVS-12-2417489-g001.jpg
https://cdn.ncbi.nlm.nih.gov/pmc/blobs/a230/12165033/5c85357507af/ADVS-12-2417489-g004.jpg
https://cdn.ncbi.nlm.nih.gov/pmc/blobs/a230/12165033/582b2a3705ac/ADVS-12-2417489-g008.jpg
https://cdn.ncbi.nlm.nih.gov/pmc/blobs/a230/12165033/f08f3a761aa0/ADVS-12-2417489-g006.jpg
https://cdn.ncbi.nlm.nih.gov/pmc/blobs/a230/12165033/a5754789b590/ADVS-12-2417489-g007.jpg
https://cdn.ncbi.nlm.nih.gov/pmc/blobs/a230/12165033/68e5074ff927/ADVS-12-2417489-g003.jpg
https://cdn.ncbi.nlm.nih.gov/pmc/blobs/a230/12165033/3524773823f2/ADVS-12-2417489-g005.jpg
https://cdn.ncbi.nlm.nih.gov/pmc/blobs/a230/12165033/54b2dbbd95e7/ADVS-12-2417489-g001.jpg
https://cdn.ncbi.nlm.nih.gov/pmc/blobs/a230/12165033/5c85357507af/ADVS-12-2417489-g004.jpg
https://cdn.ncbi.nlm.nih.gov/pmc/blobs/a230/12165033/582b2a3705ac/ADVS-12-2417489-g008.jpg
https://cdn.ncbi.nlm.nih.gov/pmc/blobs/a230/12165033/f08f3a761aa0/ADVS-12-2417489-g006.jpg

相似文献

1
Decursin-Loaded Nanovesicles Target Macrophages Driven by the Pathological Process of Atherosclerosis.由动脉粥样硬化病理过程驱动的载有去甲二氢愈创木酸的纳米囊泡靶向巨噬细胞。
Adv Sci (Weinh). 2025 Jun;12(22):e2417489. doi: 10.1002/advs.202417489. Epub 2025 Apr 26.
2
Black phosphorus nanoplatform coated with platelet membrane improves inhibition of atherosclerosis progression through macrophage targeting and efferocytosis.包覆血小板膜的黑磷纳米平台通过巨噬细胞靶向和胞葬作用增强对动脉粥样硬化进展的抑制作用。
Acta Biomater. 2025 Jan 15;192:377-393. doi: 10.1016/j.actbio.2024.11.041. Epub 2024 Nov 26.
3
Macrophage Membrane Spontaneously Encapsulated Cyclodextrin-Based Nanomedicines for Improving Lipid Metabolism and Inflammation in Atherosclerosis.载药胶束通过自组装将疏水性药物包封于亲水性内核,可明显改善疏水性药物的水溶性和体内稳定性。
ACS Appl Mater Interfaces. 2024 Sep 18;16(37):49660-49672. doi: 10.1021/acsami.4c11370. Epub 2024 Sep 6.
4
Red blood cell-derived nanovesicles for safe and efficient macrophage-targeted drug delivery in vivo.红细胞衍生的纳米囊泡用于体内安全有效的巨噬细胞靶向药物递送。
Biomater Sci. 2018 Dec 18;7(1):187-195. doi: 10.1039/c8bm01258j.
5
Decursin inhibits induction of inflammatory mediators by blocking nuclear factor-kappaB activation in macrophages.去甲二氢愈创木酸通过阻断巨噬细胞中核因子-κB的激活来抑制炎症介质的诱导。
Mol Pharmacol. 2006 Jun;69(6):1783-90. doi: 10.1124/mol.105.021048. Epub 2006 Mar 1.
6
Decursin inhibits the oxidation of low-density lipoprotein and protects human aortic endothelial cells against oxidative damage.当胡桃醌抑制低密度脂蛋白的氧化作用时,它可以保护人主动脉内皮细胞免受氧化损伤。
Cell Mol Biol (Noisy-le-grand). 2020 Jun 5;66(3):155-158.
7
Detection of atherosclerotic lesions and intimal macrophages using CD36-targeted nanovesicles.使用靶向CD36的纳米囊泡检测动脉粥样硬化病变和内膜巨噬细胞。
J Control Release. 2015 Dec 28;220(Pt A):61-70. doi: 10.1016/j.jconrel.2015.10.004. Epub 2015 Oct 9.
8
Pitavastatin and resveratrol bio-nanocomplexes against hyperhomocysteinemia-induced atherosclerosis via blocking ferroptosis-related lipid deposition.匹伐他汀和白藜芦醇生物纳米复合物通过阻断铁死亡相关脂质沉积对抗高同型半胱氨酸血症诱导的动脉粥样硬化。
J Control Release. 2025 May 10;381:113598. doi: 10.1016/j.jconrel.2025.113598. Epub 2025 Mar 3.
9
Huoxue Tongluo tablet enhances atherosclerosis efferocytosis by promoting the differentiation of Trem2 macrophages via PPARγ signaling pathway.活血通络片通过PPARγ信号通路促进Trem2巨噬细胞分化增强动脉粥样硬化的胞葬作用。
Phytomedicine. 2025 May;140:156579. doi: 10.1016/j.phymed.2025.156579. Epub 2025 Feb 26.
10
Biomimetic nanocomplexes loading with evolocumab and curcumin for synergistic anti-atherosclerosis therapy in ApoE mice.负载依洛尤单抗和姜黄素的仿生纳米复合物用于ApoE小鼠的协同抗动脉粥样硬化治疗
J Nanobiotechnology. 2025 Jun 3;23(1):412. doi: 10.1186/s12951-025-03444-5.

本文引用的文献

1
Cellular Membrane-Engineered Nanovesicles as a Three-Stage Booster to Target the Lesion Core.细胞膜工程化的纳米囊泡作为靶向病变核心的三阶段增强剂。
Adv Mater. 2023 Nov;35(48):e2302801. doi: 10.1002/adma.202302801. Epub 2023 Oct 27.
2
Neutrophil-Membrane-Coated Biomineralized Metal-Organic Framework Nanoparticles for Atherosclerosis Treatment by Targeting Gene Silencing.中性粒细胞膜包覆的生物矿化金属有机骨架纳米粒子,通过靶向基因沉默治疗动脉粥样硬化。
ACS Nano. 2023 Apr 25;17(8):7721-7732. doi: 10.1021/acsnano.3c00288. Epub 2023 Apr 6.
3
Therapeutic Hypothermia Inhibits Hypoxia-Induced Cardiomyocyte Apoptosis Via the MiR-483-3p/Cdk9 Axis.
治疗性低温通过 miR-483-3p/Cdk9 轴抑制缺氧诱导的心肌细胞凋亡。
J Am Heart Assoc. 2023 Feb 21;12(4):e026160. doi: 10.1161/JAHA.122.026160. Epub 2023 Feb 15.
4
Targeting Theranostics of Atherosclerosis by Dual-Responsive Nanoplatform via Photoacoustic Imaging and Three-In-One Integrated Lipid Management.通过光声成像和三一体式综合脂质管理的双重响应纳米平台靶向动脉粥样硬化治疗学。
Adv Mater. 2023 Feb;35(5):e2206129. doi: 10.1002/adma.202206129. Epub 2022 Dec 20.
5
Turning Hot into Cold: Immune Microenvironment Reshaping for Atherosclerosis Attenuation Based on pH-Responsive shSiglec-1 Delivery System.变热为冷:基于pH响应性shSiglec-1递送系统重塑免疫微环境以减轻动脉粥样硬化
ACS Nano. 2022 Jul 26;16(7):10517-10533. doi: 10.1021/acsnano.2c01778. Epub 2022 Jun 28.
6
Nuclear Tkt promotes ischemic heart failure via the cleaved Parp1/Aif axis.核 Tkt 通过裂解的 Parp1/Aif 轴促进缺血性心力衰竭。
Basic Res Cardiol. 2022 Apr 5;117(1):18. doi: 10.1007/s00395-022-00925-8.
7
Synthetic polymer material modified by d-peptide and its targeted application in the treatment of non-small cell lung cancer.经d-肽修饰的合成高分子材料及其在非小细胞肺癌治疗中的靶向应用。
Int J Pharm. 2022 May 10;619:121651. doi: 10.1016/j.ijpharm.2022.121651. Epub 2022 Mar 11.
8
Targeting the Microenvironment of Vulnerable Atherosclerotic Plaques: An Emerging Diagnosis and Therapy Strategy for Atherosclerosis.靶向易损粥样硬化斑块的微环境:动脉粥样硬化的新兴诊断和治疗策略。
Adv Mater. 2022 Jul;34(29):e2110660. doi: 10.1002/adma.202110660. Epub 2022 May 29.
9
DYRK1B-STAT3 Drives Cardiac Hypertrophy and Heart Failure by Impairing Mitochondrial Bioenergetics.DYRK1B-STAT3 通过损害线粒体生物能学驱动心肌肥厚和心力衰竭。
Circulation. 2022 Mar 15;145(11):829-846. doi: 10.1161/CIRCULATIONAHA.121.055727. Epub 2022 Mar 2.
10
Macrophage-targeted nanomedicine for the diagnosis and treatment of atherosclerosis.载脂蛋白靶向纳米医学用于动脉粥样硬化的诊断和治疗。
Nat Rev Cardiol. 2022 Apr;19(4):228-249. doi: 10.1038/s41569-021-00629-x. Epub 2021 Nov 10.