Department of Geriatrics Ruijin Hospital, Shanghai Jiaotong University School of Medicine Shanghai China.
Department of Cardiology Shanghai Ninth People's Hospital, Shanghai Jiaotong University School of Medicine Shanghai China.
J Am Heart Assoc. 2023 Feb 21;12(4):e026160. doi: 10.1161/JAHA.122.026160. Epub 2023 Feb 15.
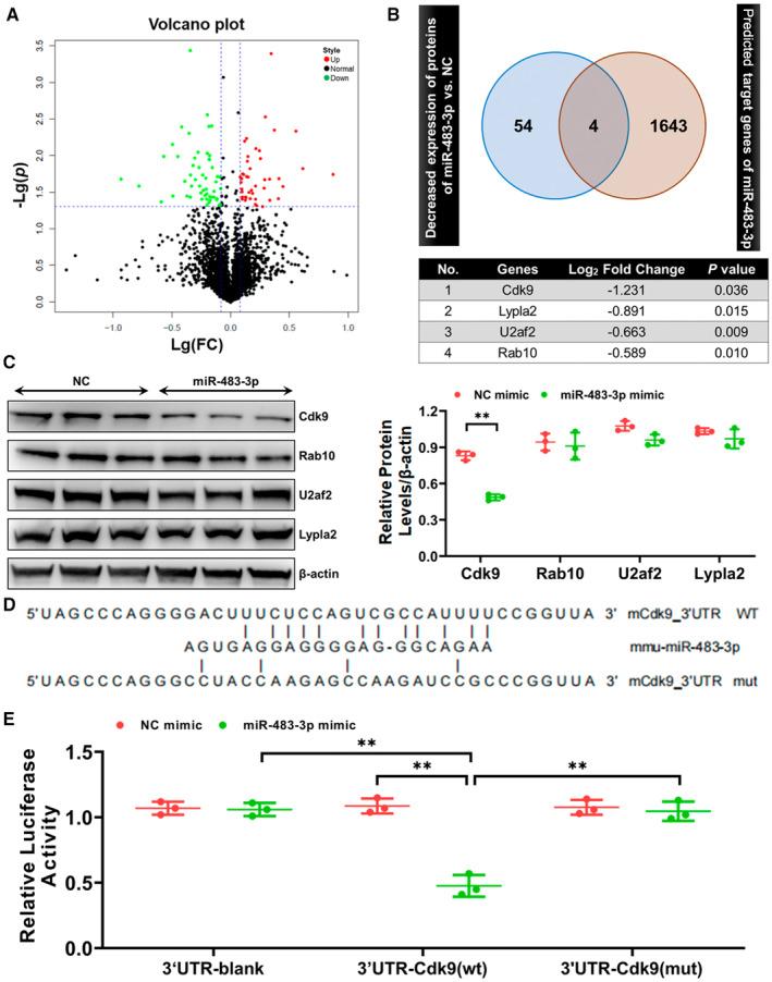
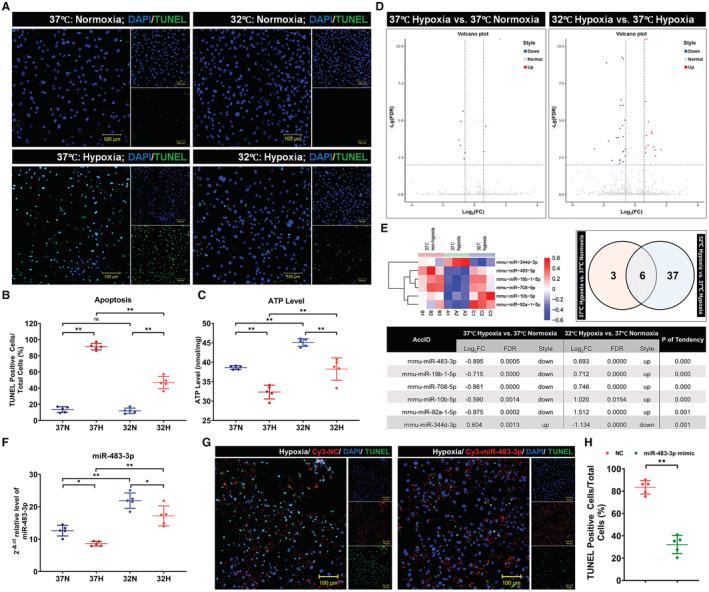
Background Therapeutic hypothermia has a beneficial effect on cardiac function after acute myocardial infarction, but the exact mechanism is still unclear. Recent research has suggested that microRNAs participate in acute myocardial infarction to regulate cardiomyocyte survival. This study aimed to explore the ability of hypothermia-regulated microRNA-483-3p (miR-483-3p) to inhibit hypoxia-induced myocardial infarction. Methods and Results Primary cardiomyocytes were cultured under hypoxia at 32 °C to mimic therapeutic hypothermia, and the differentially expressed microRNAs were determined by RNA sequencing. Therapeutic hypothermia recovered hypoxia-induced increases in apoptosis, decreases in ATP levels, and decreases in miR-483-3p expression. Overexpression of miR-483-3p exhibited effects similar to those of therapeutic hypothermia on hypoxia in the treatment of cardiomyocytes to associate with maintaining the mitochondrial membrane potential, and cyclin-dependent kinase 9 (Cdk9) was identified as a target gene with downregulated expression by miR-483-3p. Knockdown of Cdk9 also promoted cardiac survival, ATP production, and mitochondrial membrane potential stability under hypoxia. In vivo, the expression of miR-483-3p and Cdk9 was tested in the cardiac tissue of the mice with acute myocardial infarction, and the expression of miR-483-3p decreased and Cdk9 increased in the region of myocardial infarction. However, miR-483-3p was overexpressed with lentivirus, which suppressed apoptosis, infarct size (miR-483-3p, 22.00±4.04% versus negative control, 28.57±5.44%, <0.05), and Cdk9 expression to improve cardiac contractility. Conclusions MiR-483-3p antagonizes hypoxia, leading to cardiomyocyte injury by targeting Cdk9, which is a new mechanism of therapeutic hypothermia.
治疗性低温对急性心肌梗死后的心脏功能有有益影响,但具体机制尚不清楚。最近的研究表明,microRNAs 参与急性心肌梗死,调节心肌细胞存活。本研究旨在探讨低温调节的 microRNA-483-3p(miR-483-3p)抑制缺氧诱导的心肌梗死的能力。
在 32°C 下对原代心肌细胞进行缺氧培养,模拟治疗性低温,并通过 RNA 测序确定差异表达的 microRNAs。治疗性低温可恢复缺氧诱导的细胞凋亡增加、ATP 水平降低和 miR-483-3p 表达降低。miR-483-3p 的过表达对缺氧诱导的心肌细胞与维持线粒体膜电位的治疗作用类似于治疗性低温,并且鉴定出细胞周期蛋白依赖性激酶 9(Cdk9)是 miR-483-3p 下调表达的靶基因。Cdk9 的敲低也促进了缺氧下的心脏存活、ATP 产生和线粒体膜电位稳定性。在体内,检测了急性心肌梗死后小鼠心脏组织中 miR-483-3p 和 Cdk9 的表达,发现 miR-483-3p 的表达降低,Cdk9 的表达增加。然而,miR-483-3p 用慢病毒过表达,抑制了细胞凋亡,梗死面积(miR-483-3p,22.00±4.04%与阴性对照,28.57±5.44%,<0.05)和 Cdk9 表达改善心脏收缩力。
miR-483-3p 通过靶向 Cdk9 拮抗缺氧,导致心肌细胞损伤,这是治疗性低温的新机制。