• 文献检索
  • 文档翻译
  • 深度研究
  • 学术资讯
  • Suppr Zotero 插件Zotero 插件
  • 邀请有礼
  • 套餐&价格
  • 历史记录
应用&插件
Suppr Zotero 插件Zotero 插件浏览器插件Mac 客户端Windows 客户端微信小程序
定价
高级版会员购买积分包购买API积分包
服务
文献检索文档翻译深度研究API 文档MCP 服务
关于我们
关于 Suppr公司介绍联系我们用户协议隐私条款
关注我们

Suppr 超能文献

核心技术专利:CN118964589B侵权必究
粤ICP备2023148730 号-1Suppr @ 2026

文献检索

告别复杂PubMed语法,用中文像聊天一样搜索,搜遍4000万医学文献。AI智能推荐,让科研检索更轻松。

立即免费搜索

文件翻译

保留排版,准确专业,支持PDF/Word/PPT等文件格式,支持 12+语言互译。

免费翻译文档

深度研究

AI帮你快速写综述,25分钟生成高质量综述,智能提取关键信息,辅助科研写作。

立即免费体验

多花黑麦草基因组揭示了百草枯抗性的遗传结构。

The Genome of Lolium multiflorum Reveals the Genetic Architecture of Paraquat Resistance.

作者信息

Brunharo Caio A, Short Aidan W, Bobadilla Lucas K, Streisfeld Matthew A

机构信息

Department of Plant Science, The Pennsylvania State University, University Park, Pennsylvania, USA.

Institute of Ecology and Evolution, University of Oregon, Eugene, Oregon, USA.

出版信息

Mol Ecol. 2025 May;34(10):e17775. doi: 10.1111/mec.17775. Epub 2025 Apr 26.

DOI:10.1111/mec.17775
PMID:40285737
原文链接:https://pmc.ncbi.nlm.nih.gov/articles/PMC12051776/
Abstract

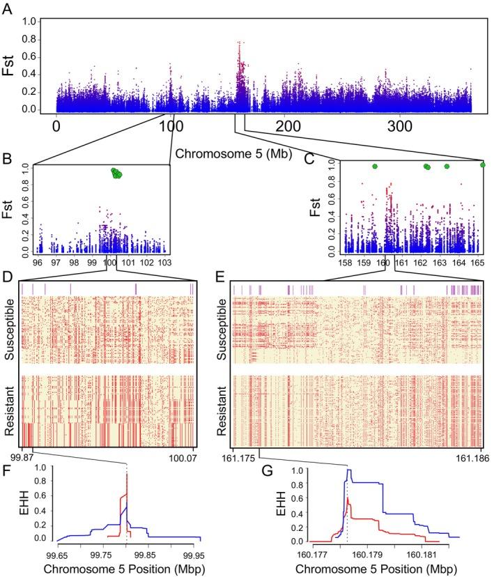
Herbicide resistance in agricultural weeds has become one of the greatest challenges for sustainable crop production. The repeated evolution of herbicide resistance provides an excellent opportunity to study the genetic and physiological basis of the resistance phenotype and the evolutionary responses to human-mediated selection pressures. Lolium multiflorum is a ubiquitous weed that has evolved herbicide resistance repeatedly around the world in various cropping systems. We assembled and annotated a chromosome-scale genome for L. multiflorum and elucidated the genetic architecture of paraquat resistance by performing quantitative trait locus analysis, genome-wide association studies, genetic divergence analysis and transcriptome analyses from paraquat-resistant and -susceptible L. multiflorum plants. We identified two regions on chromosome 5 that were associated with paraquat resistance. These regions both showed evidence for positive selection among the resistant populations we sampled, but the effects of this selection on the genome differed, implying a complex evolutionary history. In addition, these regions contained candidate genes that encoded cellular transport functions, including a novel multidrug and toxin extrusion (MATE) protein and a cation transporter previously shown to interact with polyamines. Given that L. multiflorum is a weed and a cultivated crop species, the genomic resources generated will prove valuable to a wide spectrum of the plant science community. Our work contributes to a growing body of knowledge on the underlying evolutionary and ecological dynamics of rapid adaptation to strong anthropogenic selection pressure that could help initiate efforts to improve weed management practices in the long term for a more sustainable agriculture.

摘要

农业杂草中的除草剂抗性已成为可持续作物生产面临的最大挑战之一。除草剂抗性的反复进化为研究抗性表型的遗传和生理基础以及对人类介导的选择压力的进化反应提供了绝佳机会。多花黑麦草是一种常见杂草,在世界各地的各种种植系统中都反复进化出了除草剂抗性。我们组装并注释了多花黑麦草的染色体级基因组,并通过对多花黑麦草抗百草枯和感百草枯植株进行数量性状位点分析、全基因组关联研究、遗传分化分析和转录组分析,阐明了百草枯抗性的遗传结构。我们在5号染色体上鉴定出两个与百草枯抗性相关的区域。在我们采样的抗性群体中,这两个区域均显示出正选择的证据,但这种选择对基因组的影响不同,这意味着其进化历史复杂。此外,这些区域包含编码细胞转运功能的候选基因,包括一种新型多药和毒素外排(MATE)蛋白以及一种先前显示与多胺相互作用的阳离子转运蛋白。鉴于多花黑麦草既是一种杂草又是一种栽培作物品种,所产生的基因组资源将对广泛的植物科学界具有重要价值。我们的工作为关于快速适应强大人为选择压力的潜在进化和生态动态的知识体系增添了内容,这有助于长期启动改善杂草管理实践的努力,以实现更可持续的农业。

https://cdn.ncbi.nlm.nih.gov/pmc/blobs/d4d1/12051776/3d995e444e8c/MEC-34-e17775-g001.jpg
https://cdn.ncbi.nlm.nih.gov/pmc/blobs/d4d1/12051776/dde1fae98e8b/MEC-34-e17775-g002.jpg
https://cdn.ncbi.nlm.nih.gov/pmc/blobs/d4d1/12051776/54bbb04f3085/MEC-34-e17775-g003.jpg
https://cdn.ncbi.nlm.nih.gov/pmc/blobs/d4d1/12051776/22ca22910cd0/MEC-34-e17775-g004.jpg
https://cdn.ncbi.nlm.nih.gov/pmc/blobs/d4d1/12051776/3d995e444e8c/MEC-34-e17775-g001.jpg
https://cdn.ncbi.nlm.nih.gov/pmc/blobs/d4d1/12051776/dde1fae98e8b/MEC-34-e17775-g002.jpg
https://cdn.ncbi.nlm.nih.gov/pmc/blobs/d4d1/12051776/54bbb04f3085/MEC-34-e17775-g003.jpg
https://cdn.ncbi.nlm.nih.gov/pmc/blobs/d4d1/12051776/22ca22910cd0/MEC-34-e17775-g004.jpg
https://cdn.ncbi.nlm.nih.gov/pmc/blobs/d4d1/12051776/3d995e444e8c/MEC-34-e17775-g001.jpg

相似文献

1
The Genome of Lolium multiflorum Reveals the Genetic Architecture of Paraquat Resistance.多花黑麦草基因组揭示了百草枯抗性的遗传结构。
Mol Ecol. 2025 May;34(10):e17775. doi: 10.1111/mec.17775. Epub 2025 Apr 26.
2
Repeated evolution of herbicide resistance in revealed by haplotype-resolved analysis of acetyl-CoA carboxylase.通过乙酰辅酶A羧化酶的单倍型解析分析揭示了除草剂抗性的反复进化。
Evol Appl. 2023 Nov 20;16(12):1969-1981. doi: 10.1111/eva.13615. eCollection 2023 Dec.
3
Multiple resistance to glyphosate, paraquat and ACCase-inhibiting herbicides in Italian ryegrass populations from California: confirmation and mechanisms of resistance.加利福尼亚州意大利黑麦草种群对草甘膦、百草枯和乙酰辅酶 A 羧化酶抑制剂类除草剂的多重抗性:抗性的证实和机制。
Pest Manag Sci. 2018 Apr;74(4):868-877. doi: 10.1002/ps.4774. Epub 2017 Dec 8.
4
Pyroxasulfone resistance in Lolium rigidum is metabolism-based.硬叶狗尾草对吡唑砜的抗性是基于代谢的。
Pestic Biochem Physiol. 2018 Jun;148:74-80. doi: 10.1016/j.pestbp.2018.03.017. Epub 2018 Mar 30.
5
Resistance to ACCase-inhibiting herbicides in the weed Lolium multiflorum.多花黑麦草对乙酰辅酶A羧化酶抑制性除草剂的抗性
Commun Agric Appl Biol Sci. 2008;73(4):899-902.
6
Glyphosate, paraquat and ACCase multiple herbicide resistance evolved in a Lolium rigidum biotype.在硬直黑麦草的一个生物型中进化出了对草甘膦、百草枯和乙酰辅酶A羧化酶的多重除草剂抗性。
Planta. 2007 Jan;225(2):499-513. doi: 10.1007/s00425-006-0364-3. Epub 2006 Aug 12.
7
Characterization of acetolactate synthase genes and resistance mechanisms of multiple herbicide resistant Lolium multiflorum.多花黑麦草乙酰乳酸合成酶基因的特性及对多种除草剂的抗性机制
Plant Physiol Biochem. 2025 Feb;219:109324. doi: 10.1016/j.plaphy.2024.109324. Epub 2024 Nov 26.
8
Paraquat resistance in a Lolium rigidum population is governed by one major nuclear gene.硬直黑麦草种群对百草枯的抗性由一个主要的核基因控制。
Theor Appl Genet. 2009 May;118(8):1601-8. doi: 10.1007/s00122-009-1008-3. Epub 2009 Mar 24.
9
Characterization of multiple-herbicide-resistant Italian ryegrass (Lolium perenne spp. multiflorum).多除草剂抗性意大利黑麦草(多年生黑麦草多花黑麦草亚种)的特性分析
Pest Manag Sci. 2014 Jul;70(7):1145-50. doi: 10.1002/ps.3665. Epub 2013 Nov 11.
10
Resistance to acetyl-CoA carboxylase (ACCase)-inhibiting herbicides in Lolium multiflorum Lam. populations of Argentina.阿根廷梯牧草种群对乙酰辅酶 A 羧化酶(ACCase)抑制剂类除草剂的抗性。
Pest Manag Sci. 2024 Dec;80(12):6600-6606. doi: 10.1002/ps.8399. Epub 2024 Sep 2.

引用本文的文献

1
Chromosome-level haplotype-resolved genome assembly provides insights into the highly heterozygous genome of Italian ryegrass (Lolium multiflorum Lam.).染色体水平单倍型解析的基因组组装为多花黑麦草(Lolium multiflorum Lam.)高度杂合的基因组提供了见解。
Plant Genome. 2025 Sep;18(3):e70079. doi: 10.1002/tpg2.70079.
2
Multiple Origins or Widespread Gene Flow in Agricultural Fields? Regional Population Genomics of Herbicide Resistance in Bromus tectorum.农业领域中的多重起源还是广泛的基因流动?雀麦除草剂抗性的区域种群基因组学
Mol Ecol. 2025 Jun;34(11):e17791. doi: 10.1111/mec.17791. Epub 2025 May 8.

本文引用的文献

1
Characterization of acetolactate synthase genes and resistance mechanisms of multiple herbicide resistant Lolium multiflorum.多花黑麦草乙酰乳酸合成酶基因的特性及对多种除草剂的抗性机制
Plant Physiol Biochem. 2025 Feb;219:109324. doi: 10.1016/j.plaphy.2024.109324. Epub 2024 Nov 26.
2
: A serialized data object for visualization of a phylogenetic tree and annotation data.用于系统发育树可视化和注释数据的序列化数据对象。
Imeta. 2022 Sep 28;1(4):e56. doi: 10.1002/imt2.56. eCollection 2022 Dec.
3
Independently evolved pollution resistance in four killifish populations is largely explained by few variants of large effect.
四个鳉鱼种群中独立进化出的抗污染能力在很大程度上可由少数具有较大效应的变异来解释。
Evol Appl. 2024 Jan 29;17(1):e13648. doi: 10.1111/eva.13648. eCollection 2024 Jan.
4
Repeated evolution of herbicide resistance in revealed by haplotype-resolved analysis of acetyl-CoA carboxylase.通过乙酰辅酶A羧化酶的单倍型解析分析揭示了除草剂抗性的反复进化。
Evol Appl. 2023 Nov 20;16(12):1969-1981. doi: 10.1111/eva.13615. eCollection 2023 Dec.
5
Homoeologous evolution of the allotetraploid genome of Poa annua L.四倍体草地早熟禾 allotetraploid 基因组的同源进化
BMC Genomics. 2023 Jun 26;24(1):350. doi: 10.1186/s12864-023-09456-5.
6
Interchromosomal linkage disequilibrium and linked fitness cost loci associated with selection for herbicide resistance.与除草剂抗性选择相关的染色体间连锁不平衡和连锁适应性代价位点。
New Phytol. 2023 May;238(3):1263-1277. doi: 10.1111/nph.18782. Epub 2023 Feb 22.
7
YaHS: yet another Hi-C scaffolding tool.YaHS:另一个 Hi-C 支架工具。
Bioinformatics. 2023 Jan 1;39(1). doi: 10.1093/bioinformatics/btac808.
8
Automated assembly scaffolding using RagTag elevates a new tomato system for high-throughput genome editing.利用 RagTag 进行自动化组装支架,为高通量基因组编辑提升了一个新的番茄系统。
Genome Biol. 2022 Dec 15;23(1):258. doi: 10.1186/s13059-022-02823-7.
9
The blackgrass genome reveals patterns of non-parallel evolution of polygenic herbicide resistance.黑麦草基因组揭示了多基因除草剂抗性的非平行进化模式。
New Phytol. 2023 Mar;237(5):1891-1907. doi: 10.1111/nph.18655. Epub 2023 Jan 12.
10
TimeTree 5: An Expanded Resource for Species Divergence Times.TimeTree 5:物种分化时间的扩展资源。
Mol Biol Evol. 2022 Aug 6;39(8). doi: 10.1093/molbev/msac174.