• 文献检索
  • 文档翻译
  • 深度研究
  • 学术资讯
  • Suppr Zotero 插件Zotero 插件
  • 邀请有礼
  • 套餐&价格
  • 历史记录
应用&插件
Suppr Zotero 插件Zotero 插件浏览器插件Mac 客户端Windows 客户端微信小程序
定价
高级版会员购买积分包购买API积分包
服务
文献检索文档翻译深度研究API 文档MCP 服务
关于我们
关于 Suppr公司介绍联系我们用户协议隐私条款
关注我们

Suppr 超能文献

核心技术专利:CN118964589B侵权必究
粤ICP备2023148730 号-1Suppr @ 2026

文献检索

告别复杂PubMed语法,用中文像聊天一样搜索,搜遍4000万医学文献。AI智能推荐,让科研检索更轻松。

立即免费搜索

文件翻译

保留排版,准确专业,支持PDF/Word/PPT等文件格式,支持 12+语言互译。

免费翻译文档

深度研究

AI帮你快速写综述,25分钟生成高质量综述,智能提取关键信息,辅助科研写作。

立即免费体验

谷氨酰胺合成酶1介导的谷氨酸冗余通过激活NMDAR/Ca/β-连环蛋白途径加速动脉钙化

GLS1-Mediated Redundancy in Glutamate Accelerates Arterial Calcification via Activating NMDAR/Ca/β-Catenin Pathway.

作者信息

Zhou Ziting, Dong Bing, He Dayu, Ma Jianshuai, Kong Yun, Zhu Huijin, Xie Chen, Yang Tiecheng, Zhen Xin, Zhang Zhengzhipeng, He Zhaohui, Cheng Jinkun, Huang Aoran, Chen Jie, Wu Ruo, Yin Huiyong, Chen Yanlian, Tao Jun, Huang Hui

机构信息

Department of Cardiology, Joint Laboratory of Guangdong-Hong Kong-Macao Universities for Nutritional Metabolism and Precise Prevention and Control of Major Chronic Diseases, the Eighth Affiliated Hospital of Sun Yat-sen University, Shenzhen, Guangdong, 518033, China.

Medical Research Center, The Eighth Affiliated Hospital, Sun Yat-sen University, Shenzhen, Guangdong, 518033, China.

出版信息

Adv Sci (Weinh). 2025 Jun;12(21):e2414252. doi: 10.1002/advs.202414252. Epub 2025 Apr 28.

DOI:10.1002/advs.202414252
PMID:40289670
原文链接:https://pmc.ncbi.nlm.nih.gov/articles/PMC12140355/
Abstract

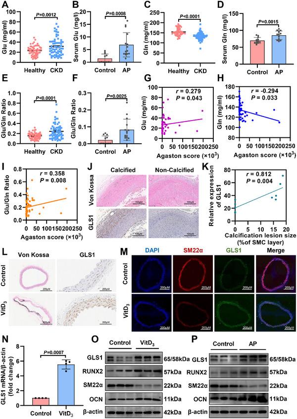
Arterial calcification is a powerful predictor of both the events and mortality associated with cardiovascular diseases in chronic kidney disease (CKD) patients. GLS1 (glutaminase 1), a rate-limiting enzyme catalyzing the conversion of glutamine to glutamate, is disordered in various cardiovascular diseases. However, the potential interplay between GLS1-mediated glutamate production and arterial calcification remains poorly understood. Here, LC-MS/MS analysis of CKD patients' samples shows an abnormally elevated activity of GLS1, reflected by the increased glutamate/glutamine ratio. Moreover, GLS1 activity is positively correlated with arterial calcification progression, and its expression is upregulated in calcified arteries. Treatment with GLS1 inhibitors or knockdown of GLS1 alleviates osteogenic reprogramming. In contrast, glutamate administration boosts the development of arterial calcification. Mechanistically, GLS1 redundancy-regulated glutamate superfluity stimulates the activation of N-methyl-d-aspartate receptors (NMDAR), leading to Ca influx and extracellular regulated protein kinases (ERK) phosphorylation, followed by the nuclear translocation of β-Catenin and acceleration of osteogenic reprogramming of vascular smooth muscle cells (VSMCs) in further. This research defines GLS1 as a key contributor to arterial calcification. Glutamate, a major product of GLS1-mediated glutamine metabolism, exerts a deleterious effect on arterial calcification by activating NMDAR and subsequently triggering Ca influx, which in turn exacerbates β-Catenin-regulated osteogenic reprogramming in VSMCs.

摘要

动脉钙化是慢性肾脏病(CKD)患者发生心血管疾病相关事件及死亡的有力预测指标。谷氨酰胺酶1(GLS1)是催化谷氨酰胺转化为谷氨酸的限速酶,在多种心血管疾病中功能紊乱。然而,GLS1介导的谷氨酸生成与动脉钙化之间的潜在相互作用仍知之甚少。本文通过液相色谱-串联质谱(LC-MS/MS)分析CKD患者样本发现,谷氨酸/谷氨酰胺比值升高反映出GLS1活性异常升高。此外,GLS1活性与动脉钙化进展呈正相关,且其在钙化动脉中的表达上调。使用GLS1抑制剂或敲低GLS1可减轻成骨重编程。相反,给予谷氨酸会促进动脉钙化发展。机制上,GLS1冗余调节的谷氨酸过剩刺激N-甲基-D-天冬氨酸受体(NMDAR)激活,导致钙离子内流和细胞外调节蛋白激酶(ERK)磷酸化,随后β-连环蛋白核转位,进而加速血管平滑肌细胞(VSMC)的成骨重编程。本研究确定GLS1是动脉钙化的关键促成因素。谷氨酸作为GLS介导的谷氨酰胺代谢的主要产物,通过激活NMDAR并随后触发钙离子内流,对动脉钙化产生有害影响,进而加剧β-连环蛋白调节的VSMC成骨重编程。

https://cdn.ncbi.nlm.nih.gov/pmc/blobs/08d9/12140355/b4d3f65ee6b0/ADVS-12-2414252-g005.jpg
https://cdn.ncbi.nlm.nih.gov/pmc/blobs/08d9/12140355/b7cf181cb543/ADVS-12-2414252-g002.jpg
https://cdn.ncbi.nlm.nih.gov/pmc/blobs/08d9/12140355/037a1e399661/ADVS-12-2414252-g007.jpg
https://cdn.ncbi.nlm.nih.gov/pmc/blobs/08d9/12140355/6ac34a0cb511/ADVS-12-2414252-g008.jpg
https://cdn.ncbi.nlm.nih.gov/pmc/blobs/08d9/12140355/0137b1cb29c7/ADVS-12-2414252-g003.jpg
https://cdn.ncbi.nlm.nih.gov/pmc/blobs/08d9/12140355/32c07fde5ee2/ADVS-12-2414252-g006.jpg
https://cdn.ncbi.nlm.nih.gov/pmc/blobs/08d9/12140355/8b5c601e3930/ADVS-12-2414252-g004.jpg
https://cdn.ncbi.nlm.nih.gov/pmc/blobs/08d9/12140355/b4d3f65ee6b0/ADVS-12-2414252-g005.jpg
https://cdn.ncbi.nlm.nih.gov/pmc/blobs/08d9/12140355/b7cf181cb543/ADVS-12-2414252-g002.jpg
https://cdn.ncbi.nlm.nih.gov/pmc/blobs/08d9/12140355/037a1e399661/ADVS-12-2414252-g007.jpg
https://cdn.ncbi.nlm.nih.gov/pmc/blobs/08d9/12140355/6ac34a0cb511/ADVS-12-2414252-g008.jpg
https://cdn.ncbi.nlm.nih.gov/pmc/blobs/08d9/12140355/0137b1cb29c7/ADVS-12-2414252-g003.jpg
https://cdn.ncbi.nlm.nih.gov/pmc/blobs/08d9/12140355/32c07fde5ee2/ADVS-12-2414252-g006.jpg
https://cdn.ncbi.nlm.nih.gov/pmc/blobs/08d9/12140355/8b5c601e3930/ADVS-12-2414252-g004.jpg
https://cdn.ncbi.nlm.nih.gov/pmc/blobs/08d9/12140355/b4d3f65ee6b0/ADVS-12-2414252-g005.jpg

相似文献

1
GLS1-Mediated Redundancy in Glutamate Accelerates Arterial Calcification via Activating NMDAR/Ca/β-Catenin Pathway.谷氨酰胺合成酶1介导的谷氨酸冗余通过激活NMDAR/Ca/β-连环蛋白途径加速动脉钙化
Adv Sci (Weinh). 2025 Jun;12(21):e2414252. doi: 10.1002/advs.202414252. Epub 2025 Apr 28.
2
O-GlcNAc transferase promotes vascular smooth muscle calcification through modulating Wnt/β-catenin signaling.O-连接的N-乙酰葡糖胺转移酶通过调节Wnt/β-连环蛋白信号通路促进血管平滑肌钙化。
FASEB J. 2024 Dec 13;38(24):e70271. doi: 10.1096/fj.202401649RR.
3
BRCC36 regulates β-catenin ubiquitination to alleviate vascular calcification in chronic kidney disease.BRCC36 调节β-连环蛋白泛素化,以减轻慢性肾脏病中的血管钙化。
J Transl Med. 2024 Sep 3;22(1):820. doi: 10.1186/s12967-024-05605-w.
4
TRPV4 Promotes Vascular Calcification by Directly Associating With and Activating β-Catenin.瞬时受体电位香草酸亚型4(TRPV4)通过直接与β-连环蛋白结合并激活β-连环蛋白来促进血管钙化。
Arterioscler Thromb Vasc Biol. 2025 Apr;45(4):e101-e117. doi: 10.1161/ATVBAHA.124.321793. Epub 2025 Feb 20.
5
ZBTB16 DRIVES VASCULAR CALCIFICATION THROUGH ACCELERATING VSMCS OSTEOBLASTIC TRANSITION IN CHRONIC KIDNEY DISEASE VIA WNT/Β-CATENIN PATHWAY.ZBTB16通过WNT/β-连环蛋白通路加速慢性肾病中血管平滑肌细胞的成骨细胞转变,从而驱动血管钙化。
Shock. 2025 Feb 1;63(2):312-319. doi: 10.1097/SHK.0000000000002488. Epub 2024 Oct 2.
6
Resveratrol ameliorates high-phosphate-induced VSMCs to osteoblast-like cells transdifferentiation and arterial medial calcification in CKD through regulating Wnt/β-catenin signaling.白藜芦醇通过调节 Wnt/β-连环蛋白信号通路改善高磷诱导的 CKD 血管平滑肌细胞向成骨样细胞转分化和动脉中层钙化。
Eur J Pharmacol. 2022 Jun 15;925:174953. doi: 10.1016/j.ejphar.2022.174953. Epub 2022 Apr 26.
7
NMDA-Type Glutamate Receptor Activation Promotes Vascular Remodeling and Pulmonary Arterial Hypertension.NMDA 型谷氨酸受体激活促进血管重塑和肺动脉高压。
Circulation. 2018 May 29;137(22):2371-2389. doi: 10.1161/CIRCULATIONAHA.117.029930. Epub 2018 Feb 14.
8
Unspliced XBP1 Counteracts β-Catenin to Inhibit Vascular Calcification.未剪接 XBP1 拮抗β-连环蛋白抑制血管钙化。
Circ Res. 2022 Jan 21;130(2):213-229. doi: 10.1161/CIRCRESAHA.121.319745. Epub 2021 Dec 6.
9
Overexpression of c1q/tumor necrosis factor-related protein-3 promotes phosphate-induced vascular smooth muscle cell calcification both in vivo and in vitro.c1q/肿瘤坏死因子相关蛋白-3 的过表达促进体内外磷酸盐诱导的血管平滑肌细胞钙化。
Arterioscler Thromb Vasc Biol. 2014 May;34(5):1002-10. doi: 10.1161/ATVBAHA.114.303301. Epub 2014 Feb 27.
10
High phosphorus level leads to aortic calcification via β-catenin in chronic kidney disease.在慢性肾病中,高磷水平通过β-连环蛋白导致主动脉钙化。
Am J Nephrol. 2015;41(1):28-36. doi: 10.1159/000370250. Epub 2015 Jan 24.

引用本文的文献

1
Lactate-Activated GPR132-Src Signal Induces Macrophage Senescence and Aggravates Atherosclerosis Under Diabetes.乳酸激活的GPR132-Src信号诱导巨噬细胞衰老并加重糖尿病状态下的动脉粥样硬化。
Adv Sci (Weinh). 2025 Sep;12(33):e00141. doi: 10.1002/advs.202500141. Epub 2025 Jun 10.

本文引用的文献

1
The lipopolysaccharide-TLR4 axis regulates hepatic glutaminase 1 expression promoting liver ammonia build-up as steatotic liver disease progresses to steatohepatitis.随着脂肪性肝病进展为脂肪性肝炎,脂多糖-TLR4轴调节肝谷氨酰胺酶1的表达,促进肝脏氨蓄积。
Metabolism. 2024 Sep;158:155952. doi: 10.1016/j.metabol.2024.155952. Epub 2024 Jun 19.
2
Dietary intake and glutamine-serine metabolism control pathologic vascular stiffness.饮食摄入和谷氨酰胺-丝氨酸代谢控制病理性血管僵硬。
Cell Metab. 2024 Jun 4;36(6):1335-1350.e8. doi: 10.1016/j.cmet.2024.04.010. Epub 2024 May 2.
3
Carbonylation of Runx2 at K176 by 4-Hydroxynonenal Accelerates Vascular Calcification.
4-羟基壬烯醛通过 K176 对 Runx2 的羰基化作用加速血管钙化。
Circulation. 2024 May 28;149(22):1752-1769. doi: 10.1161/CIRCULATIONAHA.123.065830. Epub 2024 Feb 13.
4
Wnt/β-catenin-driven EMT regulation in human cancers.Wnt/β-catenin 驱动的人类癌症中的 EMT 调控。
Cell Mol Life Sci. 2024 Feb 9;81(1):79. doi: 10.1007/s00018-023-05099-7.
5
The transcription factor GATA6 accelerates vascular smooth muscle cell senescence-related arterial calcification by counteracting the role of anti-aging factor SIRT6 and impeding DNA damage repair.转录因子GATA6通过对抗抗衰老因子SIRT6的作用并阻碍DNA损伤修复,加速血管平滑肌细胞衰老相关的动脉钙化。
Kidney Int. 2024 Jan;105(1):115-131. doi: 10.1016/j.kint.2023.09.028. Epub 2023 Oct 31.
6
Association of Coronary Artery Calcium Detected by Routine Ungated CT Imaging With Cardiovascular Outcomes.常规非门控 CT 成像检测冠状动脉钙与心血管结局的关联。
J Am Coll Cardiol. 2023 Sep 19;82(12):1192-1202. doi: 10.1016/j.jacc.2023.06.040.
7
Association of Plasma Biomarkers of Alzheimer Disease With Cognition and Medical Comorbidities in a Biracial Cohort.阿尔茨海默病血浆生物标志物与一个多种族队列认知功能和合并症的相关性。
Neurology. 2023 Oct 3;101(14):e1402-e1411. doi: 10.1212/WNL.0000000000207675. Epub 2023 Aug 14.
8
Activation of Piezo1 promotes osteogenic differentiation of aortic valve interstitial cell through YAP-dependent glutaminolysis.Piezo1 的激活通过 YAP 依赖性谷氨酰胺分解促进主动脉瓣间质细胞的成骨分化。
Sci Adv. 2023 Jun 2;9(22):eadg0478. doi: 10.1126/sciadv.adg0478.
9
Glutaminase 1 isoform up-regulation associated with lipid metabolism disorder induced by methyl tertiary-butyl ether in male rats.谷氨酰胺酶 1 同工型上调与甲基叔丁基醚诱导的雄性大鼠脂质代谢紊乱有关。
Ecotoxicol Environ Saf. 2023 Apr 15;255:114763. doi: 10.1016/j.ecoenv.2023.114763. Epub 2023 Mar 14.
10
Epidemiology and risk of cardiovascular disease in populations with chronic kidney disease.慢性肾脏病患者的心血管疾病流行病学和风险。
Nat Rev Nephrol. 2022 Nov;18(11):696-707. doi: 10.1038/s41581-022-00616-6. Epub 2022 Sep 14.