Zhang Shuyu, Lin Tingting, Bao Yucheng, She Junsen, Liu Xuanqi, Hu Jiaxue, Peng Aibing, Liu Xinmei, Huang Hefeng
The International Peace Maternity and Child Health Hospital, Shanghai Key Laboratory of Embryo Original Disease, School of Medicine, Shanghai Jiao Tong University, Shanghai 200030, China.
Shanghai Key Laboratory of Reproduction and Development, Shanghai 200030, China.
Nutrients. 2025 Mar 14;17(6):1029. doi: 10.3390/nu17061029.
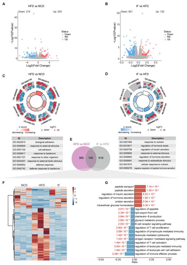
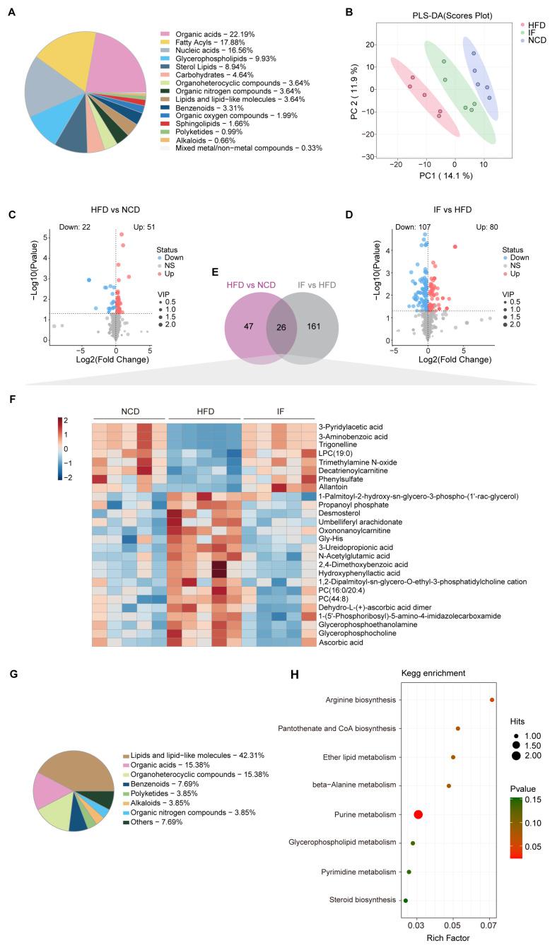
Intermittent fasting (IF) has been increasingly recognized for its potential to mitigate obesity and diabetes. However, it remains unclear whether IF can alleviate metabolic disorder-induced male infertility. The aim of this study was to investigate the potential of IF to improve fertility outcomes in obese mice. Eight-week-old C57BL/6J mice were fed a high-fat diet (HFD) for 24 weeks to induce obesity, followed by alternate-day fasting for 6 weeks. We assessed obesity-related metabolic changes and fertility issues postintervention. Comprehensive metabolomic and transcriptomic analyses of serum and testicular samples were used to identify significant metabolic pathway modifications attributable to IF. IF effectively alleviated obesity-induced male infertility, demonstrating significant attenuation of body weight gain and restoration of testicular morphology. IF normalized hypogonadism-associated testosterone depletion and improved sperm parameters. Testis multi-omics integration revealed IF-mediated reprogramming of testicular purine metabolism, coupled with coordinated regulation of glycolipid metabolism and inflammatory-immune homeostasis. Reproductive competence was enhanced as evidenced by statistically elevated successful mating rates and embryonic developmental progression. Serum metabolomics further identified metabolites involved in amino acid metabolism, glycolipid metabolism, and inflammation (e.g., methionine, BCAA, glutathione, and spermidine) may serve as potential targets for treating obesity-related metabolic disorders. Additionally, multidimensional analysis highlighted the crucial role of allantoin in alleviating obesity and related reproductive dysfunction. IF not only resolves obesity-induced metabolic issues but also alleviates male infertility by regulating bioactive metabolites and gene expression linked to glycolipid metabolism, energy homeostasis, and immune responses in the testis. Our study provides a theoretical basis for IF as a clinical treatment for obesity-induced male infertility.
间歇性禁食(IF)因其减轻肥胖和糖尿病的潜力而日益受到认可。然而,IF是否能缓解代谢紊乱引起的男性不育尚不清楚。本研究的目的是探讨IF改善肥胖小鼠生育结局的潜力。将8周龄的C57BL/6J小鼠喂食高脂饮食(HFD)24周以诱导肥胖,随后进行6周的隔日禁食。我们评估了干预后与肥胖相关的代谢变化和生育问题。对血清和睾丸样本进行综合代谢组学和转录组学分析,以确定可归因于IF的显著代谢途径改变。IF有效缓解了肥胖诱导的男性不育,体重增加显著减轻,睾丸形态得以恢复。IF使性腺功能减退相关的睾酮耗竭正常化,并改善了精子参数。睾丸多组学整合揭示了IF介导的睾丸嘌呤代谢重编程,以及糖脂代谢和炎症免疫稳态的协同调节。成功交配率和胚胎发育进程在统计学上有所提高,证明生殖能力得到增强。血清代谢组学进一步确定,参与氨基酸代谢、糖脂代谢和炎症的代谢物(如蛋氨酸、支链氨基酸、谷胱甘肽和亚精胺)可能是治疗肥胖相关代谢紊乱的潜在靶点。此外,多维分析突出了尿囊素在减轻肥胖和相关生殖功能障碍中的关键作用。IF不仅解决了肥胖引起的代谢问题,还通过调节与睾丸糖脂代谢、能量稳态和免疫反应相关的生物活性代谢物和基因表达来缓解男性不育。我们的研究为IF作为肥胖诱导的男性不育的临床治疗提供了理论依据。