Suppr超能文献

通过整合高脂肪饮食喂养肥胖小鼠肾脏的非靶向代谢组学和转录组学,阐明抗坏血酸盐和醛糖酸盐代谢途径的特征。

Elucidating ascorbate and aldarate metabolism pathway characteristics via integration of untargeted metabolomics and transcriptomics of the kidney of high-fat diet-fed obese mice.

机构信息

Department of Basic Medical Sciences, Medical College, Qinghai University, Xining, Qinghai, China.

Endocrinology Department, Qinghai Provincial People's Hospital, Xining, Qinghai, China.

出版信息

PLoS One. 2024 Apr 11;19(4):e0300705. doi: 10.1371/journal.pone.0300705. eCollection 2024.

Abstract

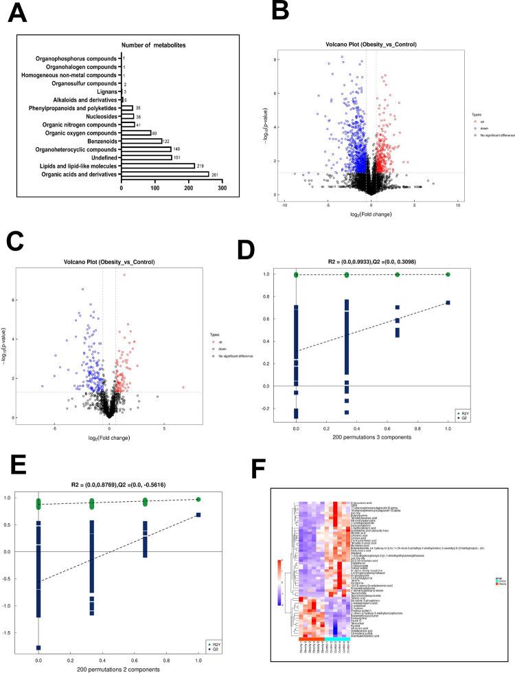
Obesity is a major independent risk factor for chronic kidney disease and can activate renal oxidative stress injury. Ascorbate and aldarate metabolism is an important carbohydrate metabolic pathway that protects cells from oxidative damage. However the effect of oxidative stress on this pathway is still unclear. Therefore, the primary objective of this study was to investigate the ascorbate and aldarate metabolism pathway in the kidneys of high-fat diet-fed obese mice and determine the effects of oxidative stress. Male C57BL/6J mice were fed on a high-fat diet for 12 weeks to induce obesity. Subsequently, non-targeted metabolomics profiling was used to identify metabolites in the kidney tissues of the obese mice, followed by RNA sequencing using transcriptomic methods. The integrated analysis of metabolomics and transcriptomics revealed the alterations in the ascorbate and aldarate metabolic pathway in the kidneys of these high-fat diet-fed obese mice. The high-fat diet-induced obesity resulted in notable changes, including thinning of the glomerular basement membrane, alterations in podocyte morphology, and an increase in oxidative stress. Metabolomics analysis revealed 649 metabolites in the positive-ion mode, and 470 metabolites in the negative-ion mode. Additionally, 659 differentially expressed genes (DEGs) were identified in the obese mice, of which 34 were upregulated and 625 downregulated. Integrated metabolomics and transcriptomics analyses revealed two DEGs and 13 differential metabolites in the ascorbate and aldarate metabolic pathway. The expression levels of ugt1a9 and ugt2b1 were downregulated, and the ascorbate level in kidney tissue of obese mice was reduced. Thus, renal oxidative stress injury induced by high-fat diet affects metabolic regulation of ascorbate and aldarate metabolism in obese mice. Ascorbate emerged as a potential marker for predicting kidney damage due to high-fat diet-induced obesity.

摘要

肥胖是慢性肾脏病的一个主要独立危险因素,并可激活肾脏氧化应激损伤。抗坏血酸和醛糖代谢是保护细胞免受氧化损伤的重要碳水化合物代谢途径。然而,氧化应激对该途径的影响尚不清楚。因此,本研究的主要目的是研究高脂肪饮食喂养肥胖小鼠肾脏中的抗坏血酸和醛糖代谢途径,并确定氧化应激的影响。雄性 C57BL/6J 小鼠喂食高脂肪饮食 12 周以诱导肥胖。随后,使用非靶向代谢组学分析鉴定肥胖小鼠肾脏组织中的代谢物,然后使用转录组学方法进行 RNA 测序。代谢组学和转录组学的综合分析揭示了高脂肪饮食喂养肥胖小鼠肾脏中抗坏血酸和醛糖代谢途径的变化。高脂肪饮食引起的肥胖导致明显变化,包括肾小球基底膜变薄、足细胞形态改变和氧化应激增加。代谢组学分析在正离子模式下鉴定出 649 种代谢物,在负离子模式下鉴定出 470 种代谢物。此外,在肥胖小鼠中鉴定出 659 个差异表达基因(DEG),其中 34 个上调,625 个下调。综合代谢组学和转录组学分析揭示了抗坏血酸和醛糖代谢途径中的两个 DEG 和 13 个差异代谢物。ugt1a9 和 ugt2b1 的表达下调,肥胖小鼠肾脏组织中的抗坏血酸水平降低。因此,高脂肪饮食引起的肾脏氧化应激损伤影响肥胖小鼠抗坏血酸和醛糖代谢的代谢调节。抗坏血酸作为预测高脂肪饮食诱导肥胖引起的肾脏损伤的潜在标志物出现。

https://cdn.ncbi.nlm.nih.gov/pmc/blobs/6d26/11008897/9e302c3fd416/pone.0300705.g001.jpg

文献AI研究员

20分钟写一篇综述,助力文献阅读效率提升50倍。

立即体验

用中文搜PubMed

大模型驱动的PubMed中文搜索引擎

马上搜索

文档翻译

学术文献翻译模型,支持多种主流文档格式。

立即体验