Suppr超能文献

星形胶质细胞衍生的补体C3促进了金黄色葡萄球菌相关神经认知缺陷中突触的小胶质细胞吞噬作用。

Astrocyte-derived complement C3 facilitated microglial phagocytosis of synapses in Staphylococcus aureus-associated neurocognitive deficits.

作者信息

Zhang Haifang, Jin Qiyuan, Li Jijie, Wang Jiali, Li Mengqi, Yin Qiao, Li Qi, Qi Yuwan, Feng Lingling, Shen Liang, Qin Yuan, Cong Qifei

机构信息

Department of Clinical Laboratory, The Second Affiliated Hospital of Soochow University, Suzhou, China.

MOE Key Laboratory of Geriatric Diseases and Immunology, Soochow University, Suzhou, China.

出版信息

PLoS Pathog. 2025 Apr 28;21(4):e1013126. doi: 10.1371/journal.ppat.1013126. eCollection 2025 Apr.

Abstract

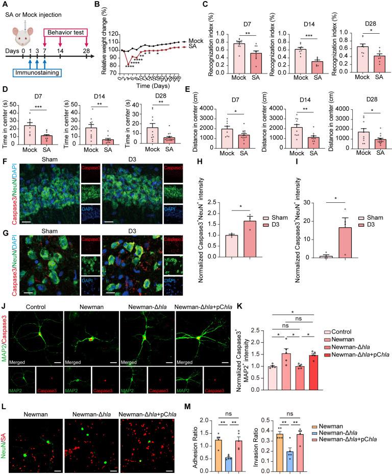
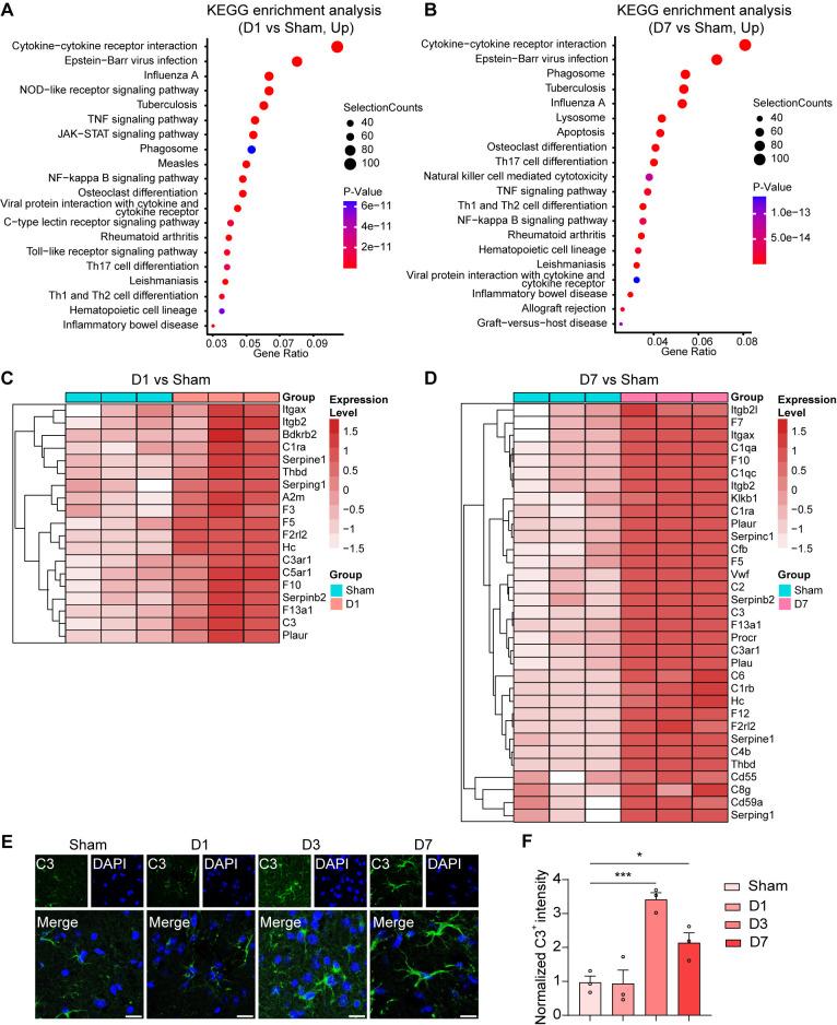
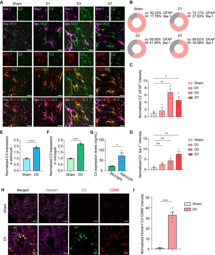
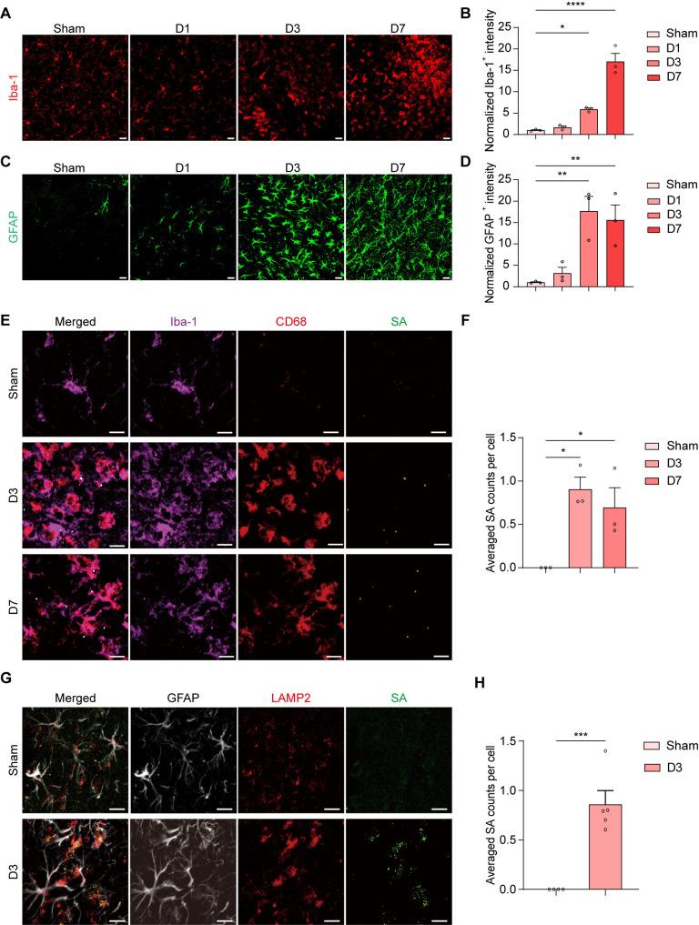
The presence of pathogens is a significant challenge in causing brain infections and tissue damage. There is growing evidence that pathogen infections are commonly associated with cognitive dysfunction and mental health problems, but the underlying mechanisms are not yet fully understood. Here, we found microglia and astrocyte activation, neuronal damage, synapse loss, and cognitive impairment in a Staphylococcus aureus (S. aureus) induced mouse model. An unbiased transcription profile of isolated microglia derived from S. aureus-infected mice identified the involvement of microglial phagosome and regulation of neurogenesis. Our findings indicate that the complement C1q and C3 are upregulated, and astroglial release of C3 activates microglia to phagocytose synapses. Blocking the C3-C3aR axis can improve microglial phagocytosis, thus rescuing synapse loss and cognitive impairment in infected mice. These results indicate that S. aureus induces synapse elimination and cognitive impairment by activating microglia and astrocytes through C3-C3aR signaling. This suggests a mechanism of complement signaling bridged crosstalk between astrocyte and microglia in the S. aureus-associated post-infectious synapse loss and cognitive dysfunction, and provide potential therapeutic targets for managing pathogen-associated brain infections.

摘要

病原体的存在是引发脑部感染和组织损伤的一项重大挑战。越来越多的证据表明,病原体感染通常与认知功能障碍和心理健康问题相关,但其中的潜在机制尚未完全明确。在此,我们在金黄色葡萄球菌诱导的小鼠模型中发现了小胶质细胞和星形胶质细胞激活、神经元损伤、突触丧失以及认知障碍。对源自金黄色葡萄球菌感染小鼠的分离小胶质细胞进行的无偏转录谱分析确定了小胶质细胞吞噬体的参与以及神经发生的调节。我们的研究结果表明,补体C1q和C3上调,星形胶质细胞释放的C3激活小胶质细胞以吞噬突触。阻断C3 - C3aR轴可改善小胶质细胞的吞噬作用,从而挽救感染小鼠的突触丧失和认知障碍。这些结果表明,金黄色葡萄球菌通过C3 - C3aR信号通路激活小胶质细胞和星形胶质细胞,从而诱导突触消除和认知障碍。这提示了一种补体信号传导机制,在金黄色葡萄球菌相关的感染后突触丧失和认知功能障碍中,桥接了星形胶质细胞和小胶质细胞之间的相互作用,并为治疗病原体相关的脑部感染提供了潜在的治疗靶点。

https://cdn.ncbi.nlm.nih.gov/pmc/blobs/8207/12121917/2d6e2ab06d55/ppat.1013126.g001.jpg

文献检索

告别复杂PubMed语法,用中文像聊天一样搜索,搜遍4000万医学文献。AI智能推荐,让科研检索更轻松。

立即免费搜索

文件翻译

保留排版,准确专业,支持PDF/Word/PPT等文件格式,支持 12+语言互译。

免费翻译文档

深度研究

AI帮你快速写综述,25分钟生成高质量综述,智能提取关键信息,辅助科研写作。

立即免费体验