Suppr超能文献

食源性病原体基因组监测渠道间集群一致性的多国跨部门评估

Multi-country and intersectoral assessment of cluster congruence between pipelines for genomics surveillance of foodborne pathogens.

作者信息

Mixão Verónica, Pinto Miguel, Brendebach Holger, Sobral Daniel, Dourado Santos João, Radomski Nicolas, Majgaard Uldall Anne Sophie, Bomba Arkadiusz, Pietsch Michael, Bucciacchio Andrea, de Ruvo Andrea, Castelli Pierluigi, Iwan Ewelina, Simon Sandra, Coipan Claudia E, Linde Jörg, Petrovska Liljana, Kaas Rolf Sommer, Grimstrup Joensen Katrine, Holtsmark Nielsen Sofie, Kiil Kristoffer, Lagesen Karin, Di Pasquale Adriano, Gomes João Paulo, Deneke Carlus, Tausch Simon H, Borges Vítor

机构信息

Genomics and Bioinformatics Unit, Department of Infectious Diseases, National Institute of Health Doutor Ricardo Jorge (INSA), Lisbon, Portugal.

National Study Center for Sequencing, Department of Biological Safety, German Federal Institute for Risk Assessment (BfR), Berlin, Germany.

出版信息

Nat Commun. 2025 Apr 28;16(1):3961. doi: 10.1038/s41467-025-59246-8.

Abstract

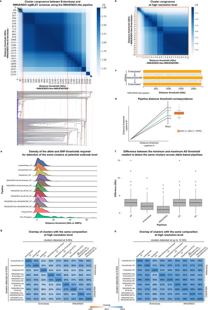
Different laboratories employ different Whole-Genome Sequencing (WGS) pipelines for Food and Waterborne disease (FWD) surveillance, casting doubt on the comparability of their results and hindering optimal communication at intersectoral and international levels. Through a collaborative effort involving eleven European institutes spanning the food, animal, and human health sectors, we aimed to assess the inter-pipeline clustering congruence across all resolution levels and perform an in-depth comparative analysis of cluster composition at outbreak level for four important foodborne pathogens: Listeria monocytogenes, Salmonella enterica, Escherichia coli, and Campylobacter jejuni. We found a general concordance between allele-based pipelines for all species, except for C. jejuni, where the different resolution power of allele-based schemas led to marked discrepancies. Still, we identified non-negligible differences in outbreak detection and demonstrated how a threshold flexibilization favors the detection of similar outbreak signals by different laboratories. These results, together with the observation that different traditional typing groups (e.g., serotypes) exhibit a remarkably different genetic diversity, represent valuable information for future outbreak case-definitions and WGS-based nomenclature design. This study reinforces the need, while demonstrating the feasibility, of conducting continuous pipeline comparability assessments, and opens good perspectives for a smoother international and intersectoral cooperation towards an efficient One Health FWD surveillance.

摘要

不同实验室在食源性病原体和水源性疾病(FWD)监测中采用不同的全基因组测序(WGS)流程,这让人对其结果的可比性产生怀疑,并阻碍了部门间和国际层面的有效沟通。通过11个涵盖食品、动物和人类健康领域的欧洲机构的共同努力,我们旨在评估所有分辨率水平下不同流程之间的聚类一致性,并对四种重要食源性病原体(单核细胞增生李斯特菌、肠炎沙门氏菌、大肠杆菌和空肠弯曲菌)在暴发层面的聚类组成进行深入比较分析。我们发现,除空肠弯曲菌外,所有物种基于等位基因的流程之间总体上是一致的,在空肠弯曲菌中,基于等位基因的模式的不同分辨率导致了明显的差异。尽管如此,我们还是发现了暴发检测中不可忽视的差异,并展示了阈值灵活性如何有利于不同实验室检测相似的暴发信号。这些结果,再加上不同传统分型组(如血清型)表现出显著不同的遗传多样性这一观察结果,为未来的暴发病例定义和基于WGS的命名设计提供了有价值的信息。本研究强化了进行持续的流程可比性评估的必要性,同时证明了其可行性,并为实现高效的“同一个健康”食源性病原体和水源性疾病监测,开展更顺畅的国际和部门间合作开辟了良好前景。

https://cdn.ncbi.nlm.nih.gov/pmc/blobs/5d1f/12038046/5d004e74473a/41467_2025_59246_Fig1_HTML.jpg

文献检索

告别复杂PubMed语法,用中文像聊天一样搜索,搜遍4000万医学文献。AI智能推荐,让科研检索更轻松。

立即免费搜索

文件翻译

保留排版,准确专业,支持PDF/Word/PPT等文件格式,支持 12+语言互译。

免费翻译文档

深度研究

AI帮你快速写综述,25分钟生成高质量综述,智能提取关键信息,辅助科研写作。

立即免费体验