• 文献检索
  • 文档翻译
  • 深度研究
  • 学术资讯
  • Suppr Zotero 插件Zotero 插件
  • 邀请有礼
  • 套餐&价格
  • 历史记录
应用&插件
Suppr Zotero 插件Zotero 插件浏览器插件Mac 客户端Windows 客户端微信小程序
定价
高级版会员购买积分包购买API积分包
服务
文献检索文档翻译深度研究API 文档MCP 服务
关于我们
关于 Suppr公司介绍联系我们用户协议隐私条款
关注我们

Suppr 超能文献

核心技术专利:CN118964589B侵权必究
粤ICP备2023148730 号-1Suppr @ 2026

文献检索

告别复杂PubMed语法,用中文像聊天一样搜索,搜遍4000万医学文献。AI智能推荐,让科研检索更轻松。

立即免费搜索

文件翻译

保留排版,准确专业,支持PDF/Word/PPT等文件格式,支持 12+语言互译。

免费翻译文档

深度研究

AI帮你快速写综述,25分钟生成高质量综述,智能提取关键信息,辅助科研写作。

立即免费体验

聚ε-己内酯/壳聚糖/硅灰石电纺仿生膜与E7肽共轭用于骨再生

Poly-ε-caprolactone/chitosan/whitlockite electrospun bionic membrane conjugated with an E7 peptide for bone regeneration.

作者信息

Chen Guangzi, Xu Tao, Gao Ran, Liu Wenbin, Li Weigang, Zeng Delu, Li Jian, Fang Xuan, Sheng Gaohong, Zhao Hongqi, Liu Chaoxu

机构信息

Department of Orthopedics, Tongji Hospital, Tongji Medical College, Huazhong University of Science & Technology, Wuhan, P.R. China.

Department of Ophthalmology, Tongji Hospital, Tongji Medical College, Huazhong University of Science & Technology, Wuhan, P.R. China.

出版信息

Stem Cell Res Ther. 2025 Apr 28;16(1):212. doi: 10.1186/s13287-025-04307-4.

DOI:10.1186/s13287-025-04307-4
PMID:40296091
原文链接:https://pmc.ncbi.nlm.nih.gov/articles/PMC12039202/
Abstract

BACKGROUND

Periosteum plays an important role in bone defect repair due to its rich vascular network and cells. However, natural periosteum is difficult to meet clinical requirements due to its low availability. Therefore, it is necessary to develop a tissue engineering strategy of biomimetic periosteum for bone defect repair.

METHODS

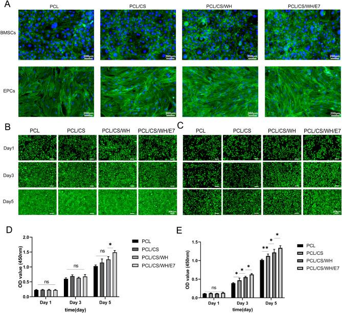
Poly-ε-caprolactone/chitosan/Whitlockite electrospun bionic membrane (PCL/CS/WH) was prepared using electrospinning technology, then it was conjugated with an E7 peptide as PCL/CS/WH/E7 bionic membrane. The physical properties of the membranes were evaluated by TEM, FTIR and tensile strength testing. In vitro, LIVE/DEAD staining and Cell Counting Kit-8 assay of bone marrow mesenchymal stem cells (BMSCs) and Endothelial progenitor cells (EPCs) are used to assess the biocompatibility of bionic membranes. Matrigel was applied to evaluate the ability of the different composite nanofibers samples to promote angiogenesis. Mineralized nodule and collagen formation in the BMSCs was detected by alizarin red staining and sirius red staining respectively. The expression of osteogenesis related genes and angiogenesis associated genes were detected using quantitative real-time polymerase chain reaction (qRT-PCR). In vivo, the ability of PCL/CS/WH/E7 membrane to promote bone regeneration and angiogenesis was assessed by Micro-CT and associated staining.

RESULT

The addition of chitosan (CS) and E7 peptide (E7) enhanced the hydrophilicity and cytocompatibility of pure PCL membranes. Additionally, CS, E7 and Mg released from Whitlockite (WH) had a synergistic effect to promote angiogenesis and osteogenic differentiation. Three weeks after implantation, the membrane successfully bridged the bone defect and significantly promoted the formation of new bone and blood vessels.

CONCLUSION

The PCL/CS/WH/E7 membrane to achieve efficient repair of bone tissue and enriches clinical solutions for the treatment of critical bone defects.

摘要

背景

骨膜因其丰富的血管网络和细胞,在骨缺损修复中发挥着重要作用。然而,天然骨膜由于其来源有限,难以满足临床需求。因此,有必要开发一种用于骨缺损修复的仿生骨膜组织工程策略。

方法

采用静电纺丝技术制备聚-ε-己内酯/壳聚糖/硅钙石电纺仿生膜(PCL/CS/WH),然后将其与E7肽偶联形成PCL/CS/WH/E7仿生膜。通过透射电子显微镜(TEM)、傅里叶变换红外光谱(FTIR)和拉伸强度测试对膜的物理性能进行评估。在体外,使用活/死染色和细胞计数试剂盒-8(Cell Counting Kit-8)检测法对骨髓间充质干细胞(BMSCs)和内皮祖细胞(EPCs)进行检测,以评估仿生膜的生物相容性。应用基质胶评估不同复合纳米纤维样品促进血管生成的能力。分别通过茜素红染色和天狼星红染色检测BMSCs中矿化结节和胶原蛋白的形成。使用定量实时聚合酶链反应(qRT-PCR)检测成骨相关基因和血管生成相关基因的表达。在体内,通过微型计算机断层扫描(Micro-CT)和相关染色评估PCL/CS/WH/E7膜促进骨再生和血管生成的能力。

结果

壳聚糖(CS)和E7肽(E7)的加入增强了纯PCL膜的亲水性和细胞相容性。此外,从硅钙石(WH)释放的CS、E7和镁具有协同作用,可促进血管生成和成骨分化。植入三周后,该膜成功桥接了骨缺损,并显著促进了新骨和血管的形成。

结论

PCL/CS/WH/E7膜实现了骨组织的高效修复,丰富了治疗严重骨缺损的临床解决方案。

https://cdn.ncbi.nlm.nih.gov/pmc/blobs/b136/12039202/7c4d4a479b6b/13287_2025_4307_Fig7_HTML.jpg
https://cdn.ncbi.nlm.nih.gov/pmc/blobs/b136/12039202/7fd5d9fdcb37/13287_2025_4307_Fig1_HTML.jpg
https://cdn.ncbi.nlm.nih.gov/pmc/blobs/b136/12039202/51b9823625fa/13287_2025_4307_Fig2_HTML.jpg
https://cdn.ncbi.nlm.nih.gov/pmc/blobs/b136/12039202/532c5b09a129/13287_2025_4307_Fig5_HTML.jpg
https://cdn.ncbi.nlm.nih.gov/pmc/blobs/b136/12039202/e20c3d503b64/13287_2025_4307_Fig3_HTML.jpg
https://cdn.ncbi.nlm.nih.gov/pmc/blobs/b136/12039202/a2975720706a/13287_2025_4307_Fig4_HTML.jpg
https://cdn.ncbi.nlm.nih.gov/pmc/blobs/b136/12039202/024ea8b50fb2/13287_2025_4307_Fig6_HTML.jpg
https://cdn.ncbi.nlm.nih.gov/pmc/blobs/b136/12039202/7c4d4a479b6b/13287_2025_4307_Fig7_HTML.jpg
https://cdn.ncbi.nlm.nih.gov/pmc/blobs/b136/12039202/7fd5d9fdcb37/13287_2025_4307_Fig1_HTML.jpg
https://cdn.ncbi.nlm.nih.gov/pmc/blobs/b136/12039202/51b9823625fa/13287_2025_4307_Fig2_HTML.jpg
https://cdn.ncbi.nlm.nih.gov/pmc/blobs/b136/12039202/532c5b09a129/13287_2025_4307_Fig5_HTML.jpg
https://cdn.ncbi.nlm.nih.gov/pmc/blobs/b136/12039202/e20c3d503b64/13287_2025_4307_Fig3_HTML.jpg
https://cdn.ncbi.nlm.nih.gov/pmc/blobs/b136/12039202/a2975720706a/13287_2025_4307_Fig4_HTML.jpg
https://cdn.ncbi.nlm.nih.gov/pmc/blobs/b136/12039202/024ea8b50fb2/13287_2025_4307_Fig6_HTML.jpg
https://cdn.ncbi.nlm.nih.gov/pmc/blobs/b136/12039202/7c4d4a479b6b/13287_2025_4307_Fig7_HTML.jpg

相似文献

1
Poly-ε-caprolactone/chitosan/whitlockite electrospun bionic membrane conjugated with an E7 peptide for bone regeneration.聚ε-己内酯/壳聚糖/硅灰石电纺仿生膜与E7肽共轭用于骨再生
Stem Cell Res Ther. 2025 Apr 28;16(1):212. doi: 10.1186/s13287-025-04307-4.
2
E7 peptide modified poly(ε-caprolactone)/silk fibroin/octacalcium phosphate nanofiber membranes with "recruitment-osteoinduction" potentials for effective guided bone regeneration.具有“募集-骨诱导”潜能的E7肽修饰聚(ε-己内酯)/丝素蛋白/磷酸八钙纳米纤维膜用于有效引导骨再生
Int J Biol Macromol. 2025 May;305(Pt 1):140862. doi: 10.1016/j.ijbiomac.2025.140862. Epub 2025 Feb 12.
3
Poly-ε-caprolactone/Whitlockite Electrospun Bionic Membrane with an Osteogenic-Angiogenic Coupling Effect for Periosteal Regeneration.具有成骨-血管生成耦合效应的聚ε-己内酯/白磷钙矿电纺仿生膜用于骨膜再生
ACS Biomater Sci Eng. 2021 Jul 12;7(7):3321-3331. doi: 10.1021/acsbiomaterials.1c00426. Epub 2021 Jun 20.
4
Electrospun polycaprolactone-chitosan nanofibers on a zinc mesh as biodegradable guided bone-regeneration membranes with enhanced mechanical, antibacterial, and osteogenic properties for alveolar bone-repair applications.锌网上的聚己内酯-壳聚糖纳米纤维电纺膜作为可生物降解的引导骨再生膜,具有增强的机械性能、抗菌性能和成骨性能,用于牙槽骨修复应用。
Acta Biomater. 2024 Oct 1;187:434-450. doi: 10.1016/j.actbio.2024.08.033. Epub 2024 Aug 27.
5
Enhanced osteogenesis and angiogenesis by PCL/chitosan/Sr-doped calcium phosphate electrospun nanocomposite membrane for guided bone regeneration.聚己内酯/壳聚糖/掺锶磷酸钙电纺纳米复合膜增强成骨和血管生成用于引导骨再生。
J Biomater Sci Polym Ed. 2019 Nov;30(16):1505-1522. doi: 10.1080/09205063.2019.1646628. Epub 2019 Aug 13.
6
Comparative study of porous hydroxyapatite/chitosan and whitlockite/chitosan scaffolds for bone regeneration in calvarial defects.多孔羟基磷灰石/壳聚糖与白磷钙石/壳聚糖支架用于颅骨缺损骨再生的比较研究
Int J Nanomedicine. 2017 Apr 4;12:2673-2687. doi: 10.2147/IJN.S131251. eCollection 2017.
7
The bio-functionalized membrane loaded with Ta/WH nanoparticles promote bone regeneration through neurovascular coupling.载 Ta/WH 纳米颗粒的生物功能化膜通过神经血管耦联促进骨再生。
Colloids Surf B Biointerfaces. 2023 Oct;230:113506. doi: 10.1016/j.colsurfb.2023.113506. Epub 2023 Aug 7.
8
Osteoinductive micro-nano guided bone regeneration membrane for in situ bone defect repair.用于原位骨缺损修复的骨诱导微纳导向型骨再生膜。
Stem Cell Res Ther. 2024 May 7;15(1):135. doi: 10.1186/s13287-024-03745-w.
9
Evenly Distributed Microporous Structure and E7 Peptide Functionalization Synergistically Accelerate Osteogenesis and Angiogenesis in Engineered Periosteum.均匀分布的微孔结构与E7肽功能化协同加速工程化骨膜中的骨生成和血管生成。
Adv Sci (Weinh). 2025 Mar;12(11):e2406084. doi: 10.1002/advs.202406084. Epub 2025 Jan 27.
10
Hierarchical Nanostructured Electrospun Membrane with Periosteum-Mimic Microenvironment for Enhanced Bone Regeneration.具有类骨膜微环境的分级纳米结构电纺膜促进骨再生。
Adv Healthc Mater. 2021 Nov;10(21):e2101195. doi: 10.1002/adhm.202101195. Epub 2021 Aug 5.

本文引用的文献

1
3D-printed bone regeneration scaffolds modulate bone metabolic homeostasis through vascularization for osteoporotic bone defects.3D 打印骨再生支架通过血管化调节骨代谢稳态,用于治疗骨质疏松性骨缺损。
Biomaterials. 2024 Dec;311:122699. doi: 10.1016/j.biomaterials.2024.122699. Epub 2024 Jul 6.
2
Astragalus polysaccharides augment BMSC homing via SDF-1/CXCR4 modulation: a novel approach to counteract peritoneal mesenchymal transformation and fibrosis.黄芪多糖通过 SDF-1/CXCR4 调节增强骨髓间充质干细胞归巢:一种拮抗腹膜间皮细胞转分化和纤维化的新方法。
BMC Complement Med Ther. 2024 May 24;24(1):204. doi: 10.1186/s12906-024-04483-5.
3
Artificial periosteum promotes bone regeneration through synergistic immune regulation of aligned fibers and BMSC-recruiting phages.
人工骨膜通过纤维定向排列和招募骨髓间充质干细胞的噬菌体的协同免疫调节促进骨再生。
Acta Biomater. 2024 May;180:262-278. doi: 10.1016/j.actbio.2024.04.001. Epub 2024 Apr 3.
4
Melatonin-encapsuled silk fibroin electrospun nanofibers promote vascularized bone regeneration through regulation of osteogenesis-angiogenesis coupling.褪黑素包裹的丝素蛋白电纺纳米纤维通过调节成骨-血管生成耦合促进血管化骨再生。
Mater Today Bio. 2024 Feb 2;25:100985. doi: 10.1016/j.mtbio.2024.100985. eCollection 2024 Apr.
5
A Self-Adaptive Biomimetic Periosteum Employing Nitric Oxide Release for Augmenting Angiogenesis in Bone Defect Regeneration.一种自适应仿生骨膜,利用一氧化氮释放来促进骨缺损再生中的血管生成。
Adv Healthc Mater. 2024 Jan;13(3):e2302153. doi: 10.1002/adhm.202302153. Epub 2023 Nov 16.
6
Nano artificial periosteum PCL/Ta/ZnO accelerates repair of periosteum via antibacterial, promoting vascularization and osteogenesis.纳米人工骨膜 PCL/Ta/ZnO 通过抗菌、促进血管生成和成骨作用加速骨膜修复。
Biomater Adv. 2023 Nov;154:213624. doi: 10.1016/j.bioadv.2023.213624. Epub 2023 Sep 11.
7
Non-thermal atmospheric pressure plasma treatment increases hydrophilicity and promotes cell growth on titanium alloys in vitro.非热常压等离子体处理提高钛合金的亲水性并促进其体外细胞生长。
Sci Rep. 2023 Sep 8;13(1):14792. doi: 10.1038/s41598-023-41905-9.
8
The bio-functionalized membrane loaded with Ta/WH nanoparticles promote bone regeneration through neurovascular coupling.载 Ta/WH 纳米颗粒的生物功能化膜通过神经血管耦联促进骨再生。
Colloids Surf B Biointerfaces. 2023 Oct;230:113506. doi: 10.1016/j.colsurfb.2023.113506. Epub 2023 Aug 7.
9
Surface modification of titanium implants with Mg-containing coatings to promote osseointegration.采用含镁涂层对钛植入物进行表面改性以促进骨整合。
Acta Biomater. 2023 Oct 1;169:19-44. doi: 10.1016/j.actbio.2023.07.048. Epub 2023 Jul 28.
10
E7 Peptide Enables BMSC Adhesion and Promotes Chondrogenic Differentiation of BMSCs Via the LncRNA H19/miR675 Axis.E7肽通过LncRNA H19/miR675轴促进骨髓间充质干细胞的黏附并促进其向软骨细胞分化。
Bioengineering (Basel). 2023 Jun 30;10(7):781. doi: 10.3390/bioengineering10070781.