Suppr超能文献

患者来源的肿瘤类器官凸显了精准医学在治疗胰腺导管腺癌方面的潜力。

Patient-derived tumor organoids highlight the potential of precision medicine in managing pancreatic ductal adenocarcinoma.

作者信息

Nitschke Christine, Phan Charline, Souto Yara, Walter Philipp, Goetz Mara, Simkus Gediminas, Thastrup Jacob, Simon Ronald, Kupper Jürgen, Izbicki Jakob, Johnsen Steven A, Hackert Thilo, Sinn Marianne, Wikman Harriet, Uzunoglu Faik G, Sturmheit Tabea M

机构信息

Department of General, Visceral and Thoracic Surgery, University Medical Center Hamburg-Eppendorf, Hamburg, Germany.

Mildred Scheel Cancer Career Center Hamburg, Hamburg, Germany.

出版信息

Int J Cancer. 2025 Aug 15;157(4):760-772. doi: 10.1002/ijc.35443. Epub 2025 Apr 28.

Abstract

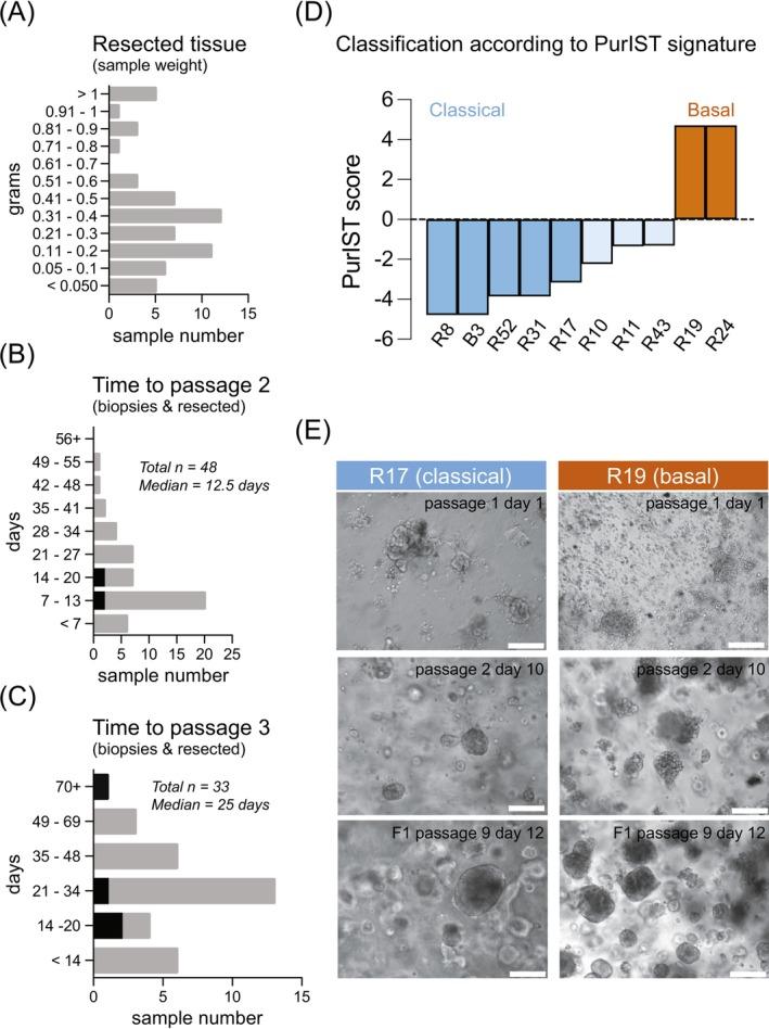
Pancreatic ductal adenocarcinoma (PDAC) ranks among the most lethal cancers, with only 20% of patients qualifying for curative treatment at diagnosis. Three-dimensional tumor organoids capturing patient-specific features of PDAC serve as a valuable disease model. We employed this technology to assess drug sensitivities of patient-derived tumor organoids to clinically relevant drugs and combinations, evaluated culture success rates, and correlated in vitro data with clinicopathological and follow-up information. Tumor organoid cultures were established from PDAC patients undergoing surgical resection (or liver biopsy) and follow-up at a single medical center. Patient-derived cultures displaying sustained growth were analyzed regarding their molecular subtype and utilized for functional drug sensitivity testing (f-DST). Correlative analyses of our PDAC patient cohort (n = 67; n = 42 patients with curative tumor resection and n = 25 palliative patients) revealed a link between tumor organoid growth and reduced patient survival. Furthermore, drug sensitivity profiles (obtained of 10 patient-derived cultures) revealed notable inter-individual differences and mirrored clinical responses to administered drug therapies. f-DST was applicable across tumor organoid cultures of both classical and basal subtype, according to the Purity Independent Subtyping of Tumors (PurIST) classifier. This pilot study confirms the feasibility of deriving and maintaining tumor organoid cultures from heterogeneous samples. Cultures displaying sustained proliferation correlated positively with advanced-stage tumors (Tumour, Node, Metastasis (UICC) stages III and IV). Individual patient case analyses integrating in vitro drug sensitivity profiles with clinical follow-up data suggest that f-DST using tumor organoids could guide future therapeutic strategies. In summary, tumor organoids offer insights into patient-specific responses to treatment, highlighting the potential of precision medicine in managing this challenging cancer.

摘要

胰腺导管腺癌(PDAC)是最致命的癌症之一,只有20%的患者在诊断时符合根治性治疗的条件。能够捕捉PDAC患者特异性特征的三维肿瘤类器官是一种有价值的疾病模型。我们利用这项技术评估患者来源的肿瘤类器官对临床相关药物及联合用药的敏感性,评估培养成功率,并将体外数据与临床病理和随访信息进行关联。肿瘤类器官培养物来自于在单一医疗中心接受手术切除(或肝活检)及随访的PDAC患者。对显示持续生长的患者来源培养物进行分子亚型分析,并用于功能性药物敏感性测试(f-DST)。对我们的PDAC患者队列(n = 67;n = 42例接受根治性肿瘤切除的患者和n = 25例姑息治疗患者)进行的相关性分析揭示了肿瘤类器官生长与患者生存率降低之间的联系。此外,药物敏感性谱(从10个患者来源的培养物中获得)显示出显著的个体差异,并反映了对所用药物治疗的临床反应。根据肿瘤纯度独立分型(PurIST)分类器,f-DST适用于经典和基底亚型的肿瘤类器官培养。这项初步研究证实了从异质性样本中获取并维持肿瘤类器官培养的可行性。显示持续增殖的培养物与晚期肿瘤(国际抗癌联盟(UICC)III期和IV期肿瘤、淋巴结、转移)呈正相关。将体外药物敏感性谱与临床随访数据相结合的个体患者病例分析表明,使用肿瘤类器官进行f-DST可以指导未来的治疗策略。总之,肿瘤类器官为了解患者对治疗的特异性反应提供了见解,突出了精准医学在管理这种具有挑战性的癌症方面的潜力。

https://cdn.ncbi.nlm.nih.gov/pmc/blobs/6fa0/12178096/d7f438e8ca1d/IJC-157-760-g004.jpg

文献检索

告别复杂PubMed语法,用中文像聊天一样搜索,搜遍4000万医学文献。AI智能推荐,让科研检索更轻松。

立即免费搜索

文件翻译

保留排版,准确专业,支持PDF/Word/PPT等文件格式,支持 12+语言互译。

免费翻译文档

深度研究

AI帮你快速写综述,25分钟生成高质量综述,智能提取关键信息,辅助科研写作。

立即免费体验