Suppr超能文献

通过JAK2/STAT3信号通路从造血干细胞高效生成巨核细胞祖细胞和血小板。

Efficient Generation of Megakaryocyte Progenitors and Platelets From HSPCs via JAK2/STAT3 Signaling.

作者信息

Liu Huicong, Wang Lingna, Liu Jiaqing, Yuan Haitao, Zhang Kaiqing, Qiu Yun, Zhu Fangfang

机构信息

School of Biomedical Engineering, Shanghai Jiao Tong University, Shanghai, 200030, China.

出版信息

Adv Sci (Weinh). 2025 Jun;12(23):e2500612. doi: 10.1002/advs.202500612. Epub 2025 Apr 29.

Abstract

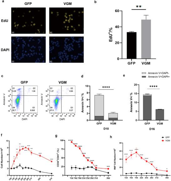
The supply of platelets for clinical transfusion is often insufficient to meet growing demand. Platelet regeneration from stem cells offers a potential solution to reduce reliance on donor-based transfusions. However, the current differentiation efficiency is suboptimal. A novel approach is presented that significantly enhances platelet yield from hematopoietic stem and progenitor cells (HSPCs) by increasing the production of megakaryocyte progenitors (MkPs) and mature megakaryocytes (MKs). This method employs the overexpression of HES7 combined with the HDAC inhibitor and GABA agonist (collectively termed the VGM cocktail). The VGM cocktail induces MkP production with an efficiency of up to 90%, validated across HSPCs from various donors. These MkPs exhibit extended proliferative capacity, remaining viable for up to 51 days in prolonged culture, and show enhanced maturation into MKs. This differentiation system effectively replicates in vivo thrombocytopoiesis, as evidenced by polyploidization, long protrusions, and proplatelet formation. Transfusion of VGM-induced MkPs into thrombocytopenic mice results in the release of platelets into circulation. Mechanistic investigation identifies the JAK2/STAT3 signaling pathway as critical in promoting megakaryopoiesis within this system. Therefore, this study demonstrates that the VGM cocktail facilitates enhanced platelet production by promoting MkP generation, offering a promising strategy for in vitro platelet regeneration for clinical applications.

摘要

用于临床输血的血小板供应往往不足以满足不断增长的需求。从干细胞再生血小板为减少对基于供体输血的依赖提供了一种潜在的解决方案。然而,目前的分化效率并不理想。本文提出了一种新方法,通过增加巨核细胞祖细胞(MkP)和成熟巨核细胞(MK)的产生,显著提高造血干细胞和祖细胞(HSPC)的血小板产量。该方法采用HES7过表达与HDAC抑制剂和GABA激动剂(统称为VGM鸡尾酒)相结合。VGM鸡尾酒诱导MkP产生的效率高达90%,在来自不同供体的HSPC中得到验证。这些MkP表现出延长的增殖能力,在长期培养中可存活长达51天,并显示出向MKs的成熟增强。这种分化系统有效地复制了体内血小板生成,多倍体化、长突起和前血小板形成证明了这一点。将VGM诱导的MkP输注到血小板减少的小鼠体内会导致血小板释放到循环中。机制研究确定JAK2/STAT3信号通路在促进该系统内的巨核细胞生成中起关键作用。因此,本研究表明,VGM鸡尾酒通过促进MkP生成促进血小板产量增加,为临床应用的体外血小板再生提供了一种有前景的策略。

https://cdn.ncbi.nlm.nih.gov/pmc/blobs/5f68/12199311/9a3bf01b4829/ADVS-12-2500612-g004.jpg

文献AI研究员

20分钟写一篇综述,助力文献阅读效率提升50倍。

立即体验

用中文搜PubMed

大模型驱动的PubMed中文搜索引擎

马上搜索

文档翻译

学术文献翻译模型,支持多种主流文档格式。

立即体验