• 文献检索
  • 文档翻译
  • 深度研究
  • 学术资讯
  • Suppr Zotero 插件Zotero 插件
  • 邀请有礼
  • 套餐&价格
  • 历史记录
应用&插件
Suppr Zotero 插件Zotero 插件浏览器插件Mac 客户端Windows 客户端微信小程序
定价
高级版会员购买积分包购买API积分包
服务
文献检索文档翻译深度研究API 文档MCP 服务
关于我们
关于 Suppr公司介绍联系我们用户协议隐私条款
关注我们

Suppr 超能文献

核心技术专利:CN118964589B侵权必究
粤ICP备2023148730 号-1Suppr @ 2026

文献检索

告别复杂PubMed语法,用中文像聊天一样搜索,搜遍4000万医学文献。AI智能推荐,让科研检索更轻松。

立即免费搜索

文件翻译

保留排版,准确专业,支持PDF/Word/PPT等文件格式,支持 12+语言互译。

免费翻译文档

深度研究

AI帮你快速写综述,25分钟生成高质量综述,智能提取关键信息,辅助科研写作。

立即免费体验

恶性肿瘤中KLF4的基因表达谱、预后及免疫微环境

Gene expression profiling, prognosis, and immune microenvironment of KLF4 in malignancies.

作者信息

Yu Shoukai, Qian Lingmei, Tong Tianlang, Ma Xujun

机构信息

Hongqiao International Institute of Medicine, Shanghai Tongren Hospital and Clinical Research Institute, Shanghai Jiao Tong University School of Medicine, Shanghai, China.

Harvard T.H. Chan School of Public Health, Harvard University, Boston, Massachusetts, United States of America.

出版信息

PLoS One. 2025 Apr 29;20(4):e0322523. doi: 10.1371/journal.pone.0322523. eCollection 2025.

DOI:10.1371/journal.pone.0322523
PMID:40299916
原文链接:https://pmc.ncbi.nlm.nih.gov/articles/PMC12040095/
Abstract

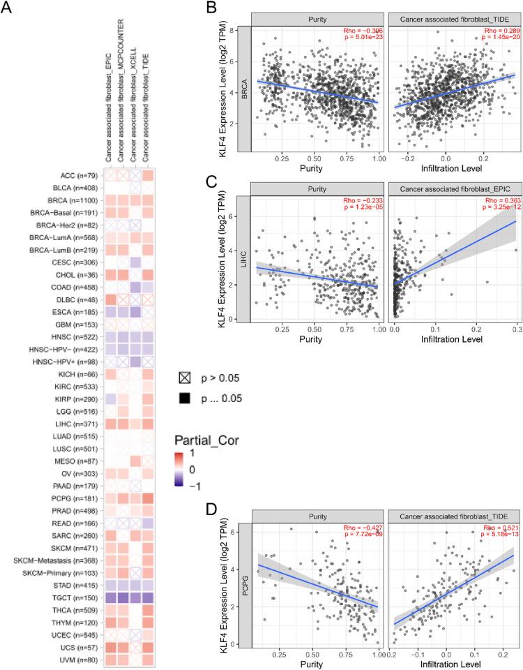
Gene expression profiling plays a crucial role in understanding the role of Krüppel-like factor 4 (KLF4) in the prognosis and tumor immune microenvironment of various malignancies. The transcription factor KLF4 plays a crucial role in various cellular processes, including cell differentiation, proliferation, and apoptosis. Genetic alterations and aberrant KLF4 expression have been observed in many malignancies, thus suggesting a potential role as a prognostic marker and therapeutic target. Herein, a systematic analysis of KLF4 genetic alterations revealed the mutation, amplification, and deletion frequencies across different cancer types. The genetic alteration patterns varied across malignancies, thus highlighting the diverse roles of KLF4 in different tumor contexts. Secondly, the prognostic significance of KLF4 expression was assessed in multiple cancers. High expression levels of KLF4 were associated with better clinical outcomes in kidney renal clear cell carcinoma, while low KLF4 expression correlated with a favorable prognosis in certain malignancies. In conclusion, the genetic alterations, dysregulated RNA expression, and prognostic implications of KLF4 in malignancies underscore its significance in cancer biology. The present findings will aid in understanding the role of KLF4 in tumor biology and its association with immune responses. Future investigations should focus on elucidating the functional roles and regulatory mechanisms of KLF4 to further assess its potential as a therapeutic target and predictive biomarker in cancer management.

摘要

基因表达谱分析在理解Krüppel样因子4(KLF4)在各种恶性肿瘤的预后和肿瘤免疫微环境中的作用方面起着至关重要的作用。转录因子KLF4在包括细胞分化、增殖和凋亡在内的各种细胞过程中发挥着关键作用。在许多恶性肿瘤中都观察到了基因改变和KLF4表达异常,因此提示其作为预后标志物和治疗靶点的潜在作用。在此,对KLF4基因改变的系统分析揭示了不同癌症类型中的突变、扩增和缺失频率。基因改变模式在不同恶性肿瘤中有所不同,从而突出了KLF4在不同肿瘤背景下的多样作用。其次,评估了KLF4表达在多种癌症中的预后意义。KLF4高表达与肾透明细胞癌较好的临床结局相关,而KLF4低表达与某些恶性肿瘤的良好预后相关。总之,KLF4在恶性肿瘤中的基因改变、RNA表达失调和预后意义强调了其在癌症生物学中的重要性。目前的研究结果将有助于理解KLF4在肿瘤生物学中的作用及其与免疫反应的关联。未来的研究应集中于阐明KLF4的功能作用和调控机制,以进一步评估其作为癌症治疗靶点和预测生物标志物的潜力。

https://cdn.ncbi.nlm.nih.gov/pmc/blobs/894d/12040095/9015c9ce9785/pone.0322523.g005.jpg
https://cdn.ncbi.nlm.nih.gov/pmc/blobs/894d/12040095/14702eae3147/pone.0322523.g001.jpg
https://cdn.ncbi.nlm.nih.gov/pmc/blobs/894d/12040095/27899c295e42/pone.0322523.g002.jpg
https://cdn.ncbi.nlm.nih.gov/pmc/blobs/894d/12040095/159d8d73cc43/pone.0322523.g003.jpg
https://cdn.ncbi.nlm.nih.gov/pmc/blobs/894d/12040095/38b5b8d71e6a/pone.0322523.g004.jpg
https://cdn.ncbi.nlm.nih.gov/pmc/blobs/894d/12040095/9015c9ce9785/pone.0322523.g005.jpg
https://cdn.ncbi.nlm.nih.gov/pmc/blobs/894d/12040095/14702eae3147/pone.0322523.g001.jpg
https://cdn.ncbi.nlm.nih.gov/pmc/blobs/894d/12040095/27899c295e42/pone.0322523.g002.jpg
https://cdn.ncbi.nlm.nih.gov/pmc/blobs/894d/12040095/159d8d73cc43/pone.0322523.g003.jpg
https://cdn.ncbi.nlm.nih.gov/pmc/blobs/894d/12040095/38b5b8d71e6a/pone.0322523.g004.jpg
https://cdn.ncbi.nlm.nih.gov/pmc/blobs/894d/12040095/9015c9ce9785/pone.0322523.g005.jpg

相似文献

1
Gene expression profiling, prognosis, and immune microenvironment of KLF4 in malignancies.恶性肿瘤中KLF4的基因表达谱、预后及免疫微环境
PLoS One. 2025 Apr 29;20(4):e0322523. doi: 10.1371/journal.pone.0322523. eCollection 2025.
2
Dysregulated Krüppel-like factor 4 and vitamin D receptor signaling contribute to progression of hepatocellular carcinoma.失调的 Krüppel 样因子 4 和维生素 D 受体信号通路促进肝细胞癌的进展。
Gastroenterology. 2012 Sep;143(3):799-810.e2. doi: 10.1053/j.gastro.2012.05.043. Epub 2012 Jun 4.
3
Epigenetic alterations of Krüppel-like factor 4 and its tumor suppressor function in renal cell carcinoma.Krüppel 样因子 4 的表观遗传学改变及其在肾细胞癌中的肿瘤抑制功能。
Carcinogenesis. 2013 Oct;34(10):2262-70. doi: 10.1093/carcin/bgt189. Epub 2013 May 30.
4
KLF4: a multifunctional nexus connecting tumor progression and immune regulation.KLF4:连接肿瘤进展与免疫调节的多功能枢纽
Front Immunol. 2025 Feb 6;16:1514780. doi: 10.3389/fimmu.2025.1514780. eCollection 2025.
5
Comprehensive Integrative Analysis Reveals the Association of with Macrophage Infiltration and Polarization in Lung Cancer Microenvironment.全面综合分析揭示与肺癌微环境中巨噬细胞浸润和极化的关联。
Cells. 2021 Aug 14;10(8):2091. doi: 10.3390/cells10082091.
6
The Janus-faced roles of Krüppel-like factor 4 in oral squamous cell carcinoma cells.Krüppel样因子4在口腔鳞状细胞癌细胞中的双面作用。
Oncotarget. 2015 Dec 29;6(42):44480-94. doi: 10.18632/oncotarget.6256.
7
Krüppel-like Factor 4 Suppresses Serine/Threonine Kinase 33 Activation and Metastasis of Gastric Cancer through Reversing Epithelial-Mesenchymal Transition.Krüppel 样因子 4 通过逆转上皮间质转化抑制丝氨酸/苏氨酸激酶 33 的激活和胃癌的转移。
Clin Cancer Res. 2018 May 15;24(10):2440-2451. doi: 10.1158/1078-0432.CCR-17-3346. Epub 2018 Jan 24.
8
Persistent Krüppel-like factor 4 expression predicts progression and poor prognosis of head and neck squamous cell carcinoma.持续表达的 Krüppel 样因子 4 预测头颈部鳞状细胞癌的进展和不良预后。
Cancer Sci. 2011 Apr;102(4):895-902. doi: 10.1111/j.1349-7006.2011.01859.x. Epub 2011 Mar 4.
9
Heterogenous cancer-associated fibroblasts related tumor microenvironment marked by CD10/KLF4/TIAM1 were identified in pancreatic adenocarcinoma by integrated transcriptomics.通过整合转录组学在胰腺腺癌中鉴定出以CD10/KLF4/TIAM1为特征的异质性癌症相关成纤维细胞相关肿瘤微环境。
Front Immunol. 2025 Apr 14;16:1557698. doi: 10.3389/fimmu.2025.1557698. eCollection 2025.
10
Krüppel-like Factor 4 Blocks Hepatocellular Carcinoma Dedifferentiation and Progression through Activation of Hepatocyte Nuclear Factor-6.Krüppel样因子4通过激活肝细胞核因子6来阻断肝细胞癌的去分化和进展。
Clin Cancer Res. 2016 Jan 15;22(2):502-12. doi: 10.1158/1078-0432.CCR-15-0528. Epub 2015 Sep 2.

本文引用的文献

1
Targeted partial reprogramming of age-associated cell states improves markers of health in mouse models of aging.靶向重编程与年龄相关的细胞状态可改善衰老小鼠模型的健康标志物。
Sci Transl Med. 2024 Sep 11;16(764):eadg1777. doi: 10.1126/scitranslmed.adg1777.
2
Retrospective identification of cell-intrinsic factors that mark pluripotency potential in rare somatic cells.回顾性鉴定稀有体细胞中标记多能性潜能的细胞内在因素。
Cell Syst. 2024 Feb 21;15(2):109-133.e10. doi: 10.1016/j.cels.2024.01.001. Epub 2024 Feb 8.
3
Regulation and functions of non-mA mRNA modifications.
非 mA mRNA 修饰的调控和功能。
Nat Rev Mol Cell Biol. 2023 Oct;24(10):714-731. doi: 10.1038/s41580-023-00622-x. Epub 2023 Jun 27.
4
KLF4 transcription factor in tumorigenesis.肿瘤发生中的KLF4转录因子。
Cell Death Discov. 2023 Apr 8;9(1):118. doi: 10.1038/s41420-023-01416-y.
5
Krüppel-like factor 4 regulates the cytolytic effector function of exhausted CD8 T cells.Krüppel 样因子 4 调节耗竭的 CD8 T 细胞的细胞溶解效应功能。
Sci Adv. 2022 Nov 25;8(47):eadc9346. doi: 10.1126/sciadv.adc9346.
6
The expression changes of transcription factors including ANKZF1, LEF1, CASZ1, and ATOH1 as a predictor of survival rate in colorectal cancer: a large-scale analysis.包括ANKZF1、LEF1、CASZ1和ATOH1在内的转录因子表达变化作为结直肠癌生存率预测指标的大规模分析
Cancer Cell Int. 2022 Nov 7;22(1):339. doi: 10.1186/s12935-022-02751-3.
7
Prognostic significance of KLF4 in solid tumours: an updated meta-analysis.KLF4 在实体瘤中的预后意义:一项更新的荟萃分析。
BMC Cancer. 2022 Feb 17;22(1):181. doi: 10.1186/s12885-022-09198-9.
8
Comprehensive Integrative Analysis Reveals the Association of with Macrophage Infiltration and Polarization in Lung Cancer Microenvironment.全面综合分析揭示与肺癌微环境中巨噬细胞浸润和极化的关联。
Cells. 2021 Aug 14;10(8):2091. doi: 10.3390/cells10082091.
9
Reading, writing and erasing mRNA methylation.阅读、书写和擦除 mRNA 甲基化。
Nat Rev Mol Cell Biol. 2019 Oct;20(10):608-624. doi: 10.1038/s41580-019-0168-5. Epub 2019 Sep 13.
10
GEPIA2: an enhanced web server for large-scale expression profiling and interactive analysis.GEPIA2:一个用于大规模表达谱分析和交互式分析的增强型网络服务器。
Nucleic Acids Res. 2019 Jul 2;47(W1):W556-W560. doi: 10.1093/nar/gkz430.