Ding Lu, Ren Jin-Yi, Huang Yi-Fan, Zhang Jian-Zeng, Bai Zi-Ran, Leng Yi, Tian Jun-Wei, Wei Jing, Jin Min-Li, Wang Guan, Li Xia, Qi Xin
Department of Orthopedic Surgery, The First Hospital of Jilin University, Jilin University, Changchun, 130021, Jilin, China.
Department of Immunology, College of Basic Medical Science, Dalian Medical University, Dalian, 116044, Liaoning, China.
Arthritis Res Ther. 2025 Apr 29;27(1):99. doi: 10.1186/s13075-025-03527-6.
Metabolic Syndrome (MetS), as a syndrome characterized by low-grade inflammation and energy metabolism disorders, is considered to be an important systemic risk factor for knee osteoarthritis (KOA). Our previous study showed that the protein level of serum resistin was positively correlated with the degree of metabolic disorder in MetS-OA. However, whether Resistin promotes the progression of KOA synovitis and the underlying mechanisms remain unclear. This study mainly investigateswhether there were metabolism disorder which promote inflammatory and catabolic phenotype in fibroblast-like synoviocytes (FLS) from KOA patients with MetS (MetS-KOA-FLS), and the roles and mechanisim of resistin in MetS-KOA-FLS.
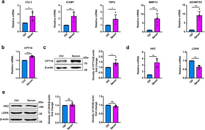
Comparative analysis of synovium and FLS from MetS-associated KOA (MetS-KOA) and non-MetS-associated KOA (nMetS-KOA) of females to detect the differences in inflammation, catabolism and glycolipid metabolism. Serum from MetS-KOA stimulated nMetS-KOA-FLS to detect the effect of MetS microenvironment on inflammation, catabolism and glycolipid metabolism of nMetS-KOA-FLS. Resistin stimulated MetS-KOA-FLS to explore the effect of resistin on inflammation and catabolism of MetS-KOA-FLS and its specific mechanism.
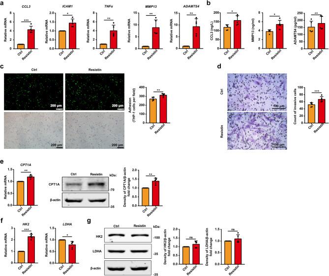
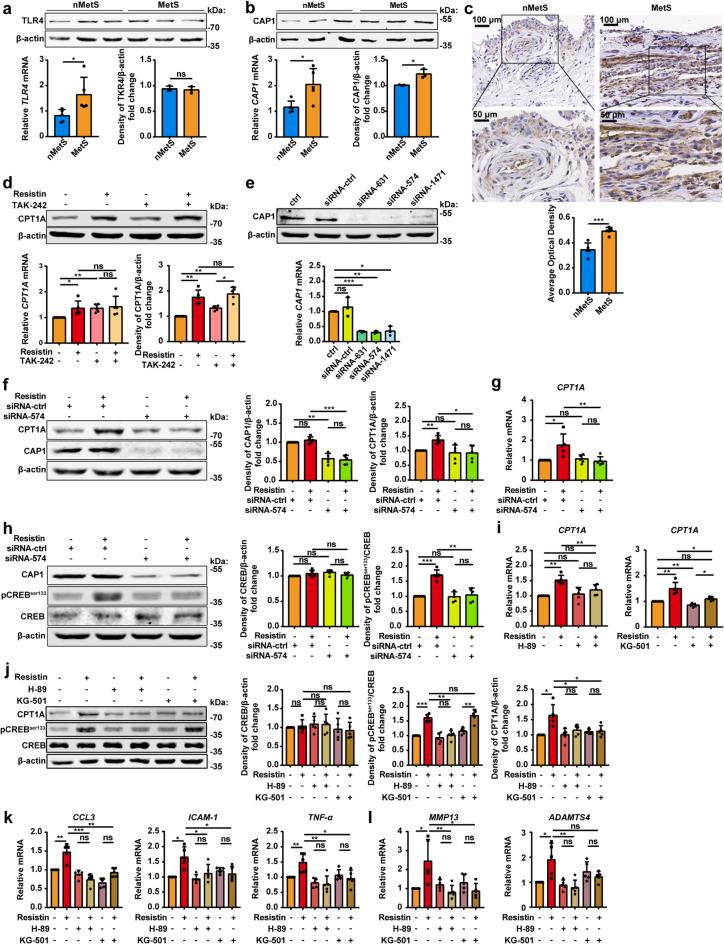
Compared with nMetS-KOA-FLS, MetS-KOA-FLS expressed higher inflammatory related factors, catabolic enzymes, and showed stronger adhesive and invasive ability. Resistin was found to be an important factor in the serum and internal environment of MetS-KOA patients, and it mediated the differences in fatty acid oxidation (FAO) between the two groups. Resistin activated the PKA/CREB pathway through CAP1 and upregulated FAO, promoting the inflammatory and catabolic phenotype of MetS-KOA-FLS.
This study clarifies the mechanism by which MetS causes synovitis from a metabolic perspective and provides new ideas for further research and treatment of MetS-KOA.
代谢综合征(MetS)作为一种以低度炎症和能量代谢紊乱为特征的综合征,被认为是膝关节骨关节炎(KOA)的重要全身性危险因素。我们之前的研究表明,血清抵抗素蛋白水平与MetS - OA中代谢紊乱程度呈正相关。然而,抵抗素是否促进KOA滑膜炎的进展及其潜在机制仍不清楚。本研究主要探讨在伴有MetS的KOA患者(MetS - KOA)的成纤维样滑膜细胞(FLS)中是否存在促进炎症和分解代谢表型的代谢紊乱,以及抵抗素在MetS - KOA - FLS中的作用和机制。
对女性MetS相关KOA(MetS - KOA)和非MetS相关KOA(nMetS - KOA)的滑膜和FLS进行比较分析,以检测炎症、分解代谢和糖脂代谢的差异。用MetS - KOA血清刺激nMetS - KOA - FLS,以检测MetS微环境对nMetS - KOA - FLS炎症、分解代谢和糖脂代谢的影响。用抵抗素刺激MetS - KOA - FLS,以探讨抵抗素对MetS - KOA - FLS炎症和分解代谢的影响及其具体机制。
与nMetS - KOA - FLS相比,MetS - KOA - FLS表达更高的炎症相关因子、分解代谢酶,并表现出更强的黏附和侵袭能力。发现抵抗素是MetS - KOA患者血清和内环境中的一个重要因素,它介导了两组之间脂肪酸氧化(FAO)的差异。抵抗素通过CAP1激活PKA/CREB途径并上调FAO,促进MetS - KOA - FLS的炎症和分解代谢表型。
本研究从代谢角度阐明了MetS导致滑膜炎的机制,为进一步研究和治疗MetS - KOA提供了新思路。