• 文献检索
  • 文档翻译
  • 深度研究
  • 学术资讯
  • Suppr Zotero 插件Zotero 插件
  • 邀请有礼
  • 套餐&价格
  • 历史记录
应用&插件
Suppr Zotero 插件Zotero 插件浏览器插件Mac 客户端Windows 客户端微信小程序
定价
高级版会员购买积分包购买API积分包
服务
文献检索文档翻译深度研究API 文档MCP 服务
关于我们
关于 Suppr公司介绍联系我们用户协议隐私条款
关注我们

Suppr 超能文献

核心技术专利:CN118964589B侵权必究
粤ICP备2023148730 号-1Suppr @ 2026

文献检索

告别复杂PubMed语法,用中文像聊天一样搜索,搜遍4000万医学文献。AI智能推荐,让科研检索更轻松。

立即免费搜索

文件翻译

保留排版,准确专业,支持PDF/Word/PPT等文件格式,支持 12+语言互译。

免费翻译文档

深度研究

AI帮你快速写综述,25分钟生成高质量综述,智能提取关键信息,辅助科研写作。

立即免费体验

胶质母细胞瘤中与组蛋白乳酸化修饰相关的预后基因的鉴定与验证:转录组和单细胞RNA测序的综合分析

Identification and Validation of Prognostic Genes Related to Histone Lactylation Modification in Glioblastoma: An Integrated Analysis of Transcriptome and Single-cell RNA Sequencing.

作者信息

He Wenfeng, Chen Ruihong, Chen Guangliang, Zhang Lihan, Qian Yuhang, Zhou Jie, Peng Jianhua, Wong Vincent Kam Wai, Jiang Yong

机构信息

Dr. Neher's Biophysics Laboratory for Innovative Drug Discovery & State Key Laboratory of Quality Research in Chinese Medicine & Faculty of Chinese Medicine, Macau University of Science and Technology, Macau, China.

Department of Oncology, The Affiliated Hospital of Southwest Medical University, Luzhou, China.

出版信息

J Cancer. 2025 Mar 21;16(7):2145-2166. doi: 10.7150/jca.110646. eCollection 2025.

DOI:10.7150/jca.110646
PMID:40302809
原文链接:https://pmc.ncbi.nlm.nih.gov/articles/PMC12036088/
Abstract

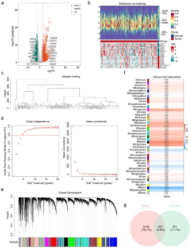
The impact of histone lactylation modification (HLM) on glioblastoma (GBM) progression is not well understood. This study aimed to identify HLM-associated prognostic genes in GBM and explore their mechanisms of action. The presence and role of lactylation in glioma clinical tissue samples and its correlation with GBM progression were analysed through immunohistochemical staining and Western blotting. Sequencing data for GBM were obtained from publicly available databases. An initial correlation analysis was performed between global HLM levels and GBM. Differentially expressed HLM-related genes (HLMRGs) in GBM were identified by intersecting differentially expressed genes (DEGs) from the TCGA-GBM dataset, key module genes derived from weighted gene coexpression network analysis (WGCNA), and previously reported HLMRGs. Prognostic genes were subsequently identified through univariate Cox regression and least absolute shrinkage and selection operator (LASSO) regression analyses, which formed the basis for constructing a risk prediction model. Associations between HLMRGs and GBM were further evaluated via single-cell RNA sequencing (scRNA-seq) datasets. Complementary analyses, including functional enrichment, immune infiltration, somatic mutation, and nomogram-based survival prediction, were conducted alongside in vitro experiments. Additionally, drug sensitivity and Chinese medicine prediction analyses were performed to identify potential therapeutic agents for GBM. We detected a significant increase in global lactylation levels in GBM, which correlated with patient survival. We identified 227 differentially expressed HLMRGs from the intersection of 3,343 differentially expressed genes and 948 key module genes, indicating strong prognostic potential. Notably, genes such as SNCAIP, TMEM100, NLRP11, HOXC11, and HOXD10 were highly expressed in GBM. Functional analysis suggested that HLMRGs are involved primarily in pathways related to cytokine‒cytokine receptor interactions, cell cycle regulation, and cellular interactions, including microglial differentiation states. Further connections were established between HLMRGs and infiltrating immune cells, particularly type 1 T helper (Th1) cells, as well as mutations in genes such as PTEN. The potential therapeutic agents identified included ATRA and Can Sha. The HLM-related gene risk prediction model shows substantial promise for improving patient management in GBM, providing crucial insights for clinical prognostic evaluations and immunotherapeutic approaches in GBM.

摘要

组蛋白乳酰化修饰(HLM)对胶质母细胞瘤(GBM)进展的影响尚未完全明确。本研究旨在鉴定GBM中与HLM相关的预后基因,并探索其作用机制。通过免疫组织化学染色和蛋白质免疫印迹分析了胶质瘤临床组织样本中乳酰化的存在及作用,以及其与GBM进展的相关性。从公开数据库获取GBM的测序数据。对整体HLM水平与GBM进行初步相关性分析。通过将来自TCGA-GBM数据集的差异表达基因(DEG)、加权基因共表达网络分析(WGCNA)得出的关键模块基因以及先前报道的HLMRG进行交叉分析,鉴定出GBM中差异表达的HLM相关基因(HLMRG)。随后通过单因素Cox回归和最小绝对收缩和选择算子(LASSO)回归分析确定预后基因,这为构建风险预测模型奠定了基础。通过单细胞RNA测序(scRNA-seq)数据集进一步评估HLMRG与GBM之间的关联。同时进行了包括功能富集、免疫浸润、体细胞突变和基于列线图的生存预测在内的补充分析以及体外实验。此外,进行了药物敏感性和中药预测分析,以确定GBM的潜在治疗药物。我们检测到GBM中整体乳酰化水平显著升高,这与患者生存相关。我们从3343个差异表达基因和948个关键模块基因的交叉分析中鉴定出227个差异表达的HLMRG,表明其具有很强的预后潜力。值得注意的是,如SNCAIP、TMEM100、NLRP11、HOXC11和HOXD10等基因在GBM中高表达。功能分析表明,HLMRG主要参与与细胞因子 - 细胞因子受体相互作用、细胞周期调控以及细胞间相互作用(包括小胶质细胞分化状态)相关的信号通路。进一步建立了HLMRG与浸润性免疫细胞(特别是1型辅助性T细胞(Th1))之间的联系,以及与PTEN等基因的突变之间的联系。确定的潜在治疗药物包括全反式维甲酸(ATRA)和蚕沙。HLM相关基因风险预测模型在改善GBM患者管理方面显示出巨大前景,为GBM的临床预后评估和免疫治疗方法提供了关键见解。

https://cdn.ncbi.nlm.nih.gov/pmc/blobs/6c63/12036088/fb60ef876fbc/jcav16p2145g009.jpg
https://cdn.ncbi.nlm.nih.gov/pmc/blobs/6c63/12036088/bd77089a6881/jcav16p2145g001.jpg
https://cdn.ncbi.nlm.nih.gov/pmc/blobs/6c63/12036088/8511757cceb6/jcav16p2145g002.jpg
https://cdn.ncbi.nlm.nih.gov/pmc/blobs/6c63/12036088/31f5cc693699/jcav16p2145g003.jpg
https://cdn.ncbi.nlm.nih.gov/pmc/blobs/6c63/12036088/6000ae53e561/jcav16p2145g004.jpg
https://cdn.ncbi.nlm.nih.gov/pmc/blobs/6c63/12036088/6b422b1c01d5/jcav16p2145g005.jpg
https://cdn.ncbi.nlm.nih.gov/pmc/blobs/6c63/12036088/93766e215fc8/jcav16p2145g006.jpg
https://cdn.ncbi.nlm.nih.gov/pmc/blobs/6c63/12036088/aac92dfc0ee5/jcav16p2145g007.jpg
https://cdn.ncbi.nlm.nih.gov/pmc/blobs/6c63/12036088/21faf839b0fd/jcav16p2145g008.jpg
https://cdn.ncbi.nlm.nih.gov/pmc/blobs/6c63/12036088/fb60ef876fbc/jcav16p2145g009.jpg
https://cdn.ncbi.nlm.nih.gov/pmc/blobs/6c63/12036088/bd77089a6881/jcav16p2145g001.jpg
https://cdn.ncbi.nlm.nih.gov/pmc/blobs/6c63/12036088/8511757cceb6/jcav16p2145g002.jpg
https://cdn.ncbi.nlm.nih.gov/pmc/blobs/6c63/12036088/31f5cc693699/jcav16p2145g003.jpg
https://cdn.ncbi.nlm.nih.gov/pmc/blobs/6c63/12036088/6000ae53e561/jcav16p2145g004.jpg
https://cdn.ncbi.nlm.nih.gov/pmc/blobs/6c63/12036088/6b422b1c01d5/jcav16p2145g005.jpg
https://cdn.ncbi.nlm.nih.gov/pmc/blobs/6c63/12036088/93766e215fc8/jcav16p2145g006.jpg
https://cdn.ncbi.nlm.nih.gov/pmc/blobs/6c63/12036088/aac92dfc0ee5/jcav16p2145g007.jpg
https://cdn.ncbi.nlm.nih.gov/pmc/blobs/6c63/12036088/21faf839b0fd/jcav16p2145g008.jpg
https://cdn.ncbi.nlm.nih.gov/pmc/blobs/6c63/12036088/fb60ef876fbc/jcav16p2145g009.jpg

相似文献

1
Identification and Validation of Prognostic Genes Related to Histone Lactylation Modification in Glioblastoma: An Integrated Analysis of Transcriptome and Single-cell RNA Sequencing.胶质母细胞瘤中与组蛋白乳酸化修饰相关的预后基因的鉴定与验证:转录组和单细胞RNA测序的综合分析
J Cancer. 2025 Mar 21;16(7):2145-2166. doi: 10.7150/jca.110646. eCollection 2025.
2
Development and validation a prognostic model based on natural killer T cells marker genes for predicting prognosis and characterizing immune status in glioblastoma through integrated analysis of single-cell and bulk RNA sequencing.通过单细胞和批量 RNA 测序的综合分析,开发和验证一种基于自然杀伤 T 细胞标记基因的预后模型,用于预测胶质母细胞瘤的预后和表征免疫状态。
Funct Integr Genomics. 2023 Aug 31;23(3):286. doi: 10.1007/s10142-023-01217-7.
3
A novel immune-related gene prognostic signature combining immune cell infiltration and immune checkpoint for glioblastoma patients.一种结合免疫细胞浸润和免疫检查点的新型免疫相关基因预后特征用于胶质母细胞瘤患者。
Transl Cancer Res. 2024 Nov 30;13(11):6136-6153. doi: 10.21037/tcr-24-562. Epub 2024 Nov 19.
4
Histone acetylation gene-based biomarkers as novel markers of the immune microenvironment in glioblastoma.基于组蛋白乙酰化基因的生物标志物作为胶质母细胞瘤免疫微环境的新型标志物
J Gene Med. 2023 Oct;25(10):e3511. doi: 10.1002/jgm.3511. Epub 2023 Apr 25.
5
Integrated analysis of single-cell sequencing and weighted co-expression network identifies a novel signature based on cellular senescence-related genes to predict prognosis in glioblastoma.单细胞测序与加权共表达网络的综合分析基于细胞衰老相关基因鉴定出一种预测胶质母细胞瘤预后的新特征。
Environ Toxicol. 2024 Feb;39(2):643-656. doi: 10.1002/tox.23921. Epub 2023 Aug 11.
6
Novel lactylation-related signature to predict prognosis for pancreatic adenocarcinoma.新型乳糖化相关特征可预测胰腺腺癌的预后。
World J Gastroenterol. 2024 May 21;30(19):2575-2602. doi: 10.3748/wjg.v30.i19.2575.
7
Establishment and validation of an immune-based prognostic score model in glioblastoma.建立和验证胶质母细胞瘤基于免疫的预后评分模型。
Int Immunopharmacol. 2020 Aug;85:106636. doi: 10.1016/j.intimp.2020.106636. Epub 2020 Jun 11.
8
Establishment of a Lactylation-Related Gene Signature for Hepatocellular Carcinoma Applying Bulk and Single-Cell RNA Sequencing Analysis.应用批量和单细胞RNA测序分析建立肝细胞癌乳酸化相关基因特征
Int J Genomics. 2025 Feb 14;2025:3547543. doi: 10.1155/ijog/3547543. eCollection 2025.
9
Integrated analysis of single-cell RNA-seq dataset and bulk RNA-seq dataset constructs a prognostic model for predicting survival in human glioblastoma.单细胞 RNA-seq 数据集和批量 RNA-seq 数据集的综合分析构建了一个用于预测人类胶质母细胞瘤患者生存的预后模型。
Brain Behav. 2022 May;12(5):e2575. doi: 10.1002/brb3.2575. Epub 2022 Apr 16.
10
Construction of an Extracellular Matrix-Related Risk Model to Analyze the Correlation Between Glioblastoma and Tumor Immunity.构建细胞外基质相关风险模型以分析胶质母细胞瘤与肿瘤免疫之间的相关性。
Biomed Res Int. 2025 Mar 10;2025:2004975. doi: 10.1155/bmri/2004975. eCollection 2025.

引用本文的文献

1
Identification of Novel Lactylation-Related Biomarkers for COPD Diagnosis Through Machine Learning and Experimental Validation.通过机器学习和实验验证识别用于慢性阻塞性肺疾病诊断的新型乳酸化相关生物标志物
Biomedicines. 2025 Aug 18;13(8):2006. doi: 10.3390/biomedicines13082006.
2
Lactylation-related gene signatures identify glioma molecular subtypes with prognostic, immunological, and therapeutic implications.乳酸化相关基因特征可识别具有预后、免疫和治疗意义的胶质瘤分子亚型。
Front Oncol. 2025 Jul 16;15:1613423. doi: 10.3389/fonc.2025.1613423. eCollection 2025.

本文引用的文献

1
Key Cell-in-Cell Related Genes are Identified by Bioinformatics and Experiments in Glioblastoma.通过生物信息学和实验鉴定胶质母细胞瘤中关键的细胞中细胞相关基因。
Cancer Manag Res. 2024 Sep 5;16:1109-1130. doi: 10.2147/CMAR.S475513. eCollection 2024.
2
HOXC11-mediated regulation of mitochondrial function modulates chemoresistance in colorectal cancer.HOXC11 通过调节线粒体功能来调节结直肠癌的化疗耐药性。
BMC Cancer. 2024 Jul 30;24(1):921. doi: 10.1186/s12885-024-12698-5.
3
PRDM6 promotes medulloblastoma by repressing chromatin accessibility and altering gene expression.
PRDM6 通过抑制染色质可及性和改变基因表达促进成神经管细胞瘤。
Sci Rep. 2024 Jul 12;14(1):16074. doi: 10.1038/s41598-024-66811-6.
4
Migratory Tumor Cells Cooperate with Cancer Associated Fibroblasts in Hormone Receptor-Positive and HER2-Negative Breast Cancer.迁移性肿瘤细胞与激素受体阳性和 HER2 阴性乳腺癌中的癌症相关成纤维细胞协同作用。
Int J Mol Sci. 2024 May 28;25(11):5876. doi: 10.3390/ijms25115876.
5
The glycolytic enzyme PFKFB3 drives kidney fibrosis through promoting histone lactylation-mediated NF-κB family activation.糖酵解酶 PFKFB3 通过促进组蛋白乳酰化介导的 NF-κB 家族激活导致肾脏纤维化。
Kidney Int. 2024 Aug;106(2):226-240. doi: 10.1016/j.kint.2024.04.016. Epub 2024 May 22.
6
Glucose-driven histone lactylation promotes the immunosuppressive activity of monocyte-derived macrophages in glioblastoma.葡萄糖驱动的组蛋白乳糖化促进了脑胶质母细胞瘤中单核细胞来源的巨噬细胞的免疫抑制活性。
Immunity. 2024 May 14;57(5):1105-1123.e8. doi: 10.1016/j.immuni.2024.04.006. Epub 2024 May 3.
7
Regulation of expression by epigenetic modification, effects on proliferation and invasion of esophageal squamous carcinoma.表观遗传修饰对表达的调控及其对食管鳞状细胞癌增殖和侵袭的影响。
World J Clin Oncol. 2024 Apr 24;15(4):554-565. doi: 10.5306/wjco.v15.i4.554.
8
Histone lactylation: from tumor lactate metabolism to epigenetic regulation.组蛋白乳酰化:从肿瘤乳酸代谢到表观遗传调控。
Int J Biol Sci. 2024 Mar 3;20(5):1833-1854. doi: 10.7150/ijbs.91492. eCollection 2024.
9
Histone H3K9 Lactylation Confers Temozolomide Resistance in Glioblastoma via LUC7L2-Mediated MLH1 Intron Retention.组蛋白 H3K9 乳酰化通过 LUC7L2 介导的 MLH1 内含子保留赋予胶质母细胞瘤替莫唑胺耐药性。
Adv Sci (Weinh). 2024 May;11(19):e2309290. doi: 10.1002/advs.202309290. Epub 2024 Mar 13.
10
A multi-dimensional approach to unravel the intricacies of lactylation related signature for prognostic and therapeutic insight in colorectal cancer.采用多维方法解析与乳酰化相关的特征在结直肠癌预后和治疗中的复杂性。
J Transl Med. 2024 Feb 28;22(1):211. doi: 10.1186/s12967-024-04955-9.