• 文献检索
  • 文档翻译
  • 深度研究
  • 学术资讯
  • Suppr Zotero 插件Zotero 插件
  • 邀请有礼
  • 套餐&价格
  • 历史记录
应用&插件
Suppr Zotero 插件Zotero 插件浏览器插件Mac 客户端Windows 客户端微信小程序
定价
高级版会员购买积分包购买API积分包
服务
文献检索文档翻译深度研究API 文档MCP 服务
关于我们
关于 Suppr公司介绍联系我们用户协议隐私条款
关注我们

Suppr 超能文献

核心技术专利:CN118964589B侵权必究
粤ICP备2023148730 号-1Suppr @ 2026

文献检索

告别复杂PubMed语法,用中文像聊天一样搜索,搜遍4000万医学文献。AI智能推荐,让科研检索更轻松。

立即免费搜索

文件翻译

保留排版,准确专业,支持PDF/Word/PPT等文件格式,支持 12+语言互译。

免费翻译文档

深度研究

AI帮你快速写综述,25分钟生成高质量综述,智能提取关键信息,辅助科研写作。

立即免费体验

植物抗性诱导剂AMHA通过调节茶树中谷胱甘肽S-转移酶的升级来增强抗氧化能力,从而提高耐寒性。

Plant resistance inducer AMHA enhances antioxidant capacities to promote cold tolerance by regulating the upgrade of glutathione S-transferase in tea plant.

作者信息

Chen Xuejin, Zhou Ning, Yu Lisha, Han Zhaolan, Guo Yanjing, Ndombi Salome Njeri, Zhang Huan, Jiang Jie, Duan Yu, Zou Zhongwei, Ma Yuanchun, Zhu Xujun, Chen Shiguo, Fang Wanping

机构信息

Tea Science Research Institute, Weed Research Laboratory, Binjiang Campus, Nanjing Agricultural University, No. 555, Binjiang Avenue, Pukou District, Nanjing, Jiangsu Province, China.

Department of Biology, Wilfrid Laurier University, 75 University Avenue West, Waterloo, ON N2L 3C5, Canada.

出版信息

Hortic Res. 2025 Mar 5;12(6):uhaf073. doi: 10.1093/hr/uhaf073. eCollection 2025 Jun.

DOI:10.1093/hr/uhaf073
PMID:40303428
原文链接:https://pmc.ncbi.nlm.nih.gov/articles/PMC12038892/
Abstract

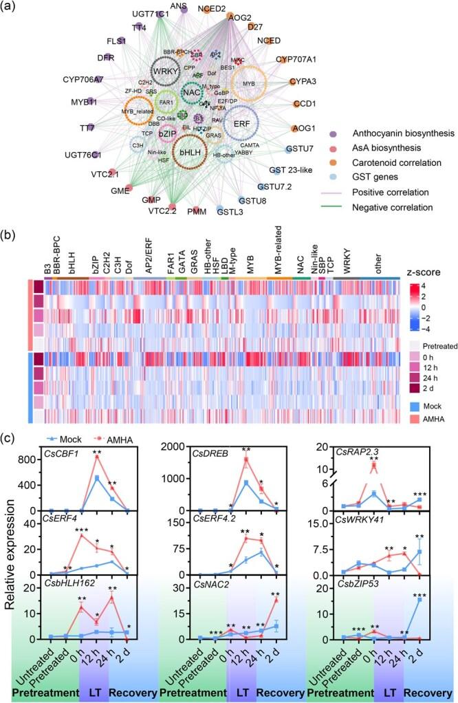
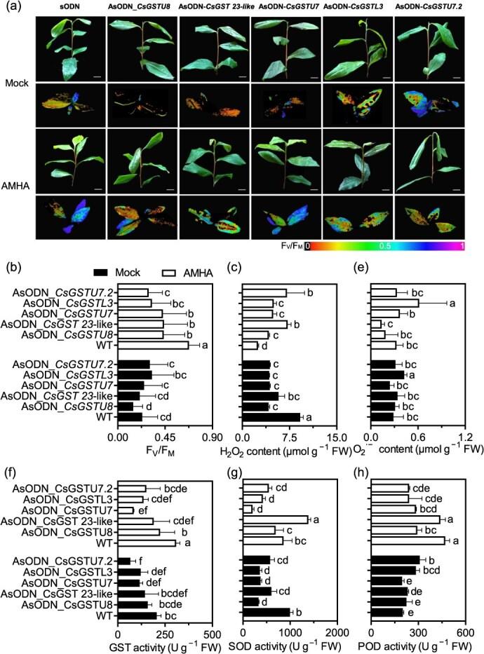
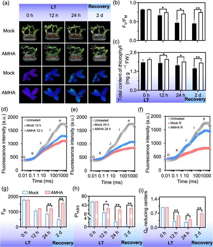
Plant resistance inducers represent an alternative strategy that mitigate stress-induced damage in plants. Previously, 2-amino-3-methylhexanoic acid (AMHA), a novel natural plant resistance inducer, was shown to significantly bolster cold tolerance, thermotolerance, and pathogen resistance in plants. However, the intricate mechanisms underlying AMHA's response to cold stress remain elusive. Thus, we investigated the physiological and transcriptomic analyses of AMHA pretreatment on tea plant to determine its substantial role of AMHA under cold stress. The results showed that pretreatment with 100 nM AMHA effectively mitigated the detrimental effects of cold stress on photosynthesis and growth. Furthermore, differentially expressed genes were identified through RNA-seq during pretreatment, cold stress, and 2 days of recovery. These genes were mainly enriched in pathways related to flavonoid/anthocyanin, carotenoid, and ascorbic acid-glutathione (AsA-GSH) cycle, including (encoding glutathione S-transferase). Potential regulatory relationships between the identified genes and transcription factors were also established. Antisense oligodeoxynucleotide-silencing and overexpression experiments revealed that enhances cold resistance by maintaining redox homeostasis. In conclusion, our study suggests that antioxidant-related signaling molecules play a critical role in the signaling cascades and transcriptional regulation mediating AMHA-induced cold-stress resistance in tea plant.

摘要

植物抗性诱导剂是一种减轻植物应激损伤的替代策略。此前,一种新型天然植物抗性诱导剂2-氨基-3-甲基己酸(AMHA)已被证明能显著增强植物的耐寒性、耐热性和抗病性。然而,AMHA对冷胁迫响应的复杂机制仍不清楚。因此,我们对茶树进行了AMHA预处理的生理和转录组分析,以确定AMHA在冷胁迫下的重要作用。结果表明,100 nM AMHA预处理有效减轻了冷胁迫对光合作用和生长的不利影响。此外,通过RNA测序在预处理、冷胁迫和恢复2天期间鉴定了差异表达基因。这些基因主要富集在与类黄酮/花青素、类胡萝卜素和抗坏血酸-谷胱甘肽(AsA-GSH)循环相关的途径中,包括(编码谷胱甘肽S-转移酶)。还建立了已鉴定基因与转录因子之间的潜在调控关系。反义寡脱氧核苷酸沉默和过表达实验表明,通过维持氧化还原稳态增强了抗寒性。总之,我们的研究表明,抗氧化相关信号分子在介导茶树AMHA诱导的抗冷胁迫信号级联和转录调控中起关键作用。

https://cdn.ncbi.nlm.nih.gov/pmc/blobs/1664/12038892/4a185d83effd/uhaf073f8.jpg
https://cdn.ncbi.nlm.nih.gov/pmc/blobs/1664/12038892/aa2a2d431521/uhaf073f1.jpg
https://cdn.ncbi.nlm.nih.gov/pmc/blobs/1664/12038892/9ca2f502cc87/uhaf073f2.jpg
https://cdn.ncbi.nlm.nih.gov/pmc/blobs/1664/12038892/bdff3a30e31d/uhaf073f3.jpg
https://cdn.ncbi.nlm.nih.gov/pmc/blobs/1664/12038892/73ad3fba4e40/uhaf073f4.jpg
https://cdn.ncbi.nlm.nih.gov/pmc/blobs/1664/12038892/80885b3e6f68/uhaf073f5.jpg
https://cdn.ncbi.nlm.nih.gov/pmc/blobs/1664/12038892/0bbebf84b139/uhaf073f6.jpg
https://cdn.ncbi.nlm.nih.gov/pmc/blobs/1664/12038892/71d2cadce5cc/uhaf073f7.jpg
https://cdn.ncbi.nlm.nih.gov/pmc/blobs/1664/12038892/4a185d83effd/uhaf073f8.jpg
https://cdn.ncbi.nlm.nih.gov/pmc/blobs/1664/12038892/aa2a2d431521/uhaf073f1.jpg
https://cdn.ncbi.nlm.nih.gov/pmc/blobs/1664/12038892/9ca2f502cc87/uhaf073f2.jpg
https://cdn.ncbi.nlm.nih.gov/pmc/blobs/1664/12038892/bdff3a30e31d/uhaf073f3.jpg
https://cdn.ncbi.nlm.nih.gov/pmc/blobs/1664/12038892/73ad3fba4e40/uhaf073f4.jpg
https://cdn.ncbi.nlm.nih.gov/pmc/blobs/1664/12038892/80885b3e6f68/uhaf073f5.jpg
https://cdn.ncbi.nlm.nih.gov/pmc/blobs/1664/12038892/0bbebf84b139/uhaf073f6.jpg
https://cdn.ncbi.nlm.nih.gov/pmc/blobs/1664/12038892/71d2cadce5cc/uhaf073f7.jpg
https://cdn.ncbi.nlm.nih.gov/pmc/blobs/1664/12038892/4a185d83effd/uhaf073f8.jpg

相似文献

1
Plant resistance inducer AMHA enhances antioxidant capacities to promote cold tolerance by regulating the upgrade of glutathione S-transferase in tea plant.植物抗性诱导剂AMHA通过调节茶树中谷胱甘肽S-转移酶的升级来增强抗氧化能力,从而提高耐寒性。
Hortic Res. 2025 Mar 5;12(6):uhaf073. doi: 10.1093/hr/uhaf073. eCollection 2025 Jun.
2
Natural 2-Amino-3-Methylhexanoic Acid as Plant Elicitor Inducing Resistance against Temperature Stress and Pathogen Attack.天然 2-氨基-3-甲基己酸作为植物诱导子,可提高植物对温度胁迫和病原体攻击的抗性。
Int J Mol Sci. 2022 May 20;23(10):5715. doi: 10.3390/ijms23105715.
3
Transcriptomic and metabolomic profiling of Camellia sinensis L. cv. 'Suchazao' exposed to temperature stresses reveals modification in protein synthesis and photosynthetic and anthocyanin biosynthetic pathways.转录组和代谢组学分析表明,温度胁迫下的茶树品种‘硕杂早’中蛋白质合成以及光合作用和花青素生物合成途径发生改变。
Tree Physiol. 2019 Sep 1;39(9):1583-1599. doi: 10.1093/treephys/tpz059.
4
CsMYB Transcription Factors Participate in Jasmonic Acid Signal Transduction in Response to Cold Stress in Tea Plant ().CsMYB转录因子参与茶树响应低温胁迫的茉莉酸信号转导()。
Plants (Basel). 2022 Oct 27;11(21):2869. doi: 10.3390/plants11212869.
5
Combining resistance indicators, metabolomes and transcriptomes to reveal correlations in disease and cold resistance in tea plant and analyze the key domain NB-ARC.结合抗性指标、代谢组和转录组以揭示茶树疾病抗性和抗寒性的相关性,并分析关键结构域NB-ARC。
Plant Cell Rep. 2025 Jan 23;44(2):34. doi: 10.1007/s00299-024-03384-8.
6
Transcriptome sequencing dissection of the mechanisms underlying differential cold sensitivity in young and mature leaves of the tea plant (Camellia sinensis).转录组测序剖析了茶树幼叶和成熟叶对低温敏感性差异的机制。
J Plant Physiol. 2018 May-Jun;224-225:144-155. doi: 10.1016/j.jplph.2018.03.017. Epub 2018 Mar 31.
7
Molecular regulation by HS of antioxidant and glucose metabolism in cold-sensitive Capsicum.辣椒中 HS 对抗氧化和葡萄糖代谢的分子调控作用
BMC Plant Biol. 2024 Oct 7;24(1):931. doi: 10.1186/s12870-024-05635-y.
8
CIPK11 phosphorylates GSTU23 to promote cold tolerance in Camellia sinensis.CIPK11 通过磷酸化 GSTU23 来促进茶树的耐寒性。
Plant Cell Environ. 2024 Dec;47(12):4786-4799. doi: 10.1111/pce.15070. Epub 2024 Aug 1.
9
Fulvic acid ameliorates drought stress-induced damage in tea plants by regulating the ascorbate metabolism and flavonoids biosynthesis.富里酸通过调节抗坏血酸代谢和类黄酮生物合成来减轻茶树干旱胁迫损伤。
BMC Genomics. 2020 Jun 18;21(1):411. doi: 10.1186/s12864-020-06815-4.
10
Hesperidin and chlorogenic acid mitigate arsenic-induced oxidative stress via redox regulation, photosystems-related gene expression, and antioxidant efficiency in the chloroplasts of Zea mays.橙皮苷和绿原酸通过氧化还原调节、光系统相关基因表达以及玉米叶绿体中的抗氧化效率减轻砷诱导的氧化应激。
Plant Physiol Biochem. 2024 Mar;208:108445. doi: 10.1016/j.plaphy.2024.108445. Epub 2024 Feb 20.

本文引用的文献

1
CsCBF2 contributes to cold repression of chlorophyll and carotenoid biosynthesis in albino Camellia sinensis cv. Baiye 1.CsCBF2有助于抑制白化茶树品种白叶1号中叶绿素和类胡萝卜素的生物合成。
Tree Physiol. 2024 Dec 16;44(12). doi: 10.1093/treephys/tpae149.
2
CIPK11 phosphorylates GSTU23 to promote cold tolerance in Camellia sinensis.CIPK11 通过磷酸化 GSTU23 来促进茶树的耐寒性。
Plant Cell Environ. 2024 Dec;47(12):4786-4799. doi: 10.1111/pce.15070. Epub 2024 Aug 1.
3
The S-acylation cycle of transcription factor MtNAC80 influences cold stress responses in Medicago truncatula.
转录因子 MtNAC80 的 S-酰化循环影响蒺藜苜蓿的冷应激反应。
Plant Cell. 2024 Jul 2;36(7):2629-2651. doi: 10.1093/plcell/koae103.
4
Alternative splicing of CsWRKY21 positively regulates cold response in tea plant.茶树 CsWRKY21 的可变剪接正向调控其对低温的响应。
Plant Physiol Biochem. 2024 Mar;208:108473. doi: 10.1016/j.plaphy.2024.108473. Epub 2024 Feb 27.
5
CsCuAO1 Associated with CsAMADH1 Confers Drought Tolerance by Modulating GABA Levels in Tea Plants.CsCuAO1 与 CsAMADH1 相关,通过调节茶树中的 GABA 水平赋予其抗旱性。
Int J Mol Sci. 2024 Jan 12;25(2):992. doi: 10.3390/ijms25020992.
6
Reactive oxygen species: Multidimensional regulators of plant adaptation to abiotic stress and development.活性氧(ROS):调节植物适应非生物胁迫和发育的多维因子。
J Integr Plant Biol. 2024 Mar;66(3):330-367. doi: 10.1111/jipb.13601. Epub 2024 Jan 29.
7
Isolation and characterization of glutathione S-transferase genes and their transcripts in Saccharina japonica (Laminariales, Phaeophyceae) during development and under abiotic stress.在发育过程中和非生物胁迫下,从日本裙带菜(墨角藻目,褐藻门)中分离和鉴定谷胱甘肽 S-转移酶基因及其转录本。
BMC Plant Biol. 2023 Sep 18;23(1):436. doi: 10.1186/s12870-023-04430-5.
8
(Z)-3-Hexenol integrates drought and cold stress signaling by activating abscisic acid glucosylation in tea plants.(Z)-3-己烯醇通过激活茶树脱落酸的葡萄糖基化来整合干旱和寒冷胁迫信号。
Plant Physiol. 2023 Sep 22;193(2):1491-1507. doi: 10.1093/plphys/kiad346.
9
The CsHSFA-CsJAZ6 module-mediated high temperature regulates flavonoid metabolism in Camellia sinensis.CsHSFA-CsJAZ6 模块介导的高温调控茶树中类黄酮的代谢。
Plant Cell Environ. 2023 Aug;46(8):2401-2418. doi: 10.1111/pce.14610. Epub 2023 May 15.
10
The bZIP transcription factor SlAREB1 regulates anthocyanin biosynthesis in response to low temperature in tomato.SlAREB1 是 bZIP 转录因子家族的一员,它可以响应低温调控番茄果实中花青苷的生物合成。
Plant J. 2023 Jul;115(1):205-219. doi: 10.1111/tpj.16224. Epub 2023 Apr 13.