• 文献检索
  • 文档翻译
  • 深度研究
  • 学术资讯
  • Suppr Zotero 插件Zotero 插件
  • 邀请有礼
  • 套餐&价格
  • 历史记录
应用&插件
Suppr Zotero 插件Zotero 插件浏览器插件Mac 客户端Windows 客户端微信小程序
定价
高级版会员购买积分包购买API积分包
服务
文献检索文档翻译深度研究API 文档MCP 服务
关于我们
关于 Suppr公司介绍联系我们用户协议隐私条款
关注我们

Suppr 超能文献

核心技术专利:CN118964589B侵权必究
粤ICP备2023148730 号-1Suppr @ 2026

文献检索

告别复杂PubMed语法,用中文像聊天一样搜索,搜遍4000万医学文献。AI智能推荐,让科研检索更轻松。

立即免费搜索

文件翻译

保留排版,准确专业,支持PDF/Word/PPT等文件格式,支持 12+语言互译。

免费翻译文档

深度研究

AI帮你快速写综述,25分钟生成高质量综述,智能提取关键信息,辅助科研写作。

立即免费体验

虫草素通过靶向SIRT1抑制脊髓铁死亡和炎症来改善吗啡耐受性。

Cordycepin ameliorates morphine tolerance by inhibiting spinal cord ferroptosis and inflammation via targeting SIRT1.

作者信息

Li Zheng, Liu Jie, Ju Jie, Peng Xiaoling, Zhao Wei, Ren Jihao, Jia Xiaoqian, Wang Jihong, Gao Feng

机构信息

Department of Anesthesiology and Pain Medicine, Hubei Key Laboratory of Geriatric Anesthesia and Perioperative Brain Health, and Wuhan Clinical Research Center for Geriatric Anesthesia, Tongji Hospital, Tongji Medical College, Huazhong University of Science and Technology, China.

Department of Anesthesiology, The First Affiliated Hospital of Shenzhen University, Shenzhen Second People's Hospital, Shenzhen, China.

出版信息

Int J Med Sci. 2025 Mar 31;22(9):2059-2074. doi: 10.7150/ijms.108518. eCollection 2025.

DOI:10.7150/ijms.108518
PMID:40303502
原文链接:https://pmc.ncbi.nlm.nih.gov/articles/PMC12035829/
Abstract

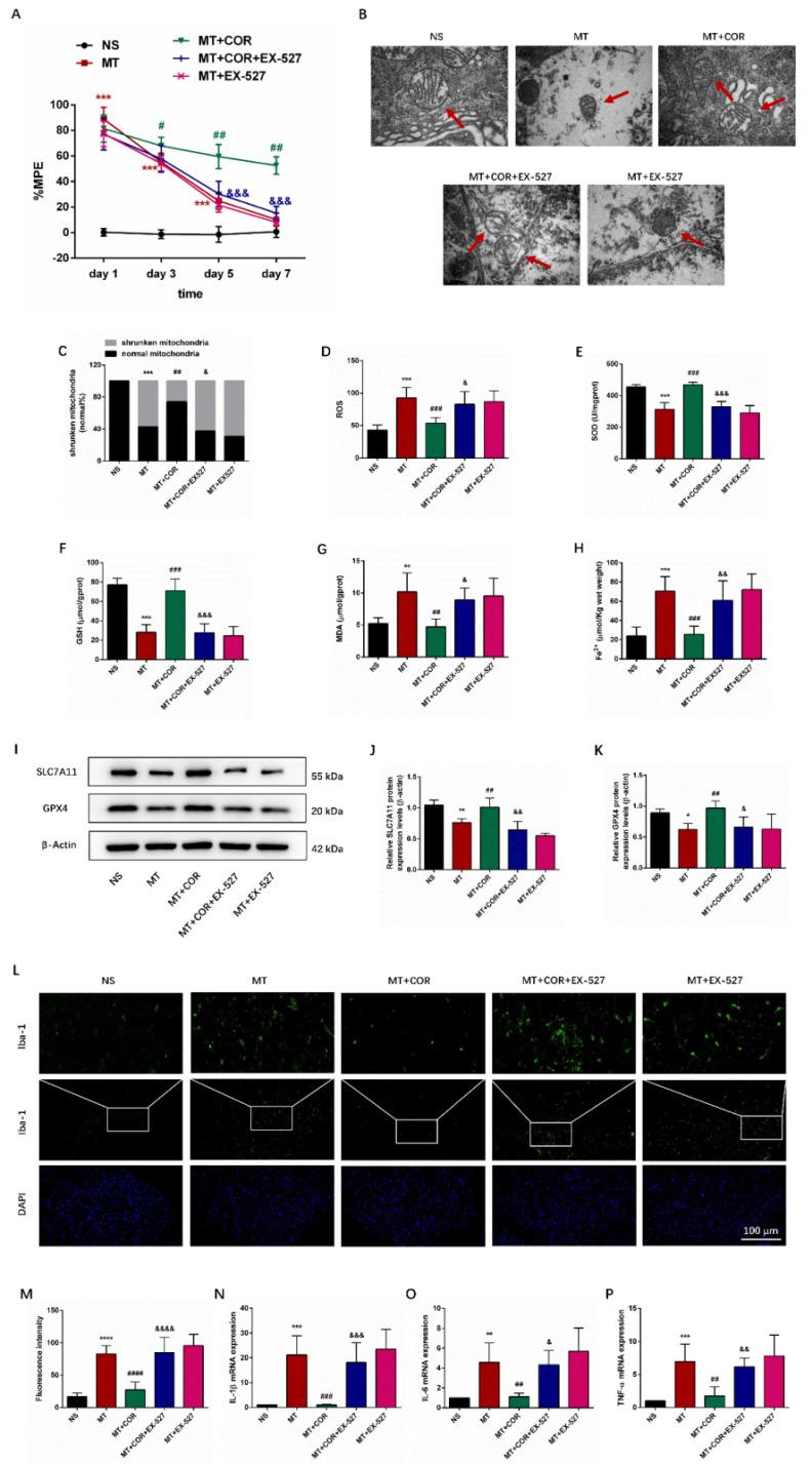
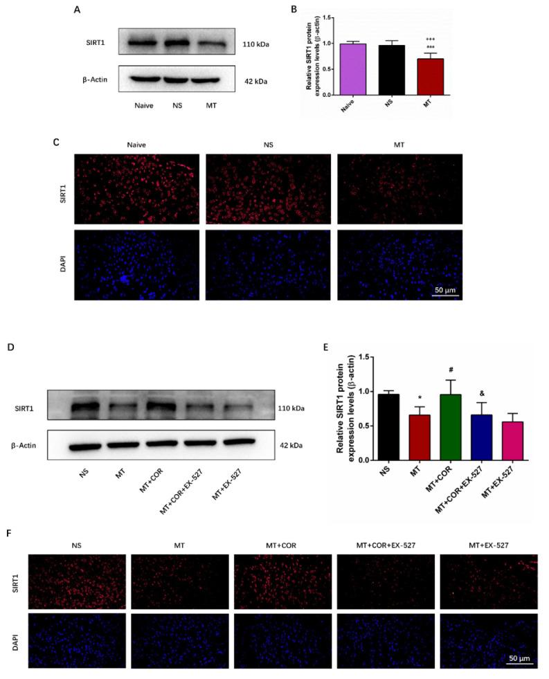
Morphine tolerance caused by long-term use of morphine is a major medical problem. Neuroinflammation plays an important role in morphine tolerance, and currently no drugs have been found for clinical use to alleviate neuroinflammation during morphine tolerance. Cordycepin is the main active component of fungus cordycepin militaris, has been demonstrated to have anti-oxidative stress and anti-inflammatory properties in various diseases. In this study, we established a rat model of morphine tolerance, examined the effect of cordycepin on the development of morphine tolerance, and evaluated its potential regulatory mechanisms. We found that cordycepin treatment ameliorated the development of morphine tolerance, improved mitochondrial damage associated with ferroptosis, by reducing the levels of reactive oxygen species (ROS), malondialdehyde (MDA) and Fe, increasing superoxide dismutase (SOD) and glutathione (GSH) levels, and decreasing the secretion of pro-inflammatory factors (IL-1β, IL-6, and TNF-α). Besides, cordycepin upregulated the expression of SIRT1, SLC7A11 and GPX4. Further research found that the above effects of cordycepin on morphine-tolerant rats were abolished by SIRT1 selective inhibitor EX-527. Thus, these findings indicated that cordycepin could ameliorate the development of morphine tolerance by inhibiting spinal cord ferroptosis and inflammation via targeting SIRT1. Collectively, these results demonstrated the protective effects of cordycepin and highlighted its therapeutic potential as a drug component for morphine tolerance treatment and prevention.

摘要

长期使用吗啡引起的吗啡耐受性是一个主要的医学问题。神经炎症在吗啡耐受性中起重要作用,目前尚未发现有临床可用药物来减轻吗啡耐受期间的神经炎症。虫草素是真菌蛹虫草的主要活性成分,已被证明在各种疾病中具有抗氧化应激和抗炎特性。在本研究中,我们建立了吗啡耐受大鼠模型,研究了虫草素对吗啡耐受性发展的影响,并评估了其潜在的调节机制。我们发现,虫草素治疗可改善吗啡耐受性的发展,通过降低活性氧(ROS)、丙二醛(MDA)和铁的水平,增加超氧化物歧化酶(SOD)和谷胱甘肽(GSH)水平,并减少促炎因子(IL-1β、IL-6和TNF-α)的分泌,改善与铁死亡相关的线粒体损伤。此外,虫草素上调了SIRT1、SLC7A11和GPX4的表达。进一步研究发现,SIRT1选择性抑制剂EX-527消除了虫草素对吗啡耐受大鼠的上述作用。因此,这些发现表明虫草素可通过靶向SIRT1抑制脊髓铁死亡和炎症来改善吗啡耐受性的发展。总的来说,这些结果证明了虫草素的保护作用,并突出了其作为吗啡耐受治疗和预防药物成分的治疗潜力。

https://cdn.ncbi.nlm.nih.gov/pmc/blobs/86ee/12035829/0a651e6de44c/ijmsv22p2059g008.jpg
https://cdn.ncbi.nlm.nih.gov/pmc/blobs/86ee/12035829/1400574cb977/ijmsv22p2059g001.jpg
https://cdn.ncbi.nlm.nih.gov/pmc/blobs/86ee/12035829/0253e2c13c50/ijmsv22p2059g002.jpg
https://cdn.ncbi.nlm.nih.gov/pmc/blobs/86ee/12035829/2de04d47b22e/ijmsv22p2059g003.jpg
https://cdn.ncbi.nlm.nih.gov/pmc/blobs/86ee/12035829/1762b9965d51/ijmsv22p2059g004.jpg
https://cdn.ncbi.nlm.nih.gov/pmc/blobs/86ee/12035829/f7cf6088ef17/ijmsv22p2059g005.jpg
https://cdn.ncbi.nlm.nih.gov/pmc/blobs/86ee/12035829/3d03fe511d4f/ijmsv22p2059g006.jpg
https://cdn.ncbi.nlm.nih.gov/pmc/blobs/86ee/12035829/a43c55388876/ijmsv22p2059g007.jpg
https://cdn.ncbi.nlm.nih.gov/pmc/blobs/86ee/12035829/0a651e6de44c/ijmsv22p2059g008.jpg
https://cdn.ncbi.nlm.nih.gov/pmc/blobs/86ee/12035829/1400574cb977/ijmsv22p2059g001.jpg
https://cdn.ncbi.nlm.nih.gov/pmc/blobs/86ee/12035829/0253e2c13c50/ijmsv22p2059g002.jpg
https://cdn.ncbi.nlm.nih.gov/pmc/blobs/86ee/12035829/2de04d47b22e/ijmsv22p2059g003.jpg
https://cdn.ncbi.nlm.nih.gov/pmc/blobs/86ee/12035829/1762b9965d51/ijmsv22p2059g004.jpg
https://cdn.ncbi.nlm.nih.gov/pmc/blobs/86ee/12035829/f7cf6088ef17/ijmsv22p2059g005.jpg
https://cdn.ncbi.nlm.nih.gov/pmc/blobs/86ee/12035829/3d03fe511d4f/ijmsv22p2059g006.jpg
https://cdn.ncbi.nlm.nih.gov/pmc/blobs/86ee/12035829/a43c55388876/ijmsv22p2059g007.jpg
https://cdn.ncbi.nlm.nih.gov/pmc/blobs/86ee/12035829/0a651e6de44c/ijmsv22p2059g008.jpg

相似文献

1
Cordycepin ameliorates morphine tolerance by inhibiting spinal cord ferroptosis and inflammation via targeting SIRT1.虫草素通过靶向SIRT1抑制脊髓铁死亡和炎症来改善吗啡耐受性。
Int J Med Sci. 2025 Mar 31;22(9):2059-2074. doi: 10.7150/ijms.108518. eCollection 2025.
2
Liproxstatin-1 Attenuates Morphine Tolerance through Inhibiting Spinal Ferroptosis-like Cell Death.Liproxstatin-1 通过抑制脊髓铁死亡样细胞死亡来减轻吗啡耐受。
ACS Chem Neurosci. 2019 Dec 18;10(12):4824-4833. doi: 10.1021/acschemneuro.9b00539. Epub 2019 Nov 14.
3
Resveratrol alleviates reactive oxygen species and inflammation in diabetic retinopathy via SIRT1/HMGB1 pathway-mediated ferroptosis.白藜芦醇通过SIRT1/HMGB1通路介导的铁死亡减轻糖尿病视网膜病变中的活性氧和炎症。
Toxicol Appl Pharmacol. 2025 Feb;495:117214. doi: 10.1016/j.taap.2024.117214. Epub 2024 Dec 22.
4
Resveratrol attenuates morphine antinociceptive tolerance via SIRT1 regulation in the rat spinal cord.白藜芦醇通过调控大鼠脊髓 SIRT1 减轻吗啡镇痛耐受。
Neurosci Lett. 2014 Apr 30;566:55-60. doi: 10.1016/j.neulet.2014.02.022. Epub 2014 Feb 20.
5
Protective Effect of Aloe-emodin on Cognitive Function in Copper-loaded Rats Based on The Inhibition of Hippocampal Neuron Ferroptosis.基于抑制海马神经元铁死亡探讨芦荟大黄素对铜负荷大鼠认知功能的保护作用
Curr Neurovasc Res. 2025;21(4):458-471. doi: 10.2174/0115672026348862241003042336.
6
Sappanone a alleviates osteoarthritis progression by inhibiting chondrocyte ferroptosis via activating the SIRT1/Nrf2 signaling pathway.紫檀芪通过激活 SIRT1/Nrf2 信号通路抑制软骨细胞铁死亡来缓解骨关节炎进展。
Naunyn Schmiedebergs Arch Pharmacol. 2024 Nov;397(11):8759-8770. doi: 10.1007/s00210-024-03179-4. Epub 2024 Jun 4.
7
In vivo and in vitro investigations of schisandrin B against angiotensin II induced ferroptosis and atrial fibrosis by regulation of the SIRT1 pathway.五味子乙素通过调控SIRT1通路对血管紧张素II诱导的铁死亡和心房纤维化的体内外研究
Sci Rep. 2025 Feb 20;15(1):6200. doi: 10.1038/s41598-025-89895-0.
8
Jing-Fang n-butanol extract and its isolated JFNE-C inhibit ferroptosis and inflammation in LPS induced RAW264.7 macrophages via STAT3/p53/SLC7A11 signaling pathway.京方正丁醇提取物及其分离物 JFNE-C 通过 STAT3/p53/SLC7A11 信号通路抑制 LPS 诱导的 RAW264.7 巨噬细胞中的铁死亡和炎症。
J Ethnopharmacol. 2023 Nov 15;316:116689. doi: 10.1016/j.jep.2023.116689. Epub 2023 Jun 12.
9
The role and possible mechanism of the ferroptosis-related SLC7A11/GSH/GPX4 pathway in myocardial ischemia-reperfusion injury.铁死亡相关的SLC7A11/谷胱甘肽/谷胱甘肽过氧化物酶4通路在心肌缺血再灌注损伤中的作用及可能机制。
BMC Cardiovasc Disord. 2024 Oct 1;24(1):531. doi: 10.1186/s12872-024-04220-3.
10
[Mechanism of sodium valproate in inhibiting ferroptosis of bone marrow mesenchymal stem cells via the adenosine monophosphate-activated protein kinase/Sirtuin 1 axis].[丙戊酸钠通过腺苷单磷酸激活的蛋白激酶/沉默调节蛋白1轴抑制骨髓间充质干细胞铁死亡的机制]
Zhongguo Xiu Fu Chong Jian Wai Ke Za Zhi. 2025 Feb 15;39(2):215-223. doi: 10.7507/1002-1892.202411089.

本文引用的文献

1
Schisandrin B inhibits inflammation and ferroptosis in S.aureus-induced mastitis through regulating SIRT1/p53/SLC7A11 signaling pathway.五味子乙素通过调节 SIRT1/p53/SLC7A11 信号通路抑制金黄色葡萄球菌诱导的乳腺炎中的炎症和铁死亡。
Int Immunopharmacol. 2024 Aug 20;137:112430. doi: 10.1016/j.intimp.2024.112430. Epub 2024 Jun 8.
2
Extract and Cordycepin Alleviate Oxidative Stress, Modulate Gut Microbiota and Ameliorate Intestinal Damage in LPS-Induced Piglets.提取物和虫草素减轻脂多糖诱导仔猪的氧化应激、调节肠道微生物群并改善肠道损伤
Antioxidants (Basel). 2024 Apr 8;13(4):441. doi: 10.3390/antiox13040441.
3
LRRK2 regulates ferroptosis through the system Xc-GSH-GPX4 pathway in the neuroinflammatory mechanism of Parkinson's disease.
LRRK2 通过帕金森病神经炎症机制中的系统 Xc-GSH-GPX4 通路调控铁死亡。
J Cell Physiol. 2024 May;239(5):e31250. doi: 10.1002/jcp.31250. Epub 2024 Mar 13.
4
Hydrogen sulfide protects cardiomyocytes from doxorubicin-induced ferroptosis through the SLC7A11/GSH/GPx4 pathway by Keap1 S-sulfhydration and Nrf2 activation.硫化氢通过 Keap1 S-巯基化和 Nrf2 激活 SLC7A11/GSH/GPx4 通路保护心肌细胞免受阿霉素诱导的铁死亡。
Redox Biol. 2024 Apr;70:103066. doi: 10.1016/j.redox.2024.103066. Epub 2024 Jan 29.
5
SIRT1/SREBPs-mediated regulation of lipid metabolism.SIRT1/SREBPs 介导的脂质代谢调节。
Pharmacol Res. 2024 Jan;199:107037. doi: 10.1016/j.phrs.2023.107037. Epub 2023 Dec 7.
6
Zingerone Alleviates Morphine Tolerance and Dependence in Mice by Reducing Oxidative Stress-Mediated NLRP3 Inflammasome Activation.荜澄茄酮通过减轻氧化应激介导的 NLRP3 炎性小体激活缓解小鼠吗啡耐受和依赖。
Neurochem Res. 2024 Feb;49(2):415-426. doi: 10.1007/s11064-023-04043-2. Epub 2023 Oct 20.
7
Targeting ferroptosis opens new avenues for the development of novel therapeutics.靶向铁死亡为新型治疗药物的开发开辟了新途径。
Signal Transduct Target Ther. 2023 Sep 21;8(1):372. doi: 10.1038/s41392-023-01606-1.
8
Hippocampal synaptic plasticity injury mediated by SIRT1 downregulation is involved in chronic pain-related cognitive dysfunction.SIRT1 下调介导的海马突触可塑性损伤与慢性痛相关认知功能障碍有关。
CNS Neurosci Ther. 2024 Feb;30(2):e14410. doi: 10.1111/cns.14410. Epub 2023 Aug 17.
9
Tumor necrosis factor-α-induced protein 8-like 2 alleviates morphine antinociceptive tolerance through reduction of ROS-mediated apoptosis and MAPK/NF-κB signaling pathways.肿瘤坏死因子-α诱导蛋白 8 样蛋白 2 通过减少 ROS 介导的细胞凋亡和 MAPK/NF-κB 信号通路缓解吗啡镇痛耐受。
Neuropharmacology. 2023 Nov 1;238:109667. doi: 10.1016/j.neuropharm.2023.109667. Epub 2023 Jul 13.
10
Electroacupuncture Alleviates Neuropathic Pain by Suppressing Ferroptosis in Dorsal Root Ganglion via SAT1/ALOX15 Signaling.电针通过 SAT1/ALOX15 信号抑制背根神经节中的铁死亡缓解神经病理性疼痛。
Mol Neurobiol. 2023 Oct;60(10):6121-6132. doi: 10.1007/s12035-023-03463-z. Epub 2023 Jul 8.