• 文献检索
  • 文档翻译
  • 深度研究
  • 学术资讯
  • Suppr Zotero 插件Zotero 插件
  • 邀请有礼
  • 套餐&价格
  • 历史记录
应用&插件
Suppr Zotero 插件Zotero 插件浏览器插件Mac 客户端Windows 客户端微信小程序
定价
高级版会员购买积分包购买API积分包
服务
文献检索文档翻译深度研究API 文档MCP 服务
关于我们
关于 Suppr公司介绍联系我们用户协议隐私条款
关注我们

Suppr 超能文献

核心技术专利:CN118964589B侵权必究
粤ICP备2023148730 号-1Suppr @ 2026

文献检索

告别复杂PubMed语法,用中文像聊天一样搜索,搜遍4000万医学文献。AI智能推荐,让科研检索更轻松。

立即免费搜索

文件翻译

保留排版,准确专业,支持PDF/Word/PPT等文件格式,支持 12+语言互译。

免费翻译文档

深度研究

AI帮你快速写综述,25分钟生成高质量综述,智能提取关键信息,辅助科研写作。

立即免费体验

2型糖尿病与肝细胞癌共同基因特征及生物学机制的鉴定

Identification of the shared gene signatures and biological mechanism in type 2 diabetes mellitus and hepatocellular carcinoma.

作者信息

Lin Yuxi, Liao Jiasheng, Chong Yutian

机构信息

Department of Infectious Diseases, the Third Affiliated Hospital of Sun Yat-sen University, Guangzhou, Guangdong Province, China.

Guangdong Provincial Key Laboratory of Liver Disease Research, The Third Affiliated Hospital of Sun Yat-sen University, China.

出版信息

Clin Exp Hepatol. 2025 Mar;11(1):34-44. doi: 10.5114/ceh.2025.148439. Epub 2025 Mar 13.

DOI:10.5114/ceh.2025.148439
PMID:40303585
原文链接:https://pmc.ncbi.nlm.nih.gov/articles/PMC12035708/
Abstract

INTRODUCTION

Type 2 diabetes mellitus (T2DM) is closely related to hepatocellular carcinoma (HCC). The pathophysiological mechanism of coexistence of T2DM and HCC is unclear. The study aimed to investigate the core genes and pathways involved in the development and progression of T2DM and HCC.

MATERIAL AND METHODS

Datasets for T2DM and HCC were downloaded from the GEO to screen differentially expressed genes (DEGs). Protein-protein interaction (PPI) network analysis was performed on these DEGs to explore their functions and verify hub genes. These genes were validated by quantitative real-time polymerase chain reaction (qRT-PCR) and UALCAN analysis based on The Cancer Genome Atlas (TCGA). Finally, the transcription factor (TF)-miRNA-target gene network was constructed with hub genes, and visualized using Cytoscape software 3.6.1.

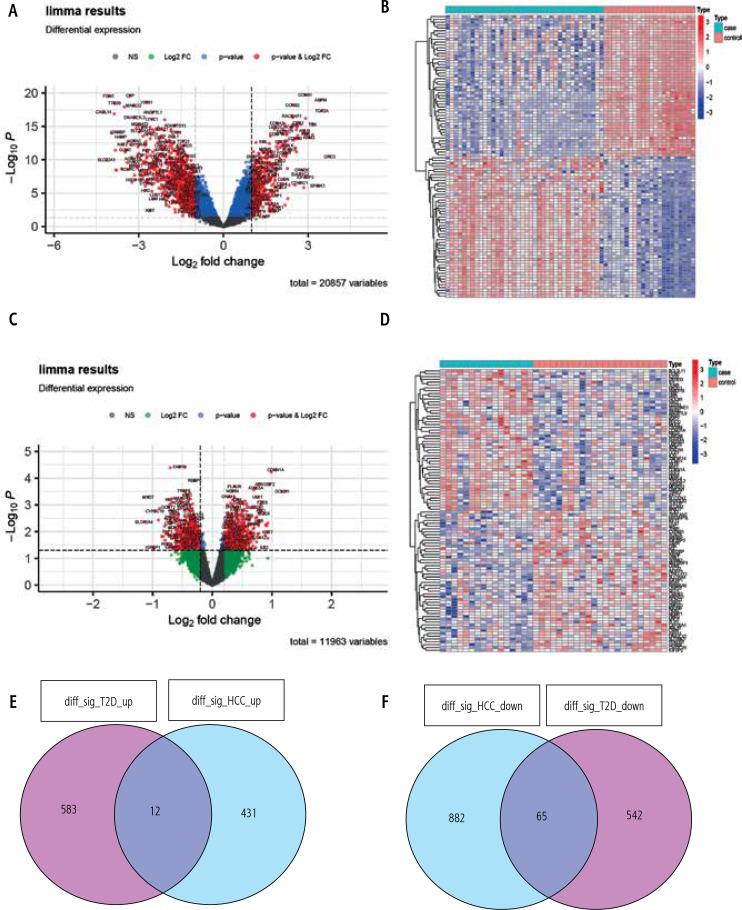
RESULTS

A total of 77 common DEGs were identified. KEGG enrichment revealed that pathways of metabolic processes are enriched in T2DM and HCC. Combining the results of MCODE and CytoHubba showed that , , , and were hub genes. Then, we verified the above results by UALCAN analysis and qRT-PCR. Compared with normal liver tissues, the expression levels of 5 hub genes based on tumor grade were lower in liver hepatocellular carcinoma (LIHC) tissues. mRNA levels of these genes were significantly down-regulated in HepG2 and SNU-449 compared with LO2 cells. Furthermore, we depicted the TF-miRNA-gene interaction network.

CONCLUSIONS

This study proposed a strategy for exploring pathogenic mechanisms of T2DM and HCC. Network hub genes hold promise as disease status biomarkers and treatment targets for alleviating both T2DM and HCC.

摘要

引言

2型糖尿病(T2DM)与肝细胞癌(HCC)密切相关。T2DM和HCC共存的病理生理机制尚不清楚。本研究旨在探讨参与T2DM和HCC发生发展的核心基因和通路。

材料与方法

从基因表达综合数据库(GEO)下载T2DM和HCC的数据集,以筛选差异表达基因(DEGs)。对这些DEGs进行蛋白质-蛋白质相互作用(PPI)网络分析,以探索其功能并验证枢纽基因。这些基因通过定量实时聚合酶链反应(qRT-PCR)和基于癌症基因组图谱(TCGA)的UALCAN分析进行验证。最后,用枢纽基因构建转录因子(TF)-微小RNA(miRNA)-靶基因网络,并使用Cytoscape软件3.6.1进行可视化。

结果

共鉴定出77个常见的DEGs。京都基因与基因组百科全书(KEGG)富集分析显示,代谢过程通路在T2DM和HCC中富集。结合分子复合物检测(MCODE)和CytoHubba的结果表明, 、 、 、 和 是枢纽基因。然后,我们通过UALCAN分析和qRT-PCR验证了上述结果。与正常肝组织相比,基于肿瘤分级的5个枢纽基因在肝细胞癌(LIHC)组织中的表达水平较低。与LO2细胞相比,这些基因在HepG2和SNU-449细胞中的mRNA水平显著下调。此外,我们描绘了TF-miRNA-基因相互作用网络。

结论

本研究提出了一种探索T2DM和HCC致病机制的策略。网络枢纽基因有望作为疾病状态生物标志物和缓解T2DM和HCC的治疗靶点。

https://cdn.ncbi.nlm.nih.gov/pmc/blobs/08e1/12035708/3698b397ff70/CEH-11-55739-g005.jpg
https://cdn.ncbi.nlm.nih.gov/pmc/blobs/08e1/12035708/a5b6b878a28b/CEH-11-55739-g001.jpg
https://cdn.ncbi.nlm.nih.gov/pmc/blobs/08e1/12035708/3ed81633e59a/CEH-11-55739-g002.jpg
https://cdn.ncbi.nlm.nih.gov/pmc/blobs/08e1/12035708/a605018a97c5/CEH-11-55739-g003.jpg
https://cdn.ncbi.nlm.nih.gov/pmc/blobs/08e1/12035708/cda4e4fedf9e/CEH-11-55739-g004.jpg
https://cdn.ncbi.nlm.nih.gov/pmc/blobs/08e1/12035708/3698b397ff70/CEH-11-55739-g005.jpg
https://cdn.ncbi.nlm.nih.gov/pmc/blobs/08e1/12035708/a5b6b878a28b/CEH-11-55739-g001.jpg
https://cdn.ncbi.nlm.nih.gov/pmc/blobs/08e1/12035708/3ed81633e59a/CEH-11-55739-g002.jpg
https://cdn.ncbi.nlm.nih.gov/pmc/blobs/08e1/12035708/a605018a97c5/CEH-11-55739-g003.jpg
https://cdn.ncbi.nlm.nih.gov/pmc/blobs/08e1/12035708/cda4e4fedf9e/CEH-11-55739-g004.jpg
https://cdn.ncbi.nlm.nih.gov/pmc/blobs/08e1/12035708/3698b397ff70/CEH-11-55739-g005.jpg

相似文献

1
Identification of the shared gene signatures and biological mechanism in type 2 diabetes mellitus and hepatocellular carcinoma.2型糖尿病与肝细胞癌共同基因特征及生物学机制的鉴定
Clin Exp Hepatol. 2025 Mar;11(1):34-44. doi: 10.5114/ceh.2025.148439. Epub 2025 Mar 13.
2
Integrated Bioinformatics Analysis for the Screening of Hub Genes and Therapeutic Drugs in Hepatocellular Carcinoma.基于生物信息学的肝细胞癌关键基因及药物筛选的综合分析
Curr Pharm Biotechnol. 2023;24(8):1035-1058. doi: 10.2174/1389201023666220628113452.
3
Identifying key genes and screening therapeutic agents associated with diabetes mellitus and HCV-related hepatocellular carcinoma by bioinformatics analysis.通过生物信息学分析鉴定与糖尿病和丙型肝炎病毒相关肝细胞癌相关的关键基因并筛选治疗药物。
Saudi J Biol Sci. 2021 Oct;28(10):5518-5525. doi: 10.1016/j.sjbs.2021.07.068. Epub 2021 Jul 30.
4
Identification of metabolism genes related to hepatocarcinogenesis and progression in type 2 diabetes mellitus via co-expression networks analysis.通过共表达网络分析鉴定 2 型糖尿病肝癌发生和进展相关的代谢基因。
Hereditas. 2021 Apr 17;158(1):14. doi: 10.1186/s41065-021-00177-x.
5
[Bioinformatics analysis of core differentially expressed genes in hepatitis B virus-related hepatocellular carcinoma].[乙型肝炎病毒相关肝细胞癌核心差异表达基因的生物信息学分析]
Zhongguo Xue Xi Chong Bing Fang Zhi Za Zhi. 2022 Nov 21;34(5):507-513. doi: 10.16250/j.32.1374.2021292.
6
[Screening core genes and cyclin B2 as a potential diagnosis, treatment and prognostic biomarker of hepatocellular carcinoma based on bioinformatics analysis].基于生物信息学分析筛选核心基因及细胞周期蛋白B2作为肝细胞癌潜在的诊断、治疗及预后生物标志物
Zhonghua Gan Zang Bing Za Zhi. 2020 Sep 20;28(9):773-783. doi: 10.3760/cma.j.cn501113-20200818-00461.
7
Bioinformatics Analysis of Candidate Genes and Pathways Related to Hepatocellular Carcinoma in China: A Study Based on Public Databases.中国肝细胞癌相关候选基因和通路的生物信息学分析:基于公共数据库的研究。
Pathol Oncol Res. 2021 Mar 26;27:588532. doi: 10.3389/pore.2021.588532. eCollection 2021.
8
Centromere protein N may be a novel malignant prognostic biomarker for hepatocellular carcinoma.着丝粒蛋白N可能是一种用于肝细胞癌的新型恶性预后生物标志物。
PeerJ. 2021 May 3;9:e11342. doi: 10.7717/peerj.11342. eCollection 2021.
9
The identification of key genes and pathways in hepatocellular carcinoma by bioinformatics analysis of high-throughput data.通过高通量数据的生物信息学分析鉴定肝细胞癌中的关键基因和信号通路。
Med Oncol. 2017 Jun;34(6):101. doi: 10.1007/s12032-017-0963-9. Epub 2017 Apr 21.
10
Identification of Multiple Hub Genes and Pathways in Hepatocellular Carcinoma: A Bioinformatics Analysis.肝细胞癌中多个枢纽基因和通路的鉴定:生物信息学分析。
Biomed Res Int. 2021 Jul 12;2021:8849415. doi: 10.1155/2021/8849415. eCollection 2021.

本文引用的文献

1
Lower Risks of New-Onset Hepatocellular Carcinoma in Patients With Type 2 Diabetes Mellitus Treated With SGLT2 Inhibitors Versus DPP4 Inhibitors.与 DPP4 抑制剂相比,SGLT2 抑制剂治疗 2 型糖尿病患者的新发肝细胞癌风险较低。
J Natl Compr Canc Netw. 2024 Jun;22(2 D). doi: 10.6004/jnccn.2023.7118.
2
Association of GLP-1 Receptor Agonists and Hepatocellular Carcinoma Incidence and Hepatic Decompensation in Patients With Type 2 Diabetes.GLP-1 受体激动剂与 2 型糖尿病患者肝癌发病率和肝功能失代偿的相关性。
Gastroenterology. 2024 Sep;167(4):689-703. doi: 10.1053/j.gastro.2024.04.029. Epub 2024 Apr 29.
3
The Role of Type 2 Diabetes Mellitus-Related Risk Factors and Drugs in Hepatocellular Carcinoma.
2型糖尿病相关危险因素及药物在肝细胞癌中的作用
J Hepatocell Carcinoma. 2024 Jan 19;11:159-171. doi: 10.2147/JHC.S441672. eCollection 2024.
4
Rescue of glutaric aciduria type I in mice by liver-directed therapies.肝靶向治疗对 I 型戊二酸血症的挽救作用。
Sci Transl Med. 2023 Apr 19;15(692):eadf4086. doi: 10.1126/scitranslmed.adf4086.
5
Molecular phenotypic linkage between N-methyladenosine methylation and tumor immune microenvironment in hepatocellular carcinoma.肝细胞癌中 N6-甲基腺苷甲基化与肿瘤免疫微环境的分子表型关联。
J Cancer Res Clin Oncol. 2023 Aug;149(10):6901-6916. doi: 10.1007/s00432-023-04589-2. Epub 2023 Feb 24.
6
Skeletal muscle and intermuscular adipose tissue gene expression profiling identifies new biomarkers with prognostic significance for insulin resistance progression and intervention response.骨骼肌和肌间脂肪组织基因表达谱分析确定了新的生物标志物,这些标志物与胰岛素抵抗进展和干预反应的预后意义相关。
Diabetologia. 2023 May;66(5):873-883. doi: 10.1007/s00125-023-05874-y. Epub 2023 Feb 15.
7
IDO promotes the proliferation and invasion of prostate cancer cells through KYNU.吲哚胺2,3-双加氧酶通过犬尿氨酸酶促进前列腺癌细胞的增殖和侵袭。
Genes Genomics. 2023 Mar;45(3):367-376. doi: 10.1007/s13258-022-01316-y. Epub 2022 Oct 20.
8
Secreted frizzled-related protein 5 promotes angiogenesis of human umbilical vein endothelial cells and alleviates myocardial injury in diabetic mice with myocardial infarction by inhibiting Wnt5a/JNK signaling.分泌型卷曲相关蛋白 5 通过抑制 Wnt5a/JNK 信号通路促进人脐静脉内皮细胞血管生成并减轻糖尿病心肌梗死后小鼠的心肌损伤。
Bioengineered. 2022 May;13(5):11656-11667. doi: 10.1080/21655979.2022.2070964.
9
TDO2 modulates liver cancer cell migration and invasion via the Wnt5a pathway.TDO2 通过 Wnt5a 通路调节肝癌细胞迁移和侵袭。
Int J Oncol. 2022 Jun;60(6). doi: 10.3892/ijo.2022.5362. Epub 2022 Apr 27.
10
Integrative Analysis of Metallothioneins Identifies MT1H as Candidate Prognostic Biomarker in Hepatocellular Carcinoma.金属硫蛋白的综合分析确定MT1H为肝细胞癌的候选预后生物标志物。
Front Mol Biosci. 2021 Oct 5;8:672416. doi: 10.3389/fmolb.2021.672416. eCollection 2021.