Suppr超能文献

冠状病毒的刺突蛋白通过刺激Src/PI3K/AKT/Ca细胞内信号级联反应激活肥大细胞进行脱颗粒。

Spike proteins of coronaviruses activate mast cells for degranulation via stimulating Src/PI3K/AKT/Ca intracellular signaling cascade.

作者信息

Zhang Shuang, Xu Chu-Lan, Wang Jingjing, Xiong Xiaoli, Wang Jian-Hua

机构信息

Guangzhou Institutes of Biomedicine and Health, Chinese Academy of Sciences, Guangzhou, China.

State Key Laboratory of Antiviral Drugs, Pingyuan Laboratory, Henan Normal University, Xinxiang, Henan, China.

出版信息

J Virol. 2025 May 20;99(5):e0007825. doi: 10.1128/jvi.00078-25. Epub 2025 Apr 30.

Abstract

UNLABELLED

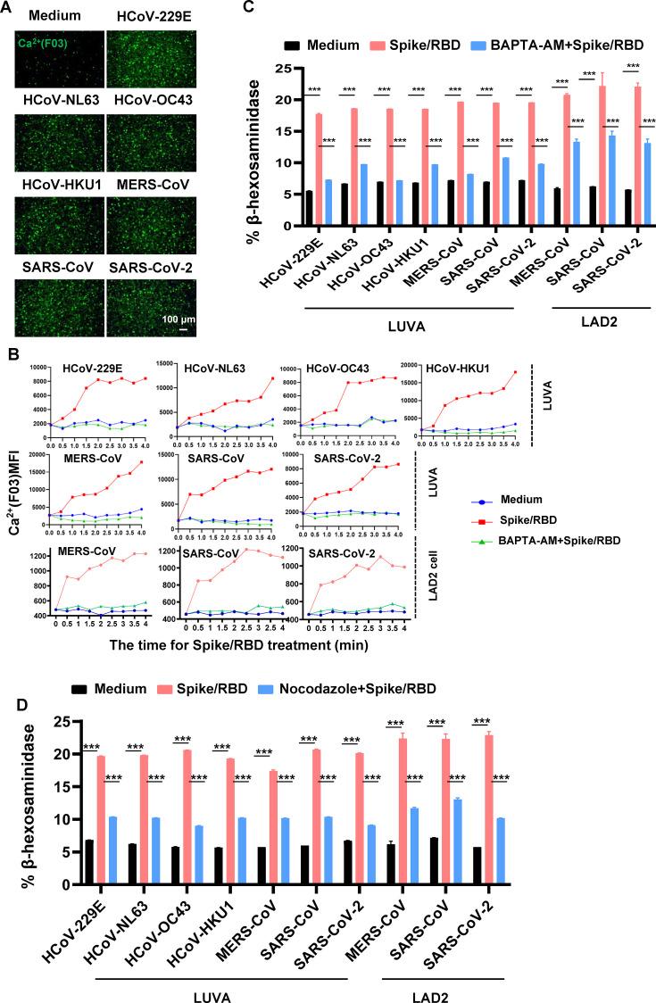
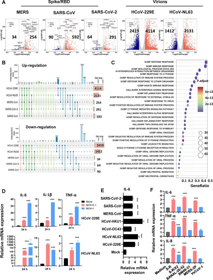
Mast cells (MCs) are strategically located at the interface between host and environment. The non-allergic functions of MCs in immunosurveillance against pathogens have been recently underscored. However, the activation of MCs by pathogens may beneficially or detrimentally regulate immune inflammation to combat or promote pathogen invasion. We and others have conclusively demonstrated that MCs serve as a crucial mediator in the induction of hyperinflammation initiated by severe acute respiratory syndrome coronavirus 2 (SARS-CoV-2), leading to substantial tissue damage across multiple organs in murine and nonhuman primate models. Whereas the precise mechanism underlying virus-induced MC activation and degranulation remains largely elusive, our previous findings have indicated that the binding of the Spike proteins to cellular receptors is sufficient to elicit MC activation for rapid degranulation. This study aims to corroborate the ubiquity of coronavirus-induced MC degranulation and elucidate the intracellular signaling pathways that mediate the activation of MCs upon Spike protein binding to the cellular receptors. Our transcriptome analysis revealed MC activation upon the stimulations with a range of Spike/RBD proteins and viral particles of coronavirus. Notably, the interaction between these Spike/RBD proteins and cellular receptors triggered the activation of src kinase, a member of Src Family Kinases (SFKs). This activation, in turn, stimulated the PI3K/AKT signaling pathway, resulting in an accumulation of intracellular calcium ions. These calcium ions subsequently facilitated microtubule-dependent granule transport, ultimately promoting MC degranulation. In summary, this study elucidates the mechanism underlying virus-triggered activation of MCs and has the potential to aid in the development of MC-targeted antiviral therapeutic strategies.

IMPORTANCE

The activation and degranulation of mast cells (MCs), triggered by a variety of viruses, are intricately linked to viral pathogenesis. However, the precise mechanism underlying virus-induced MC degranulation remains largely unknown. In this study, we demonstrate the ubiquity of coronavirus-induced MC degranulation and investigate the intracellular signaling pathways that mediate this process. We reveal that the binding of Spike proteins and cellular receptors is sufficient to elicit MC activation for rapid degranulation. This binding triggers the activation of src kinase and the downstream PI3K/AKT cellular signaling pathway, resulting in an accumulation of intracellular calcium ions. These calcium ions subsequently facilitate microtubule-dependent granule transport, ultimately promoting MC degranulation. This study elucidates the mechanism underlying virus-triggered activation of MCs and has the potential to aid in the development of MC-targeted antiviral therapeutic strategies.

摘要

未标记

肥大细胞(MCs)战略性地分布于宿主与环境的界面处。近年来,肥大细胞在针对病原体的免疫监视中的非过敏功能受到了关注。然而,病原体对肥大细胞的激活可能对免疫炎症产生有益或有害的调节作用,从而对抗或促进病原体的入侵。我们和其他人已经确凿地证明,肥大细胞在由严重急性呼吸综合征冠状病毒2(SARS-CoV-2)引发的过度炎症诱导中起关键介质的作用,在小鼠和非人类灵长类动物模型中导致多个器官的实质性组织损伤。虽然病毒诱导肥大细胞激活和脱颗粒的精确机制在很大程度上仍然不清楚,但我们之前的研究结果表明,刺突蛋白与细胞受体的结合足以引发肥大细胞激活并快速脱颗粒。本研究旨在证实冠状病毒诱导肥大细胞脱颗粒的普遍性,并阐明刺突蛋白与细胞受体结合后介导肥大细胞激活的细胞内信号通路。我们的转录组分析显示,在一系列冠状病毒的刺突蛋白/受体结合域(Spike/RBD)蛋白和病毒颗粒刺激下肥大细胞被激活。值得注意的是,这些刺突蛋白/受体结合域蛋白与细胞受体之间的相互作用触发了Src激酶的激活,Src激酶是Src家族激酶(SFKs)的成员之一。这种激活反过来又刺激了PI3K/AKT信号通路,导致细胞内钙离子的积累。这些钙离子随后促进了微管依赖性颗粒运输,最终促进肥大细胞脱颗粒。总之,本研究阐明了病毒触发肥大细胞激活的机制,有可能有助于开发针对肥大细胞的抗病毒治疗策略。

重要性

由多种病毒触发的肥大细胞(MCs)的激活和脱颗粒与病毒发病机制密切相关。然而,病毒诱导肥大细胞脱颗粒的确切机制在很大程度上仍然未知。在本研究中,我们证实了冠状病毒诱导肥大细胞脱颗粒的普遍性,并研究了介导这一过程的细胞内信号通路。我们发现刺突蛋白与细胞受体的结合足以引发肥大细胞激活并快速脱颗粒。这种结合触发了Src激酶的激活以及下游的PI3K/AKT细胞信号通路,导致细胞内钙离子的积累。这些钙离子随后促进了微管依赖性颗粒运输,最终促进肥大细胞脱颗粒。本研究阐明了病毒触发肥大细胞激活的机制,有可能有助于开发针对肥大细胞的抗病毒治疗策略。

https://cdn.ncbi.nlm.nih.gov/pmc/blobs/087d/12090780/6bbfb52bf32a/jvi.00078-25.f001.jpg

文献AI研究员

20分钟写一篇综述,助力文献阅读效率提升50倍。

立即体验

用中文搜PubMed

大模型驱动的PubMed中文搜索引擎

马上搜索

文档翻译

学术文献翻译模型,支持多种主流文档格式。

立即体验