Suppr超能文献

毒力程序的应激依赖性激活确保细菌在感染期间的恢复力。

Stress-dependent activation of the virulence program ensures bacterial resilience during infection.

作者信息

Lobanovska Mariya, Feng Ying, Zhang Jonathan, Williams Allison H, Portnoy Daniel A

机构信息

Department of Molecular and Cell Biology, University of California, Berkeley, Berkeley, California, USA.

Department of Cellular and Molecular Pharmacology, University of California, San Francisco, San Francisco, California, USA.

出版信息

mBio. 2025 Jun 11;16(6):e0071925. doi: 10.1128/mbio.00719-25. Epub 2025 Apr 30.

Abstract

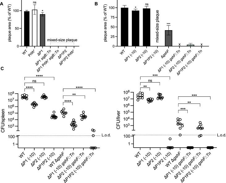
) is a Gram-positive, facultative intracellular pathogen that uses both a housekeeping (P1) and stress-activated (Sigma B-dependent) promoter (P2) to express the master virulence regulator PrfA. The Sigma B regulon contains over 300 genes known to respond to different stressors. However, the role of Sigma B in the regulation of during the infection remains uncertain. To define pathways that lead to Sigma B-dependent activation, we performed a genetic screen in L2 fibroblasts using ΔP1 that only has the Sigma B-dependent promoter directly upstream of . The screen identified transposon insertions in a large bacterial sensory organelle known as the stressosome. The absence of functional stressosome components resulted in heterogeneity within bacterial populations, with some bacteria behaving like wild type, while other members of the population exhibited defects in either vacuolar escape and/or cell-to-cell spread. We show that the heterogeneity of the stressosome mutants cannot be rescued by constitutive activation of PrfA. These data defined the importance of the stressosome in controlling bacterial homogeneity and characterized the function of the stressosome in robust virulence activation during infection. ΔP1 model provides new opportunities to identify host-specific signals necessary for stressosome-dependent signaling during pathogenesis.IMPORTANCEMicrobial pathogens must adapt to varying levels of stress to survive. This study uncovered a link between stress sensing and activation of the virulence program in a facultative intracellular pathogen, . We show that host-imposed stress is sensed by the signaling machinery known as the stressosome to ensure robust and resilient virulence responses . Stressosome-dependent activation of the master virulence regulator PrfA was necessary to maintain homogeneity within the bacteria population during the transition between early and late stages of intracellular infection. This work also provides a model to further characterize how specific stress stimuli affect bacterial survival within the host which is critical for our understanding of bacterial pathogenesis.

摘要

(某菌)是一种革兰氏阳性兼性胞内病原体,它利用一个管家型(P1)启动子和一个应激激活型(依赖Sigma B的)启动子(P2)来表达主要毒力调节因子PrfA。Sigma B调控子包含300多个已知对不同应激源有反应的基因。然而,Sigma B在感染过程中对(该菌)的调控作用仍不确定。为了确定导致Sigma B依赖性(PrfA)激活的途径,我们在L2成纤维细胞中使用仅在(PrfA基因)上游直接具有依赖Sigma B启动子的ΔP1(某菌突变体)进行了遗传筛选。该筛选在一种称为应激体的大型细菌感觉细胞器中鉴定出转座子插入。功能性应激体组件的缺失导致细菌群体内的异质性,一些细菌表现得像野生型,而群体中的其他成员在液泡逃逸和/或细胞间传播方面表现出缺陷。我们表明,PrfA的组成型激活无法挽救应激体突变体的异质性。这些数据确定了应激体在控制细菌同质性方面的重要性,并表征了应激体在感染期间强大的毒力激活中的功能。ΔP1(某菌突变体)模型为识别在(某菌)致病过程中应激体依赖性信号传导所需的宿主特异性信号提供了新机会。重要性微生物病原体必须适应不同程度的应激才能生存。本研究揭示了兼性胞内病原体(某菌)中应激感知与毒力程序激活之间的联系。我们表明,宿主施加的应激由称为应激体的信号传导机制感知,以确保强大而有弹性的毒力反应。在细胞内感染的早期和晚期之间的转变过程中,主毒力调节因子PrfA的应激体依赖性激活对于维持细菌群体内的(某菌)同质性是必要的。这项工作还提供了一个模型,以进一步表征特定应激刺激如何影响宿主内细菌的存活,这对于我们理解细菌致病机制至关重要。

https://cdn.ncbi.nlm.nih.gov/pmc/blobs/c1cd/12153296/4f09d001150e/mbio.00719-25.f001.jpg

文献检索

告别复杂PubMed语法,用中文像聊天一样搜索,搜遍4000万医学文献。AI智能推荐,让科研检索更轻松。

立即免费搜索

文件翻译

保留排版,准确专业,支持PDF/Word/PPT等文件格式,支持 12+语言互译。

免费翻译文档

深度研究

AI帮你快速写综述,25分钟生成高质量综述,智能提取关键信息,辅助科研写作。

立即免费体验