• 文献检索
  • 文档翻译
  • 深度研究
  • 学术资讯
  • Suppr Zotero 插件Zotero 插件
  • 邀请有礼
  • 套餐&价格
  • 历史记录
应用&插件
Suppr Zotero 插件Zotero 插件浏览器插件Mac 客户端Windows 客户端微信小程序
定价
高级版会员购买积分包购买API积分包
服务
文献检索文档翻译深度研究API 文档MCP 服务
关于我们
关于 Suppr公司介绍联系我们用户协议隐私条款
关注我们

Suppr 超能文献

核心技术专利:CN118964589B侵权必究
粤ICP备2023148730 号-1Suppr @ 2026

文献检索

告别复杂PubMed语法,用中文像聊天一样搜索,搜遍4000万医学文献。AI智能推荐,让科研检索更轻松。

立即免费搜索

文件翻译

保留排版,准确专业,支持PDF/Word/PPT等文件格式,支持 12+语言互译。

免费翻译文档

深度研究

AI帮你快速写综述,25分钟生成高质量综述,智能提取关键信息,辅助科研写作。

立即免费体验

用于宫颈癌诊断及免疫浸润特征的二硫化物介导的程序性坏死相关基因特征的鉴定

Identification of a disulfidptosis-related genes signature for diagnostic and immune infiltration characteristics in cervical cancer.

作者信息

Zhou Qun, Song Bangli, He Yibo, Zhang Zhezhong, Chen Shiliang, Chen Wenjun, Li Xianbin, Jiang Jun

机构信息

Department of gynecology, The First Affiliated Hospital of Zhejiang Chinese Medical University (Zhejiang Provincial Hospital of Chinese Medicine), Hangzhou, Zhejiang, China.

Department of Internal Medicine, Zhejiang University of Technology Hospital, Hangzhou, Zhejiang, China.

出版信息

PLoS One. 2025 Apr 30;20(4):e0322387. doi: 10.1371/journal.pone.0322387. eCollection 2025.

DOI:10.1371/journal.pone.0322387
PMID:40305445
原文链接:https://pmc.ncbi.nlm.nih.gov/articles/PMC12043181/
Abstract

BACKGROUND

Cervical cancer (CC) ranks as the fourth most common malignancy affecting women globally, with research highlighting a rising incidence among younger age groups. Disulfidptosis, a newly identified form of regulated cell death, has been implicated in the pathogenesis of numerous diseases. This study employs bioinformatics analyses to explore the expression profiles and functional roles of disulfidptosis-related genes (DRGs) in the context of cervical cancer.

METHODS

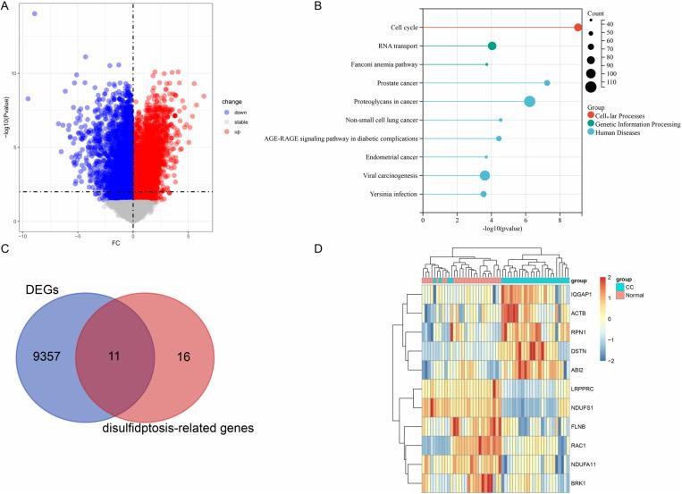
Differential analysis of the gene expression matrix in CC was performed to identify differentially expressed genes. The overlap between these genes and disulfidptosis-related genes was then determined. Key hub genes were identified using multiple machine learning approaches, including LASSO regression, support vector machines (SVM), and random forest (RF). These hub genes were subsequently used to construct a predictive model, which was validated using external datasets to ensure robustness and reliability.

RESULTS

In this study, 11 overlapping genes were identified, among which four hub genes-BRK1, NDUFA11, RAC1, and NDUFS1-were extracted using machine learning techniques. The diagnostic performance of these hub genes was validated with external datasets, and a predictive model was constructed based on their expression. The model demonstrated an exceptionally high area under the curve (AUC) of 0.997. Moreover, AUC values exceeding 0.85 for two independent validation datasets further confirmed the model's accuracy and stability. Notably, NDUFA11 and BRK1 showed significant associations with patient survival, highlighting their prognostic importance in cervical squamous cell carcinoma. Using CMAP and DGIdb databases, Metformin and Coenzyme-I were identified as potential targeted therapies for NDUFS1 and NDUFA11, respectively, offering new therapeutic avenues for patients.

CONCLUSION

This study uncovered a strong association between disulfidptosis and CC and developed a predictive model to assess the risk in CC patients. These findings offer novel insights into identifying biomarkers and potential therapeutic targets for CC, paving the way for improved diagnostic and treatment strategies.

摘要

背景

宫颈癌(CC)是全球影响女性的第四大常见恶性肿瘤,研究表明其在年轻年龄组中的发病率呈上升趋势。二硫化物诱导的细胞焦亡是一种新发现的程序性细胞死亡形式,已被证实与多种疾病的发病机制有关。本研究采用生物信息学分析方法,探讨二硫化物诱导的细胞焦亡相关基因(DRGs)在宫颈癌中的表达谱及其功能作用。

方法

对宫颈癌基因表达矩阵进行差异分析,以识别差异表达基因。然后确定这些基因与二硫化物诱导的细胞焦亡相关基因的重叠情况。使用多种机器学习方法,包括套索回归、支持向量机(SVM)和随机森林(RF),确定关键枢纽基因。随后,利用这些枢纽基因构建预测模型,并使用外部数据集进行验证,以确保其稳健性和可靠性。

结果

本研究共鉴定出11个重叠基因,其中利用机器学习技术提取了4个枢纽基因——BRK1、NDUFA11、RAC1和NDUFS1。通过外部数据集验证了这些枢纽基因的诊断性能,并基于它们的表达构建了预测模型。该模型的曲线下面积(AUC)高达0.997。此外,两个独立验证数据集的AUC值均超过0.85,进一步证实了该模型的准确性和稳定性。值得注意的是,NDUFA11和BRK1与患者生存率显著相关,凸显了它们在宫颈鳞状细胞癌中的预后重要性。利用CMAP和DGIdb数据库,分别确定二甲双胍和辅酶I为NDUFS1和NDUFA11的潜在靶向治疗药物,为患者提供了新的治疗途径。

结论

本研究揭示了二硫化物诱导的细胞焦亡与宫颈癌之间的密切关联,并建立了一个预测模型来评估宫颈癌患者的风险。这些发现为识别宫颈癌的生物标志物和潜在治疗靶点提供了新的见解,为改进诊断和治疗策略铺平了道路。

https://cdn.ncbi.nlm.nih.gov/pmc/blobs/b6eb/12043181/5321d7f828c2/pone.0322387.g007.jpg
https://cdn.ncbi.nlm.nih.gov/pmc/blobs/b6eb/12043181/65dee36eeda8/pone.0322387.g001.jpg
https://cdn.ncbi.nlm.nih.gov/pmc/blobs/b6eb/12043181/bb5325f08099/pone.0322387.g002.jpg
https://cdn.ncbi.nlm.nih.gov/pmc/blobs/b6eb/12043181/723504821326/pone.0322387.g003.jpg
https://cdn.ncbi.nlm.nih.gov/pmc/blobs/b6eb/12043181/9ce24302c428/pone.0322387.g004.jpg
https://cdn.ncbi.nlm.nih.gov/pmc/blobs/b6eb/12043181/2f2f6c005d5f/pone.0322387.g005.jpg
https://cdn.ncbi.nlm.nih.gov/pmc/blobs/b6eb/12043181/7e55c6f8c87f/pone.0322387.g006.jpg
https://cdn.ncbi.nlm.nih.gov/pmc/blobs/b6eb/12043181/5321d7f828c2/pone.0322387.g007.jpg
https://cdn.ncbi.nlm.nih.gov/pmc/blobs/b6eb/12043181/65dee36eeda8/pone.0322387.g001.jpg
https://cdn.ncbi.nlm.nih.gov/pmc/blobs/b6eb/12043181/bb5325f08099/pone.0322387.g002.jpg
https://cdn.ncbi.nlm.nih.gov/pmc/blobs/b6eb/12043181/723504821326/pone.0322387.g003.jpg
https://cdn.ncbi.nlm.nih.gov/pmc/blobs/b6eb/12043181/9ce24302c428/pone.0322387.g004.jpg
https://cdn.ncbi.nlm.nih.gov/pmc/blobs/b6eb/12043181/2f2f6c005d5f/pone.0322387.g005.jpg
https://cdn.ncbi.nlm.nih.gov/pmc/blobs/b6eb/12043181/7e55c6f8c87f/pone.0322387.g006.jpg
https://cdn.ncbi.nlm.nih.gov/pmc/blobs/b6eb/12043181/5321d7f828c2/pone.0322387.g007.jpg

相似文献

1
Identification of a disulfidptosis-related genes signature for diagnostic and immune infiltration characteristics in cervical cancer.用于宫颈癌诊断及免疫浸润特征的二硫化物介导的程序性坏死相关基因特征的鉴定
PLoS One. 2025 Apr 30;20(4):e0322387. doi: 10.1371/journal.pone.0322387. eCollection 2025.
2
Integrated bioinformatics combined with machine learning to analyze shared biomarkers and pathways in psoriasis and cervical squamous cell carcinoma.综合生物信息学结合机器学习分析银屑病和宫颈鳞状细胞癌中的共享生物标志物和通路。
Front Immunol. 2024 May 28;15:1351908. doi: 10.3389/fimmu.2024.1351908. eCollection 2024.
3
Unraveling pathogenesis, biomarkers and potential therapeutic agents for endometriosis associated with disulfidptosis based on bioinformatics analysis, machine learning and experiment validation.基于生物信息学分析、机器学习和实验验证揭示与铁死亡相关的子宫内膜异位症的发病机制、生物标志物和潜在治疗药物。
J Biol Eng. 2024 Jul 26;18(1):42. doi: 10.1186/s13036-024-00437-0.
4
Target oxidative stress-induced disulfidptosis: novel therapeutic avenues in Parkinson's disease.靶向氧化应激诱导的二硫键化细胞死亡:帕金森病的新型治疗途径
Mol Brain. 2025 Apr 4;18(1):29. doi: 10.1186/s13041-025-01200-2.
5
Disulfidptosis-related gene signatures as prognostic biomarkers and predictors of immunotherapy response in HNSCC.二硫化物诱导细胞程序性坏死相关基因特征作为头颈部鳞状细胞癌的预后生物标志物和免疫治疗反应预测指标
Front Immunol. 2025 Jan 17;15:1456649. doi: 10.3389/fimmu.2024.1456649. eCollection 2024.
6
Identification of a disulfidptosis-related genes signature for diagnostic and immune infiltration characteristics in endometriosis.鉴定内异症诊断和免疫浸润特征的二硫键细胞死亡相关基因特征。
Sci Rep. 2024 Oct 29;14(1):25939. doi: 10.1038/s41598-024-77539-8.
7
Establishment of a prognostic signature and immune infiltration characteristics for uterine corpus endometrial carcinoma based on a disulfidptosis/ferroptosis-associated signature.基于二硫键连接的铁死亡相关特征建立子宫体子宫内膜癌的预后特征及免疫浸润特征
Front Immunol. 2025 Jan 27;16:1492541. doi: 10.3389/fimmu.2025.1492541. eCollection 2025.
8
Identification of disulfidptosis-related genes and subgroups in spinal cord injury.脊髓损伤中与二硫化物诱导性细胞死亡相关基因及亚组的鉴定
Spinal Cord. 2025 May 4. doi: 10.1038/s41393-025-01081-1.
9
Bioinformatics-based analysis of the relationship between disulfidptosis and prognosis and treatment response in pancreatic cancer.基于生物信息学的分析,探讨二硫键凋亡与胰腺癌预后和治疗反应的关系。
Sci Rep. 2023 Dec 14;13(1):22218. doi: 10.1038/s41598-023-49752-4.
10
Identification of disulfidptosis in esophageal squamous cell carcinoma based on single-cell and bulk RNA-seq data to predict prognosis and treatment response.基于单细胞和批量RNA测序数据鉴定食管鳞状细胞癌中的二硫键连接性铁死亡以预测预后和治疗反应
Front Immunol. 2025 Apr 15;16:1567793. doi: 10.3389/fimmu.2025.1567793. eCollection 2025.

本文引用的文献

1
SLC7A11 is a potential therapeutic target and prognostic biomarker correlated with immune cell infiltration in cervical cancer.溶质载体家族7成员11(SLC7A11)是一种潜在的治疗靶点和预后生物标志物,与宫颈癌中的免疫细胞浸润相关。
Discov Oncol. 2025 Feb 6;16(1):125. doi: 10.1007/s12672-025-01888-7.
2
Cellular heterogeneity and key subsets of tissue-resident memory T cells in cervical cancer.宫颈癌中细胞异质性及组织驻留记忆T细胞的关键亚群
NPJ Precis Oncol. 2024 Jul 16;8(1):145. doi: 10.1038/s41698-024-00637-3.
3
Nanomedomics.纳米医学。
ACS Nano. 2024 Apr 30;18(17):10979-11024. doi: 10.1021/acsnano.3c11154. Epub 2024 Apr 18.
4
Exploring the role of disulfidptosis-related signatures in immune microenvironment, prognosis and therapeutic strategies of cervical cancer.探索二硫键介导的细胞焦亡相关特征在宫颈癌免疫微环境、预后及治疗策略中的作用。
Transl Oncol. 2024 Jun;44:101938. doi: 10.1016/j.tranon.2024.101938. Epub 2024 Mar 15.
5
Revealing genes associated with cervical cancer in distinct immune cells: A comprehensive Mendelian randomization analysis.揭示不同免疫细胞中与宫颈癌相关的基因:一项全面的孟德尔随机化分析。
Int J Cancer. 2024 Jul 1;155(1):149-158. doi: 10.1002/ijc.34911. Epub 2024 Mar 6.
6
RNA modifications in gynecological cancer: current status and future directions.妇科癌症中的RNA修饰:现状与未来方向
Front Med (Lausanne). 2024 Jan 26;11:1314075. doi: 10.3389/fmed.2024.1314075. eCollection 2024.
7
Pre-treatment inflammatory and immune system parameters predicting cervical cancer metastasis.预测宫颈癌转移的治疗前炎症和免疫系统参数。
Turk J Obstet Gynecol. 2023 Dec 8;20(4):285-292. doi: 10.4274/tjod.galenos.2023.80912.
8
Matrine induces ferroptosis in cervical cancer through activation of piezo1 channel.苦参碱通过激活Piezo1通道诱导宫颈癌铁死亡。
Phytomedicine. 2024 Jan;122:155165. doi: 10.1016/j.phymed.2023.155165. Epub 2023 Oct 29.
9
Brachytherapy for targeting the immune system in cervical cancer patients.宫颈癌患者免疫系统的近距离放射疗法。
BMC Immunol. 2023 Aug 9;24(1):23. doi: 10.1186/s12865-023-00559-y.
10
Disulfidptosis-associated LncRNAs index predicts prognosis and chemotherapy drugs sensitivity in cervical cancer.二硫键相关长非编码 RNA 指数预测宫颈癌的预后和化疗药物敏感性。
Sci Rep. 2023 Aug 1;13(1):12470. doi: 10.1038/s41598-023-39669-3.