• 文献检索
  • 文档翻译
  • 深度研究
  • 学术资讯
  • Suppr Zotero 插件Zotero 插件
  • 邀请有礼
  • 套餐&价格
  • 历史记录
应用&插件
Suppr Zotero 插件Zotero 插件浏览器插件Mac 客户端Windows 客户端微信小程序
定价
高级版会员购买积分包购买API积分包
服务
文献检索文档翻译深度研究API 文档MCP 服务
关于我们
关于 Suppr公司介绍联系我们用户协议隐私条款
关注我们

Suppr 超能文献

核心技术专利:CN118964589B侵权必究
粤ICP备2023148730 号-1Suppr @ 2026

文献检索

告别复杂PubMed语法,用中文像聊天一样搜索,搜遍4000万医学文献。AI智能推荐,让科研检索更轻松。

立即免费搜索

文件翻译

保留排版,准确专业,支持PDF/Word/PPT等文件格式,支持 12+语言互译。

免费翻译文档

深度研究

AI帮你快速写综述,25分钟生成高质量综述,智能提取关键信息,辅助科研写作。

立即免费体验

AZGP1通过阻断PI3K/AKT信号通路减轻视网膜下纤维化并抑制上皮-间质转化。

AZGP1 Attenuates Subretinal Fibrosis and Inhibits Epithelial-Mesenchymal Transition by Blocking the PI3K/AKT Signaling Pathway.

作者信息

Yang Yijie, Shen Jiawei, Li Yanting, Chen Xinzhu, Liu Gaoqin, Lu Peirong

机构信息

Department of Ophthalmology, the First Affiliated Hospital of Soochow University, Suzhou, China.

Department of Ophthalmology, Suzhou EENT Hospital, Suzhou, China.

出版信息

Invest Ophthalmol Vis Sci. 2025 Apr 1;66(4):83. doi: 10.1167/iovs.66.4.83.

DOI:10.1167/iovs.66.4.83
PMID:40305469
原文链接:https://pmc.ncbi.nlm.nih.gov/articles/PMC12045119/
Abstract

PURPOSE

Subretinal fibrosis (SRF) represents a significant contributor to irreversible vision loss in patients with neovascular age-related macular degeneration (nAMD). This study aimed to elucidate the underlying mechanism of SRF and identify potential therapeutic targets.

METHODS

The SRF model was established using a two-stage laser-induced protocol in C57BL/6J mice. RNA-seq analysis was conducted to identify differentially expressed genes (DEGs) at 10 days and 30 days post-second laser. Quantitative RT-PCR was used to validate the expression levels of selected DEGs including zinc-alpha-2-glycoprotein 1 (AZGP1). Recombinant AZGP1 (rAZGP1) was intravitreally administrated to investigate its effects on SRF. The ARPE-19 cells were used to demonstrate the role of AZGP1 in modulating epithelial-mesenchymal transition (EMT).

RESULTS

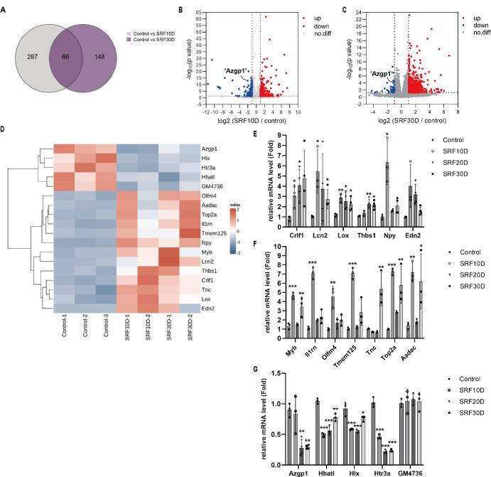
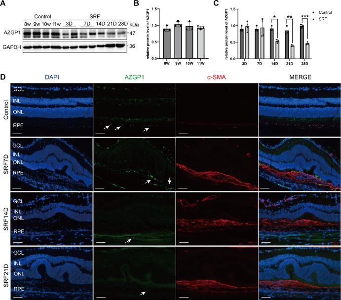
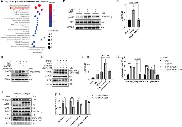
RNA-seq of RPE/choroid complex identified a total of 66 DEGs between samples collected at 10 days and 30 days post-second laser compared with controls (log2(fold change) ≥ 1, false discovery rate [FDR] < 0.05), with Azgp1 being one of the most significant downregulated genes. Intravitreal injection of rAZGP1 markedly reduced collagen I and CD31 positive areas in RPE/choroid flat-mounts. Co-localization of AZGP1 and RPE65 was observed in patients with nAMD (GSE135922) and SRF mouse models. Treatment with rAZGP1 resulted in significantly lower expressions of collagen I, α-SMA, and fibronectin in ARPE-19 cells after TGFβ1 induction. Both knockdown and overexpression studies demonstrated that AZGP1 regulated the PI3K/AKT signaling pathway within ARPE-19 cells.

CONCLUSIONS

The abnormal expression pattern of AZGP1 is critical for the development of SRF. Exogenous supplementation with AZGP1 may represent a promising strategy for ameliorating SRF by inhibiting EMT within RPE through the PI3K/AKT pathway.

摘要

目的

视网膜下纤维化(SRF)是导致新生血管性年龄相关性黄斑变性(nAMD)患者不可逆视力丧失的重要因素。本研究旨在阐明SRF的潜在机制并确定潜在的治疗靶点。

方法

采用两阶段激光诱导方案在C57BL/6J小鼠中建立SRF模型。进行RNA测序分析以鉴定第二次激光照射后10天和30天的差异表达基因(DEG)。定量逆转录PCR用于验证包括锌-α-2-糖蛋白1(AZGP1)在内的选定DEG的表达水平。玻璃体内注射重组AZGP1(rAZGP1)以研究其对SRF的影响。使用ARPE-19细胞来证明AZGP1在调节上皮-间质转化(EMT)中的作用。

结果

与对照组相比,对RPE/脉络膜复合体进行RNA测序发现,第二次激光照射后10天和30天采集的样本之间共有66个DEG(log2(倍数变化)≥1,错误发现率[FDR]<0.05),其中Azgp1是下调最显著的基因之一。玻璃体内注射rAZGP1可显著减少RPE/脉络膜平铺片中I型胶原蛋白和CD31阳性区域。在nAMD患者(GSE135922)和SRF小鼠模型中观察到AZGP1与RPE65的共定位。用rAZGP1处理后,TGFβ1诱导的ARPE-19细胞中I型胶原蛋白、α-SMA和纤连蛋白的表达显著降低。敲低和过表达研究均表明,AZGP1调节ARPE-19细胞内的PI3K/AKT信号通路。

结论

AZGP1的异常表达模式对SRF的发展至关重要。通过PI3K/AKT途径抑制RPE内的EMT,外源性补充AZGP1可能是改善SRF的一种有前景的策略。

https://cdn.ncbi.nlm.nih.gov/pmc/blobs/6fdb/12045119/a3c929805f0f/iovs-66-4-83-f006.jpg
https://cdn.ncbi.nlm.nih.gov/pmc/blobs/6fdb/12045119/133590ee2321/iovs-66-4-83-f001.jpg
https://cdn.ncbi.nlm.nih.gov/pmc/blobs/6fdb/12045119/016b1b08be3e/iovs-66-4-83-f002.jpg
https://cdn.ncbi.nlm.nih.gov/pmc/blobs/6fdb/12045119/cff69cd2386b/iovs-66-4-83-f003.jpg
https://cdn.ncbi.nlm.nih.gov/pmc/blobs/6fdb/12045119/7c688255526e/iovs-66-4-83-f004.jpg
https://cdn.ncbi.nlm.nih.gov/pmc/blobs/6fdb/12045119/a6bb86b01342/iovs-66-4-83-f005.jpg
https://cdn.ncbi.nlm.nih.gov/pmc/blobs/6fdb/12045119/a3c929805f0f/iovs-66-4-83-f006.jpg
https://cdn.ncbi.nlm.nih.gov/pmc/blobs/6fdb/12045119/133590ee2321/iovs-66-4-83-f001.jpg
https://cdn.ncbi.nlm.nih.gov/pmc/blobs/6fdb/12045119/016b1b08be3e/iovs-66-4-83-f002.jpg
https://cdn.ncbi.nlm.nih.gov/pmc/blobs/6fdb/12045119/cff69cd2386b/iovs-66-4-83-f003.jpg
https://cdn.ncbi.nlm.nih.gov/pmc/blobs/6fdb/12045119/7c688255526e/iovs-66-4-83-f004.jpg
https://cdn.ncbi.nlm.nih.gov/pmc/blobs/6fdb/12045119/a6bb86b01342/iovs-66-4-83-f005.jpg
https://cdn.ncbi.nlm.nih.gov/pmc/blobs/6fdb/12045119/a3c929805f0f/iovs-66-4-83-f006.jpg

相似文献

1
AZGP1 Attenuates Subretinal Fibrosis and Inhibits Epithelial-Mesenchymal Transition by Blocking the PI3K/AKT Signaling Pathway.AZGP1通过阻断PI3K/AKT信号通路减轻视网膜下纤维化并抑制上皮-间质转化。
Invest Ophthalmol Vis Sci. 2025 Apr 1;66(4):83. doi: 10.1167/iovs.66.4.83.
2
Wnt5a/β-catenin-mediated epithelial-mesenchymal transition: a key driver of subretinal fibrosis in neovascular age-related macular degeneration.Wnt5a/β-catenin 介导的上皮-间充质转化:新生血管性年龄相关性黄斑变性中视网膜下纤维化的关键驱动因素。
J Neuroinflammation. 2024 Mar 26;21(1):75. doi: 10.1186/s12974-024-03068-w.
3
Luteolin inhibits subretinal fibrosis and epithelial-mesenchymal transition in laser-induced mouse model via suppression of Smad2/3 and YAP signaling.木犀草素通过抑制 Smad2/3 和 YAP 信号通路抑制激光诱导的小鼠模型中的视网膜下纤维化和上皮间质转化。
Phytomedicine. 2023 Jul 25;116:154865. doi: 10.1016/j.phymed.2023.154865. Epub 2023 May 9.
4
Complement activation contributes to subretinal fibrosis through the induction of epithelial-to-mesenchymal transition (EMT) in retinal pigment epithelial cells.补体激活通过诱导视网膜色素上皮细胞上皮-间充质转化(EMT)导致视网膜下纤维化。
J Neuroinflammation. 2022 Jul 14;19(1):182. doi: 10.1186/s12974-022-02546-3.
5
Knockdown of HSPA13 Inhibits TGFβ1-Induced Epithelial-Mesenchymal Transition of RPE by Suppressing the PI3K/Akt Signaling Pathway.敲低 HSP A13 通过抑制 PI3K/Akt 信号通路抑制 TGFβ1 诱导的 RPE 上皮-间充质转化。
Invest Ophthalmol Vis Sci. 2024 Sep 3;65(11):1. doi: 10.1167/iovs.65.11.1.
6
3-Methyladenine Alleviates Experimental Subretinal Fibrosis by Inhibiting Macrophages and M2 Polarization Through the PI3K/Akt Pathway.3-甲基腺嘌呤通过抑制 PI3K/Akt 通路抑制巨噬细胞和 M2 极化缓解实验性脉络膜新生血管。
J Ocul Pharmacol Ther. 2020 Oct;36(8):618-628. doi: 10.1089/jop.2019.0112. Epub 2020 Jun 18.
7
Klotho attenuates epithelial‑mesenchymal transition of retinal pigment epithelial cells in subretinal fibrosis by suppressing the ERK1/2 and Wnt/β‑catenin signaling pathways.α-klotho通过抑制ERK1/2和Wnt/β-连环蛋白信号通路减轻视网膜下纤维化中视网膜色素上皮细胞的上皮-间质转化。
Int J Mol Med. 2025 Mar;55(3). doi: 10.3892/ijmm.2025.5486. Epub 2025 Jan 10.
8
Absent in melanoma 2: a potent suppressor of retinal pigment epithelial-mesenchymal transition and experimental proliferative vitreoretinopathy.黑色素瘤缺失因子2:视网膜色素上皮-间充质转化及实验性增殖性玻璃体视网膜病变的强效抑制剂
Cell Death Dis. 2025 Jan 27;16(1):49. doi: 10.1038/s41419-025-07367-9.
9
RO4929097, a Selective γ-Secretase Inhibitor, Inhibits Subretinal Fibrosis Via Suppressing Notch and ERK1/2 Signaling in Laser-Induced Mouse Model.RO4929097,一种选择性 γ-分泌酶抑制剂,通过抑制 Notch 和 ERK1/2 信号通路抑制激光诱导的小鼠模型中的视网膜下纤维化。
Invest Ophthalmol Vis Sci. 2022 Sep 1;63(10):14. doi: 10.1167/iovs.63.10.14.
10
ESL attenuates BLM-induced IPF in mice: Dual mediation of the TLR4/NF-κB and TGF-β1/PI3K/Akt/FOXO3a pathways.依司氯胺酮减轻博来霉素诱导的小鼠特发性肺纤维化:TLR4/NF-κB和TGF-β1/PI3K/Akt/FOXO3a通路的双重介导作用
Phytomedicine. 2024 Sep;132:155545. doi: 10.1016/j.phymed.2024.155545. Epub 2024 Apr 2.

本文引用的文献

1
A Comprehensive Review of Clinically Applied Adeno-Associated Virus-Based Gene Therapies for Ocular Disease.基于腺相关病毒的眼部疾病临床应用基因治疗综述
Hum Gene Ther. 2025 Feb 24. doi: 10.1089/hum.2024.252.
2
Multiple gene therapy as a tool for regulating the expression of molecules involved in neovascular age-related macular degeneration.多重基因疗法作为一种调节与新生血管性年龄相关性黄斑变性相关分子表达的工具。
Prog Retin Eye Res. 2025 Jan;104:101323. doi: 10.1016/j.preteyeres.2024.101323. Epub 2024 Dec 11.
3
Approved treatments for neovascular age-related macular degeneration: current safety and future directions.
治疗新生血管性年龄相关性黄斑变性的已批准疗法:当前安全性及未来方向。
Expert Opin Drug Saf. 2024 Sep;23(9):1109-1114. doi: 10.1080/14740338.2024.2387318. Epub 2024 Aug 5.
4
Cell-Penetrating Chaperone Nuc1 for Small- and Large-Molecule Delivery Into Retinal Cells and Tissues.穿透细胞伴侣 Nuc1 用于将小分子和大分子递送到视网膜细胞和组织中。
Invest Ophthalmol Vis Sci. 2024 Jul 1;65(8):31. doi: 10.1167/iovs.65.8.31.
5
Subretinal fibrosis secondary to neovascular age-related macular degeneration: mechanisms and potential therapeutic targets.新生血管性年龄相关性黄斑变性继发的视网膜下纤维化:机制与潜在治疗靶点
Neural Regen Res. 2025 Feb 1;20(2):378-393. doi: 10.4103/NRR.NRR-D-23-01642. Epub 2024 Mar 1.
6
Blocking the MIR155HG/miR-155 axis reduces CTGF-induced inflammatory cytokine production and α-SMA expression via upregulating AZGP1 in hypertrophic scar fibroblasts.阻断 MIR155HG/miR-155 轴通过上调增殖细胞核抗原在肥厚性瘢痕成纤维细胞中减少 CTGF 诱导的炎症细胞因子产生和 α-SMA 表达。
Cell Signal. 2024 Aug;120:111202. doi: 10.1016/j.cellsig.2024.111202. Epub 2024 May 9.
7
Exploring Current Molecular Targets in the Treatment of Neovascular Age-Related Macular Degeneration toward the Perspective of Long-Term Agents.从长效药物的角度探索治疗新生血管性年龄相关性黄斑变性的当前分子靶点。
Int J Mol Sci. 2024 Apr 17;25(8):4433. doi: 10.3390/ijms25084433.
8
AZGP1 deficiency promotes angiogenesis in prostate cancer.锌α2糖蛋白1(AZGP1)缺乏促进前列腺癌血管生成。
J Transl Med. 2024 Apr 24;22(1):383. doi: 10.1186/s12967-024-05183-x.
9
AZGP1 in POMC neurons modulates energy homeostasis and metabolism through leptin-mediated STAT3 phosphorylation.AGP1 在 POMC 神经元中通过瘦素介导的 STAT3 磷酸化调节能量平衡和代谢。
Nat Commun. 2024 Apr 20;15(1):3377. doi: 10.1038/s41467-024-47684-9.
10
Gene therapy for neovascular age-related macular degeneration by subretinal delivery of RGX-314: a phase 1/2a dose-escalation study.经视网膜下腔递送达 RGX-314 治疗新生血管性年龄相关性黄斑变性的基因治疗:1/2a 期剂量递增研究。
Lancet. 2024 Apr 20;403(10436):1563-1573. doi: 10.1016/S0140-6736(24)00310-6. Epub 2024 Mar 27.