Suppr超能文献

CMTM3通过稳定CLTC和调节VE-钙黏蛋白促进结肠炎相关癌变。

CMTM3 Promotes Colitis-associated Carcinogenesis via CLTC Stabilization and Modulation of VE-cadherin.

作者信息

Li Rongbin, Liu Yuan, Liu Qiyao, Guo Zixia, Wang Bingsu, Huang Sihua, Wang Zelin, Liu Fujun, Zhou Yifan, Wang Pingzhang, Li Ting, Fu Weiwei, Han Wenling

机构信息

Department of Immunology, School of Basic Medical Sciences and NHC Key Laboratory of Medical Immunology, Peking University, Beijing, China; Peking University Center for Human Disease Genomics, Beijing, China.

Department of Immunology, School of Basic Medical Sciences and NHC Key Laboratory of Medical Immunology, Peking University, Beijing, China; Peking University Center for Human Disease Genomics, Beijing, China; Dongzhimen Hospital Affiliated to Beijing University of Chinese Medicine (BUCM), Institute of Liver Diseases, BUCM, Dongcheng District, Beijing, China.

出版信息

Cell Mol Gastroenterol Hepatol. 2025 Apr 28;19(8):101528. doi: 10.1016/j.jcmgh.2025.101528.

Abstract

BACKGROUND & AIMS: Inflammatory bowel disease leads to increased risk of developing colitis-associated colon cancer (CAC). CMTM3 has a higher methylation level in colon cancer, and accumulating evidence suggests that chemokine-like factor-like MARVEL transmembrane domain-containing member 3 (CMTM3) participates in inflammation and cancer development.

METHODS

We explored the signs of azoxymethane (AOM)/dextran sulfate sodium (DSS)-induced CAC in wild-type (WT) and Cmtm3 deficiency (Cmtm3) mice. Experimental colitis was induced in Cmtm3 mice as well as mice with endothelial cell-specific deletion of Cmtm3. Disease phenotypes were investigated by body weight, disease activity index (DAI), colon length, histology, immune cell infiltration, and intestinal permeability. The mechanism was analyzed using bone marrow reconstitution, immunofluorescent staining, Western blot, immunoprecipitation, and pull-down experiments.

RESULTS

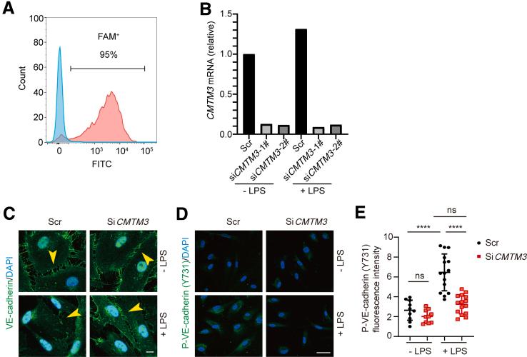
We found CMTM3 promoted CAC by aggravating colitis. Further, we revealed endothelial cell-specific deletion of Cmtm3 inhibited the colitis development. In vitro and in vivo mechanistic studies revealed that CMTM3 drove colitis by increasing clathrin-dependent downregulation of vascular endothelial-cadherin, thus causing vascular permeability. We further identified that CMTM3 interacted with clathrin heavy chain and inhibited clathrin heavy chain ubiquitination and proteasome-dependent degradation. Interestingly, Cmtm3 knockout and imatinib mesylate both targeted vascular permeability and had comparable efficacy.

CONCLUSIONS

Our study indicates that CMTM3 promotes CAC by aggravating colitis through causing vascular permeability, providing insights into targets for development of future therapies.

摘要

背景与目的

炎症性肠病会增加患结肠炎相关结肠癌(CAC)的风险。CMTM3在结肠癌中具有较高的甲基化水平,越来越多的证据表明,趋化因子样因子样含MARVEL跨膜结构域成员3(CMTM3)参与炎症和癌症发展。

方法

我们探究了野生型(WT)和Cmtm3基因缺陷(Cmtm3)小鼠中由氧化偶氮甲烷(AOM)/葡聚糖硫酸钠(DSS)诱导的CAC迹象。在Cmtm3小鼠以及内皮细胞特异性缺失Cmtm3的小鼠中诱导实验性结肠炎。通过体重、疾病活动指数(DAI)、结肠长度、组织学、免疫细胞浸润和肠道通透性来研究疾病表型。使用骨髓重建、免疫荧光染色、蛋白质印迹、免疫沉淀和下拉实验分析机制。

结果

我们发现CMTM3通过加重结肠炎促进CAC。此外,我们发现内皮细胞特异性缺失Cmtm3可抑制结肠炎发展。体外和体内机制研究表明,CMTM3通过增加网格蛋白依赖性的血管内皮钙黏蛋白下调来驱动结肠炎,从而导致血管通透性增加。我们进一步确定CMTM3与网格蛋白重链相互作用,并抑制网格蛋白重链的泛素化和蛋白酶体依赖性降解。有趣的是,Cmtm3基因敲除和甲磺酸伊马替尼均针对血管通透性,且疗效相当。

结论

我们的研究表明,CMTM3通过增加血管通透性加重结肠炎来促进CAC,为未来治疗靶点的开发提供了思路。

https://cdn.ncbi.nlm.nih.gov/pmc/blobs/2d1d/12214267/6b9f5c485c2d/ga1.jpg

文献检索

告别复杂PubMed语法,用中文像聊天一样搜索,搜遍4000万医学文献。AI智能推荐,让科研检索更轻松。

立即免费搜索

文件翻译

保留排版,准确专业,支持PDF/Word/PPT等文件格式,支持 12+语言互译。

免费翻译文档

深度研究

AI帮你快速写综述,25分钟生成高质量综述,智能提取关键信息,辅助科研写作。

立即免费体验