• 文献检索
  • 文档翻译
  • 深度研究
  • 学术资讯
  • Suppr Zotero 插件Zotero 插件
  • 邀请有礼
  • 套餐&价格
  • 历史记录
应用&插件
Suppr Zotero 插件Zotero 插件浏览器插件Mac 客户端Windows 客户端微信小程序
定价
高级版会员购买积分包购买API积分包
服务
文献检索文档翻译深度研究API 文档MCP 服务
关于我们
关于 Suppr公司介绍联系我们用户协议隐私条款
关注我们

Suppr 超能文献

核心技术专利:CN118964589B侵权必究
粤ICP备2023148730 号-1Suppr @ 2026

文献检索

告别复杂PubMed语法,用中文像聊天一样搜索,搜遍4000万医学文献。AI智能推荐,让科研检索更轻松。

立即免费搜索

文件翻译

保留排版,准确专业,支持PDF/Word/PPT等文件格式,支持 12+语言互译。

免费翻译文档

深度研究

AI帮你快速写综述,25分钟生成高质量综述,智能提取关键信息,辅助科研写作。

立即免费体验

使用AOM/DSS在野生型小鼠中模拟ETBF介导的结直肠癌发生过程。

Modeling ETBF-Mediated Colorectal Tumorigenesis Using AOM/DSS in Wild-Type Mice.

作者信息

Hwang Soonjae, Lee Yeram, Rhee Ki-Jong

机构信息

Department of Biochemistry, Lee Gil Ya Cancer and Diabetes Institute, College of Medicine, Gachon University, 155 Gaetbeol-ro, Yeonsu-gu, Incheon 21999, Republic of Korea.

Department of Health Sciences and Technology, GAIHST (Gachon Advanced Institute for Health Sciences & Technology), Gachon University, Incheon 21999, Republic of Korea.

出版信息

Int J Mol Sci. 2025 Jun 27;26(13):6218. doi: 10.3390/ijms26136218.

DOI:10.3390/ijms26136218
PMID:40650003
原文链接:https://pmc.ncbi.nlm.nih.gov/articles/PMC12249562/
Abstract

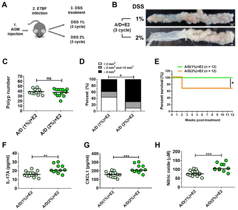
Enterotoxigenic (ETBF) promotes colitis-associated cancer through the toxin (BFT), which induces colonic inflammation that can be exacerbated by external stimuli. We found that BALB/c mice infected with ETBF and treated with azoxymethane and dextran sodium sulfate (DSS) developed numerous distal colon polyps more rapidly than B6 mice, suggesting strain differences in ETBF-induced tumorigenicity. Using a gene-deficient ETBF strain, we confirmed BFT's crucial role in ETBF-promoted tumorigenesis and inflammation. While both 1% and 2% DSS induced comparable polyp formation, 1% DSS minimized mortality, proving sufficient for maximizing polyp development. Mechanistically, BFT-mediated tumorigenesis involves NF-κB/CXCL1 signaling in colonic epithelial cells exposed to BFT and DSS, a pathway known to be critical for inflammation and cancer progression. This model provides a valuable platform for dissecting ETBF's colitis-associated cancer-promoting mechanisms, particularly those involving BFT, and for evaluating BFT-targeted therapeutic interventions.

摘要

产肠毒素脆弱拟杆菌(ETBF)通过毒素(BFT)促进结肠炎相关癌症,该毒素会引发结肠炎症,外部刺激可使其加剧。我们发现,感染ETBF并接受氧化偶氮甲烷和葡聚糖硫酸钠(DSS)处理的BALB/c小鼠比B6小鼠更快地长出大量远端结肠息肉,这表明ETBF诱导的致瘤性存在品系差异。使用基因缺陷型ETBF菌株,我们证实了BFT在ETBF促进的肿瘤发生和炎症中起关键作用。虽然1%和2%的DSS诱导的息肉形成相当,但1%的DSS将死亡率降至最低,证明足以使息肉发育最大化。从机制上讲,BFT介导的肿瘤发生涉及暴露于BFT和DSS的结肠上皮细胞中的NF-κB/CXCL1信号传导,该途径已知对炎症和癌症进展至关重要。该模型为剖析ETBF的结肠炎相关癌症促进机制,特别是涉及BFT的机制,以及评估针对BFT的治疗干预措施提供了一个有价值的平台。

https://cdn.ncbi.nlm.nih.gov/pmc/blobs/89a1/12249562/ac6d4656a52e/ijms-26-06218-g007.jpg
https://cdn.ncbi.nlm.nih.gov/pmc/blobs/89a1/12249562/5991e9a3628a/ijms-26-06218-g001.jpg
https://cdn.ncbi.nlm.nih.gov/pmc/blobs/89a1/12249562/8b8e3f7178e4/ijms-26-06218-g002.jpg
https://cdn.ncbi.nlm.nih.gov/pmc/blobs/89a1/12249562/0391bfabef9c/ijms-26-06218-g003.jpg
https://cdn.ncbi.nlm.nih.gov/pmc/blobs/89a1/12249562/c171b1463f16/ijms-26-06218-g004.jpg
https://cdn.ncbi.nlm.nih.gov/pmc/blobs/89a1/12249562/59d8dec0e486/ijms-26-06218-g005.jpg
https://cdn.ncbi.nlm.nih.gov/pmc/blobs/89a1/12249562/f5abcd558952/ijms-26-06218-g006.jpg
https://cdn.ncbi.nlm.nih.gov/pmc/blobs/89a1/12249562/ac6d4656a52e/ijms-26-06218-g007.jpg
https://cdn.ncbi.nlm.nih.gov/pmc/blobs/89a1/12249562/5991e9a3628a/ijms-26-06218-g001.jpg
https://cdn.ncbi.nlm.nih.gov/pmc/blobs/89a1/12249562/8b8e3f7178e4/ijms-26-06218-g002.jpg
https://cdn.ncbi.nlm.nih.gov/pmc/blobs/89a1/12249562/0391bfabef9c/ijms-26-06218-g003.jpg
https://cdn.ncbi.nlm.nih.gov/pmc/blobs/89a1/12249562/c171b1463f16/ijms-26-06218-g004.jpg
https://cdn.ncbi.nlm.nih.gov/pmc/blobs/89a1/12249562/59d8dec0e486/ijms-26-06218-g005.jpg
https://cdn.ncbi.nlm.nih.gov/pmc/blobs/89a1/12249562/f5abcd558952/ijms-26-06218-g006.jpg
https://cdn.ncbi.nlm.nih.gov/pmc/blobs/89a1/12249562/ac6d4656a52e/ijms-26-06218-g007.jpg

相似文献

1
Modeling ETBF-Mediated Colorectal Tumorigenesis Using AOM/DSS in Wild-Type Mice.使用AOM/DSS在野生型小鼠中模拟ETBF介导的结直肠癌发生过程。
Int J Mol Sci. 2025 Jun 27;26(13):6218. doi: 10.3390/ijms26136218.
2
Enterotoxigenic infection exacerbates tumorigenesis in AOM/DSS mouse model.肠毒素感染会加重 AOM/DSS 小鼠模型中的肿瘤发生。
Int J Med Sci. 2020 Jan 1;17(2):145-152. doi: 10.7150/ijms.38371. eCollection 2020.
3
Caffeic Acid Phenethyl Ester Administration Reduces Enterotoxigenic -Induced Colitis and Tumorigenesis.没食子酸苯乙酯给药可减轻肠毒素诱导的结肠炎和肿瘤发生。
Toxins (Basel). 2024 Sep 18;16(9):403. doi: 10.3390/toxins16090403.
4
Dietary Salt Administration Decreases Enterotoxigenic (ETBF)-Promoted Tumorigenesis via Inhibition of Colonic Inflammation.膳食盐摄入可通过抑制结肠炎症减少肠产毒性(ETBF)促进的肿瘤发生。
Int J Mol Sci. 2020 Oct 28;21(21):8034. doi: 10.3390/ijms21218034.
5
Protective Effects of Zerumbone on Colonic Tumorigenesis in Enterotoxigenic (ETBF)-Colonized AOM/DSS BALB/c Mice.莪术醇对产肠毒素(ETBF)定植 AOM/DSS BALB/c 小鼠结肠肿瘤发生的保护作用。
Int J Mol Sci. 2020 Jan 29;21(3):857. doi: 10.3390/ijms21030857.
6
Biological Mechanisms of Enterotoxigenic Toxin: Linking Inflammation, Colorectal Cancer, and Clinical Implications.产肠毒素的生物学机制:炎症、结直肠癌及临床意义的关联
Toxins (Basel). 2025 Jun 16;17(6):305. doi: 10.3390/toxins17060305.
7
Induction of persistent colitis by a human commensal, enterotoxigenic Bacteroides fragilis, in wild-type C57BL/6 mice.人共生菌产肠毒素脆弱拟杆菌在野生型C57BL/6小鼠中诱导持续性结肠炎。
Infect Immun. 2009 Apr;77(4):1708-18. doi: 10.1128/IAI.00814-08. Epub 2009 Feb 2.
8
Zerumbone Suppresses Enterotoxigenic Infection-Induced Colonic Inflammation through Inhibition of NF-κΒ.姜烯酮通过抑制 NF-κΒ 抑制肠毒素感染诱导的结肠炎症。
Int J Mol Sci. 2019 Sep 14;20(18):4560. doi: 10.3390/ijms20184560.
9
Entero-toxigenic contributes to intestinal barrier injury and colorectal cancer progression by mediating the BFT/STAT3/ZEB2 pathway.肠毒素型大肠杆菌通过介导 BFT/STAT3/ZEB2 通路促进肠道屏障损伤和结直肠癌进展。
Cell Cycle. 2024 Jan;23(1):70-82. doi: 10.1080/15384101.2024.2309005. Epub 2024 Jan 25.
10
Enterotoxigenic : A Possible Etiological Candidate for Bacterially-Induced Colorectal Precancerous and Cancerous Lesions.肠毒素型:细菌诱导的结直肠前病变和癌变的可能病因候选者。
Front Cell Infect Microbiol. 2020 Jan 17;9:449. doi: 10.3389/fcimb.2019.00449. eCollection 2019.

本文引用的文献

1
Expression and Characterization of L-Arabinose Isomerase and Its Enzymatic Recycling of the Expired Milk.L-阿拉伯糖异构酶的表达与表征及其对过期牛奶的酶促循环利用
Foods. 2025 May 25;14(11):1873. doi: 10.3390/foods14111873.
2
Simulative Fabrication of Milk Fortified with Sialyloligosaccharides and Its Prospective Applications.唾液酸寡糖强化牛奶的模拟制备及其潜在应用
J Agric Food Chem. 2025 Jun 25;73(25):15835-15846. doi: 10.1021/acs.jafc.5c02884. Epub 2025 Jun 11.
3
Characterization of an epilactose-producing cellobiose 2-epimerase from Clostridium sp. TW13 and reutilization of waste milk.
来自梭菌属TW13的产表乳糖纤维二糖2-表异构酶的特性及废乳的再利用
Food Chem. 2025 Jul 15;480:143948. doi: 10.1016/j.foodchem.2025.143948. Epub 2025 Mar 19.
4
Caffeic Acid Phenethyl Ester Administration Reduces Enterotoxigenic -Induced Colitis and Tumorigenesis.没食子酸苯乙酯给药可减轻肠毒素诱导的结肠炎和肿瘤发生。
Toxins (Basel). 2024 Sep 18;16(9):403. doi: 10.3390/toxins16090403.
5
Unveiling Colitis: A Journey through the Dextran Sodium Sulfate-induced Model.揭开结肠炎之谜:通过葡聚糖硫酸钠诱导模型的探索之旅。
Inflamm Bowel Dis. 2024 May 2;30(5):844-853. doi: 10.1093/ibd/izad312.
6
Histological differentiation between sporadic and colitis-associated intestinal cancer in a nationwide study: A propensity-score-matched analysis.一项全国性研究中散发性与结肠炎相关肠道癌的组织学差异:倾向评分匹配分析
J Gastroenterol Hepatol. 2024 May;39(5):893-901. doi: 10.1111/jgh.16496. Epub 2024 Jan 25.
7
Enrichment of Bacteroides fragilis and enterotoxigenic Bacteroides fragilis in CpG island methylator phenotype-high colorectal carcinoma.CpG 岛甲基化表型高的结直肠癌中脆弱拟杆菌和产肠毒素脆弱拟杆菌的富集。
Clin Microbiol Infect. 2024 May;30(5):630-636. doi: 10.1016/j.cmi.2024.01.013. Epub 2024 Jan 22.
8
Statin use and risk of colorectal cancer in patients with inflammatory bowel disease.炎症性肠病患者使用他汀类药物与结直肠癌风险
EClinicalMedicine. 2023 Aug 24;63:102182. doi: 10.1016/j.eclinm.2023.102182. eCollection 2023 Sep.
9
Protocol for colitis-associated colorectal cancer murine model induced by AOM and DSS.AOM 和 DSS 诱导的结肠炎相关性结直肠癌小鼠模型的方案。
STAR Protoc. 2023 Mar 17;4(1):102105. doi: 10.1016/j.xpro.2023.102105. Epub 2023 Feb 7.
10
Cancer statistics, 2023.癌症统计数据,2023 年。
CA Cancer J Clin. 2023 Jan;73(1):17-48. doi: 10.3322/caac.21763.