• 文献检索
  • 文档翻译
  • 深度研究
  • 学术资讯
  • Suppr Zotero 插件Zotero 插件
  • 邀请有礼
  • 套餐&价格
  • 历史记录
应用&插件
Suppr Zotero 插件Zotero 插件浏览器插件Mac 客户端Windows 客户端微信小程序
定价
高级版会员购买积分包购买API积分包
服务
文献检索文档翻译深度研究API 文档MCP 服务
关于我们
关于 Suppr公司介绍联系我们用户协议隐私条款
关注我们

Suppr 超能文献

核心技术专利:CN118964589B侵权必究
粤ICP备2023148730 号-1Suppr @ 2026

文献检索

告别复杂PubMed语法,用中文像聊天一样搜索,搜遍4000万医学文献。AI智能推荐,让科研检索更轻松。

立即免费搜索

文件翻译

保留排版,准确专业,支持PDF/Word/PPT等文件格式,支持 12+语言互译。

免费翻译文档

深度研究

AI帮你快速写综述,25分钟生成高质量综述,智能提取关键信息,辅助科研写作。

立即免费体验

TMSB10通过免疫微环境调节驱动前列腺癌的侵袭性。

TMSB10 drives prostate cancer aggressiveness via immune microenvironment regulation.

作者信息

Xia Haoran, Ning Jiaxin, Guo Xiaoxiao, Song Hongchen, Li Xuanhao, Wang Xuan

机构信息

Department of Urology, Beijing Friendship hospital, Capital Medical University, Beijing, P. R. China.

Institute of Urology, Beijing Municipal Health Commission, Beijing, P. R. China.

出版信息

Mol Med. 2025 Apr 30;31(1):160. doi: 10.1186/s10020-025-01211-8.

DOI:10.1186/s10020-025-01211-8
PMID:40307738
原文链接:https://pmc.ncbi.nlm.nih.gov/articles/PMC12042486/
Abstract

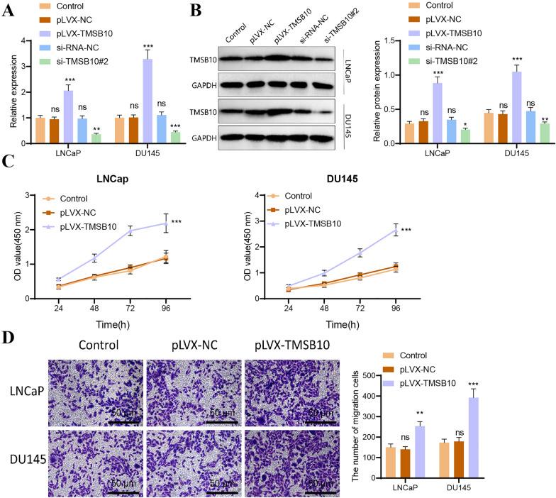
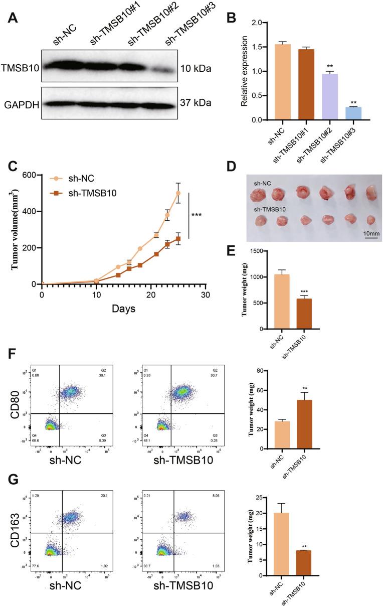
Thymosin β10 (TMSB10) has emerged as a key player in the progression of prostate cancer, significantly influencing the tumor immune microenvironment. Pan-cancer analysis from The Cancer Genome Atlas (TCGA) revealed that TMSB10 is upregulated across multiple cancer types, particularly in prostate cancer, where high TMSB10 expression correlates with poorer patient outcomes. Functional assays using prostate cancer cell lines LNCaP and DU145 showed that TMSB10 silencing suppresses cell proliferation, migration, and invasion, while overexpression enhances these oncogenic processes. Furthermore, co-culture experiments demonstrated that TMSB10 overexpression skews macrophage polarization, decreasing the population of M1-type macrophages while increasing M2-type macrophages. This shift reduces immune cell cytotoxicity and alters cytokine secretion, highlighting TMSB10's role in immune evasion. These findings establish TMSB10 as a pivotal factor in prostate cancer biology, promoting tumor aggressiveness and modulating the immune response within the tumor microenvironment. TMSB10 presents a promising therapeutic target for prostate cancer, offering new avenues for treatments aimed at altering the tumor immune landscape. This research also provides a foundation for further exploration of TMSB10's role in other cancers.

摘要

胸腺素β10(TMSB10)已成为前列腺癌进展中的关键因素,对肿瘤免疫微环境有显著影响。癌症基因组图谱(TCGA)的泛癌分析显示,TMSB10在多种癌症类型中均上调,尤其是在前列腺癌中,TMSB10高表达与患者较差的预后相关。使用前列腺癌细胞系LNCaP和DU145进行的功能试验表明,TMSB10沉默可抑制细胞增殖、迁移和侵袭,而过表达则增强这些致癌过程。此外,共培养实验表明,TMSB10过表达会使巨噬细胞极化发生偏移,减少M1型巨噬细胞的数量,同时增加M2型巨噬细胞的数量。这种转变降低了免疫细胞的细胞毒性并改变了细胞因子分泌,突出了TMSB10在免疫逃逸中的作用。这些发现确立了TMSB10作为前列腺癌生物学中的关键因素,促进肿瘤侵袭性并调节肿瘤微环境中的免疫反应。TMSB10是前列腺癌一个有前景的治疗靶点,为旨在改变肿瘤免疫格局的治疗提供了新途径。这项研究还为进一步探索TMSB10在其他癌症中的作用奠定了基础。

https://cdn.ncbi.nlm.nih.gov/pmc/blobs/38a6/12042486/0fe5eacdedf6/10020_2025_1211_Fig10_HTML.jpg
https://cdn.ncbi.nlm.nih.gov/pmc/blobs/38a6/12042486/746dc8093303/10020_2025_1211_Fig1_HTML.jpg
https://cdn.ncbi.nlm.nih.gov/pmc/blobs/38a6/12042486/8fc4e455893e/10020_2025_1211_Fig2_HTML.jpg
https://cdn.ncbi.nlm.nih.gov/pmc/blobs/38a6/12042486/5259b5055c5d/10020_2025_1211_Fig3_HTML.jpg
https://cdn.ncbi.nlm.nih.gov/pmc/blobs/38a6/12042486/f7ea1ddd6fe7/10020_2025_1211_Fig4_HTML.jpg
https://cdn.ncbi.nlm.nih.gov/pmc/blobs/38a6/12042486/5aba5575e6d4/10020_2025_1211_Fig5_HTML.jpg
https://cdn.ncbi.nlm.nih.gov/pmc/blobs/38a6/12042486/a9704c655625/10020_2025_1211_Fig6_HTML.jpg
https://cdn.ncbi.nlm.nih.gov/pmc/blobs/38a6/12042486/751086c72422/10020_2025_1211_Fig7_HTML.jpg
https://cdn.ncbi.nlm.nih.gov/pmc/blobs/38a6/12042486/8b06c996f6f9/10020_2025_1211_Fig8_HTML.jpg
https://cdn.ncbi.nlm.nih.gov/pmc/blobs/38a6/12042486/148f5dd2593f/10020_2025_1211_Fig9_HTML.jpg
https://cdn.ncbi.nlm.nih.gov/pmc/blobs/38a6/12042486/0fe5eacdedf6/10020_2025_1211_Fig10_HTML.jpg
https://cdn.ncbi.nlm.nih.gov/pmc/blobs/38a6/12042486/746dc8093303/10020_2025_1211_Fig1_HTML.jpg
https://cdn.ncbi.nlm.nih.gov/pmc/blobs/38a6/12042486/8fc4e455893e/10020_2025_1211_Fig2_HTML.jpg
https://cdn.ncbi.nlm.nih.gov/pmc/blobs/38a6/12042486/5259b5055c5d/10020_2025_1211_Fig3_HTML.jpg
https://cdn.ncbi.nlm.nih.gov/pmc/blobs/38a6/12042486/f7ea1ddd6fe7/10020_2025_1211_Fig4_HTML.jpg
https://cdn.ncbi.nlm.nih.gov/pmc/blobs/38a6/12042486/5aba5575e6d4/10020_2025_1211_Fig5_HTML.jpg
https://cdn.ncbi.nlm.nih.gov/pmc/blobs/38a6/12042486/a9704c655625/10020_2025_1211_Fig6_HTML.jpg
https://cdn.ncbi.nlm.nih.gov/pmc/blobs/38a6/12042486/751086c72422/10020_2025_1211_Fig7_HTML.jpg
https://cdn.ncbi.nlm.nih.gov/pmc/blobs/38a6/12042486/8b06c996f6f9/10020_2025_1211_Fig8_HTML.jpg
https://cdn.ncbi.nlm.nih.gov/pmc/blobs/38a6/12042486/148f5dd2593f/10020_2025_1211_Fig9_HTML.jpg
https://cdn.ncbi.nlm.nih.gov/pmc/blobs/38a6/12042486/0fe5eacdedf6/10020_2025_1211_Fig10_HTML.jpg

相似文献

1
TMSB10 drives prostate cancer aggressiveness via immune microenvironment regulation.TMSB10通过免疫微环境调节驱动前列腺癌的侵袭性。
Mol Med. 2025 Apr 30;31(1):160. doi: 10.1186/s10020-025-01211-8.
2
Thymosin β10 promotes tumor-associated macrophages M2 conversion and proliferation via the PI3K/Akt pathway in lung adenocarcinoma.胸腺素 β10 通过 PI3K/Akt 通路促进肺腺癌中肿瘤相关巨噬细胞 M2 转化和增殖。
Respir Res. 2020 Dec 22;21(1):328. doi: 10.1186/s12931-020-01587-7.
3
TMSB10 acts as a biomarker and promotes progression of clear cell renal cell carcinoma.TMSB10 作为一种生物标志物,促进了肾透明细胞癌的进展。
Int J Oncol. 2020 May;56(5):1101-1114. doi: 10.3892/ijo.2020.4991. Epub 2020 Feb 19.
4
Pan-cancer analysis identifies the correlations of Thymosin Beta 10 with predicting prognosis and immunotherapy response.泛癌症分析确定了胸腺素β 10 与预测预后和免疫治疗反应的相关性。
Front Immunol. 2023 May 18;14:1170539. doi: 10.3389/fimmu.2023.1170539. eCollection 2023.
5
Pancancer landscape analysis of the thymosin family identified TMSB10 as a potential prognostic biomarker and immunotherapy target in glioma.胸腺素家族的泛癌图谱分析确定TMSB10为胶质瘤潜在的预后生物标志物和免疫治疗靶点。
Cancer Cell Int. 2022 Sep 26;22(1):294. doi: 10.1186/s12935-022-02698-5.
6
Thymosin beta 10 is a key regulator of tumorigenesis and metastasis and a novel serum marker in breast cancer.胸腺素β10是肿瘤发生和转移的关键调节因子,也是乳腺癌中的一种新型血清标志物。
Breast Cancer Res. 2017 Feb 8;19(1):15. doi: 10.1186/s13058-016-0785-2.
7
The Clinical Relevance and Functional Implications of Thymosin Beta-10 in Glioma.胸苷素-β10 在神经胶质瘤中的临床意义及功能影响。
Genet Res (Camb). 2023 Nov 9;2023:5517445. doi: 10.1155/2023/5517445. eCollection 2023.
8
Thymosin β 10 is overexpressed and associated with unfavorable prognosis in hepatocellular carcinoma.胸腺素 β10 在肝细胞癌中过表达,并与不良预后相关。
Biosci Rep. 2019 Mar 15;39(3). doi: 10.1042/BSR20182355. Print 2019 Mar 29.
9
DNMT1 maintains the methylation of miR-152-3p to regulate TMSB10 expression, thereby affecting the biological characteristics of colorectal cancer cells.DNMT1 维持 miR-152-3p 的甲基化以调节 TMSB10 表达,从而影响结直肠癌细胞的生物学特性。
IUBMB Life. 2020 Nov;72(11):2432-2443. doi: 10.1002/iub.2366. Epub 2020 Sep 12.
10
TMSB10 Promotes Progression of Clear Cell Renal Cell Carcinoma via JUN Transcription Regulation.TMSB10通过JUN转录调控促进透明细胞肾细胞癌进展。
Ann Clin Lab Sci. 2022 Mar;52(2):230-239.

本文引用的文献

1
Castration-Resistant Prostate Cancer: From Uncovered Resistance Mechanisms to Current Treatments.去势抵抗性前列腺癌:从未被揭示的抵抗机制到当前的治疗方法
Cancers (Basel). 2023 Oct 19;15(20):5047. doi: 10.3390/cancers15205047.
2
Prostate Cancer, Version 4.2023, NCCN Clinical Practice Guidelines in Oncology.《前列腺癌(第四版)》,2023 年,NCCN 肿瘤学临床实践指南。
J Natl Compr Canc Netw. 2023 Oct;21(10):1067-1096. doi: 10.6004/jnccn.2023.0050.
3
CAR T therapy beyond cancer: the evolution of a living drug.CAR T 疗法超越癌症:活药物的演变。
Nature. 2023 Jul;619(7971):707-715. doi: 10.1038/s41586-023-06243-w. Epub 2023 Jul 26.
4
Pan-cancer analysis identifies the correlations of Thymosin Beta 10 with predicting prognosis and immunotherapy response.泛癌症分析确定了胸腺素β 10 与预测预后和免疫治疗反应的相关性。
Front Immunol. 2023 May 18;14:1170539. doi: 10.3389/fimmu.2023.1170539. eCollection 2023.
5
2022 Update on Prostate Cancer Epidemiology and Risk Factors-A Systematic Review.2022 年前列腺癌流行病学和风险因素的更新:系统评价。
Eur Urol. 2023 Aug;84(2):191-206. doi: 10.1016/j.eururo.2023.04.021. Epub 2023 May 16.
6
Reprint of: morphologic spectrum of treatment-related changes in prostate tissue and prostate cancer: an updated review.重印:前列腺组织和前列腺癌治疗相关变化的形态学谱:最新综述
Hum Pathol. 2023 Mar;133:92-101. doi: 10.1016/j.humpath.2023.02.007. Epub 2023 Mar 8.
7
Thymosin Beta 4 Inhibits LPS and ATP-Induced Hepatic Stellate Cells via the Regulation of Multiple Signaling Pathways.胸腺素β4 通过调节多条信号通路抑制 LPS 和 ATP 诱导的肝星状细胞。
Int J Mol Sci. 2023 Feb 8;24(4):3439. doi: 10.3390/ijms24043439.
8
Integration of scRNA-Seq and Bulk RNA-Seq Reveals Molecular Characterization of the Immune Microenvironment in Acute Pancreatitis.单细胞 RNA 测序和批量 RNA 测序的整合揭示了急性胰腺炎免疫微环境的分子特征。
Biomolecules. 2022 Dec 30;13(1):78. doi: 10.3390/biom13010078.
9
Docetaxel versus abiraterone for metastatic hormone-sensitive prostate cancer with focus on efficacy of sequential therapy.多西他赛与阿比特龙治疗转移性激素敏感前列腺癌的疗效比较:序贯治疗的作用。
Prostate. 2023 May;83(6):563-571. doi: 10.1002/pros.24488. Epub 2023 Jan 20.
10
Management of patients with advanced prostate cancer in Japan: 'real-world' consideration of the results from the Advanced Prostate Cancer Consensus Conference.日本晚期前列腺癌患者的管理:对晚期前列腺癌共识会议结果的“真实世界”考量
Transl Androl Urol. 2022 Dec;11(12):1771-1785. doi: 10.21037/tau-22-396.