Suppr超能文献

非经典Wnt信号通路促进修复气道中的上皮细胞液化。

Non-canonical Wnt signaling promotes epithelial fluidization in the repairing airway.

作者信息

Hu Daniel Jun-Kit, Cai Xiaoyu Tracy, Simons Jesse, Yun Jina, Elstrott Justin, Jasper Heinrich

机构信息

Regenerative Medicine, Genentech Inc., South San Francisco, CA, USA.

Department of Cell and Molecular Physiology, Loyola University Chicago, Stritch School of Medicine, Maywood, IL, USA.

出版信息

Nat Commun. 2025 May 3;16(1):4124. doi: 10.1038/s41467-025-59320-1.

Abstract

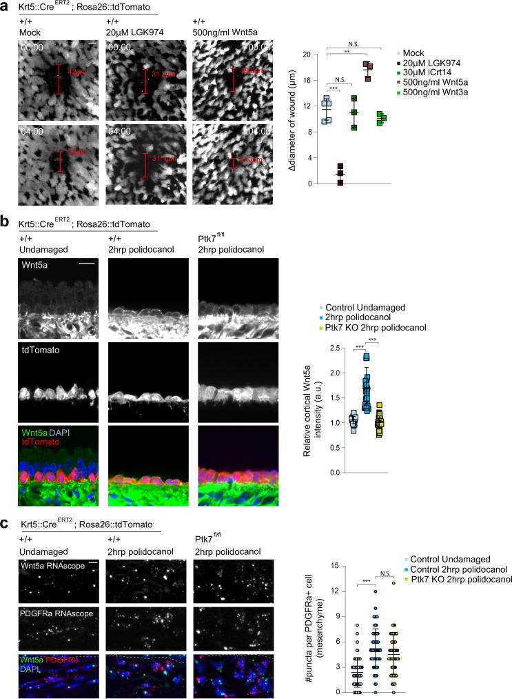
Concerted migration of basal stem cells (BCs) in the airway, also known as epithelial fluidization, has been implicated in epithelial repair after injury. How BC migration is regulated, and how it influences the success of epithelial repair, remains unclear. Here we have identified non-canonical Wnt signaling through Ptk7, Fzd7, and YAP as a critical regulator of BC migration in the mouse trachea. Using live imaging and genetic studies in the mouse, we find that Ptk7 is required for the concerted movement of BCs after injury, and that this requirement extends to BC proliferation and subsequent restoration of epithelial homeostasis after injury. We demonstrate that Ptk7 exerts this function in conjunction with Wnt5a and Fzd7, and through YAP activation in BCs. Our data provide mechanistic insight into the regulation of epithelial repair in the airway.

摘要

气道中基底干细胞(BCs)的协同迁移,也称为上皮流化,与损伤后的上皮修复有关。BC迁移是如何被调控的,以及它如何影响上皮修复的成功,目前尚不清楚。在这里,我们确定了通过Ptk7、Fzd7和YAP的非经典Wnt信号传导是小鼠气管中BC迁移的关键调节因子。通过对小鼠进行实时成像和基因研究,我们发现Ptk7是损伤后BCs协同运动所必需的,并且这种需求延伸到损伤后BC的增殖和上皮内环境稳定的恢复。我们证明Ptk7与Wnt5a和Fzd7共同发挥这一功能,并通过激活BCs中的YAP来实现。我们的数据为气道上皮修复的调控提供了机制上的见解。

https://cdn.ncbi.nlm.nih.gov/pmc/blobs/1c56/12049509/88c78128b9ee/41467_2025_59320_Fig1_HTML.jpg

文献检索

告别复杂PubMed语法,用中文像聊天一样搜索,搜遍4000万医学文献。AI智能推荐,让科研检索更轻松。

立即免费搜索

文件翻译

保留排版,准确专业,支持PDF/Word/PPT等文件格式,支持 12+语言互译。

免费翻译文档

深度研究

AI帮你快速写综述,25分钟生成高质量综述,智能提取关键信息,辅助科研写作。

立即免费体验