Suppr超能文献

MRAS:可变剪接的主调控因子分析

MRAS: Master Regulator Analysis of Alternative Splicing.

作者信息

Zhou Lei, Huang Yue, Zhao Yang, Guo Dan, Wen Xiao, Xu Ruihong, Lv Xuan, Wu Song, Jing Sicheng, Liu Zhaoqi

机构信息

China National Center for Bioinformation, Beijing, 100101, China.

Beijing Institute of Genomics, Chinese Academy of Sciences, Beijing, 100101, China.

出版信息

Adv Sci (Weinh). 2025 Jun;12(21):e2414493. doi: 10.1002/advs.202414493. Epub 2025 May 5.

Abstract

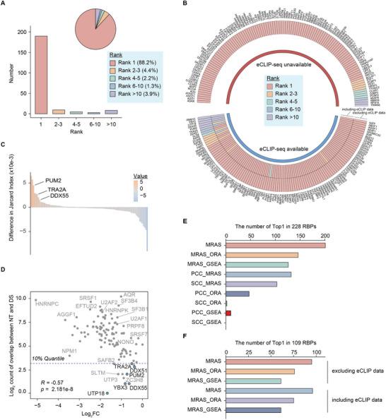
As a molecular feature that characterizes most tumor types, cancer-associated splicing dysregulation largely arises from recurrent genetic mutations and altered expression of trans-acting splicing factors. Although splicing factor mutations occur less frequently in solid tumors, splicing disorders are pervasive and proven to promote tumorigenesis. However, it still lacks an efficient way to identify the key splicing factors at the top regulatory hierarchy whose abnormal expressions induce such splicing disorders and drive phenotypic variability. Here, MRAS (Master Regulator analysis of Alternative Splicing) is introduced, a computational method designed to pinpoint the pivotal splicing factors that play a central role in shaping splicing regulatory networks and influencing cellular processes. MRAS is demonstrated its power by identifying master splicing regulators associated with various disease phenotypes, including tumor initiation, progression, metastasis, and treatment resistance. Moreover, by applying MRAS to single-cell RNA-seq data, crucial regulatory relationships that govern cell-type specific splicing programs have been uncovered. Overall, MRAS presented as an accurate and versatile approach to unraveling the underlying mechanism of splicing regulation.

摘要

作为大多数肿瘤类型的分子特征,癌症相关的剪接失调主要源于反复发生的基因突变和反式作用剪接因子的表达改变。尽管剪接因子突变在实体瘤中发生频率较低,但剪接紊乱普遍存在,并已被证明可促进肿瘤发生。然而,目前仍缺乏一种有效的方法来识别处于最高调控层级的关键剪接因子,其异常表达会导致此类剪接紊乱并驱动表型变异。在此,介绍了MRAS(可变剪接主调控因子分析),这是一种计算方法,旨在精确找出在塑造剪接调控网络和影响细胞过程中起核心作用的关键剪接因子。通过识别与各种疾病表型(包括肿瘤起始、进展、转移和治疗抗性)相关的主剪接调控因子,MRAS的强大功能得到了证明。此外,通过将MRAS应用于单细胞RNA测序数据,揭示了控制细胞类型特异性剪接程序的关键调控关系。总体而言,MRAS是一种准确且通用的方法,用于揭示剪接调控的潜在机制。

https://cdn.ncbi.nlm.nih.gov/pmc/blobs/0e3a/12140307/4319d549f9ab/ADVS-12-2414493-g003.jpg

文献检索

告别复杂PubMed语法,用中文像聊天一样搜索,搜遍4000万医学文献。AI智能推荐,让科研检索更轻松。

立即免费搜索

文件翻译

保留排版,准确专业,支持PDF/Word/PPT等文件格式,支持 12+语言互译。

免费翻译文档

深度研究

AI帮你快速写综述,25分钟生成高质量综述,智能提取关键信息,辅助科研写作。

立即免费体验