Department of Biochemistry, University of Cambridge, Cambridge, United Kingdom.
Francis Crick Institute, London, United Kingdom.
Elife. 2019 Jul 8;8:e46327. doi: 10.7554/eLife.46327.
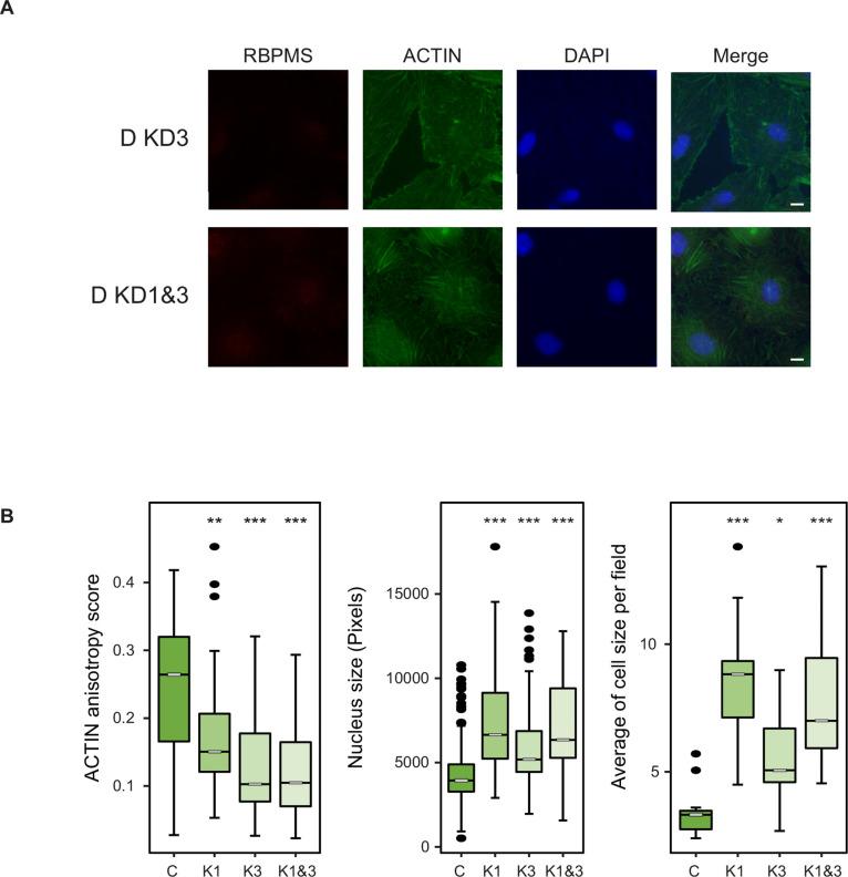
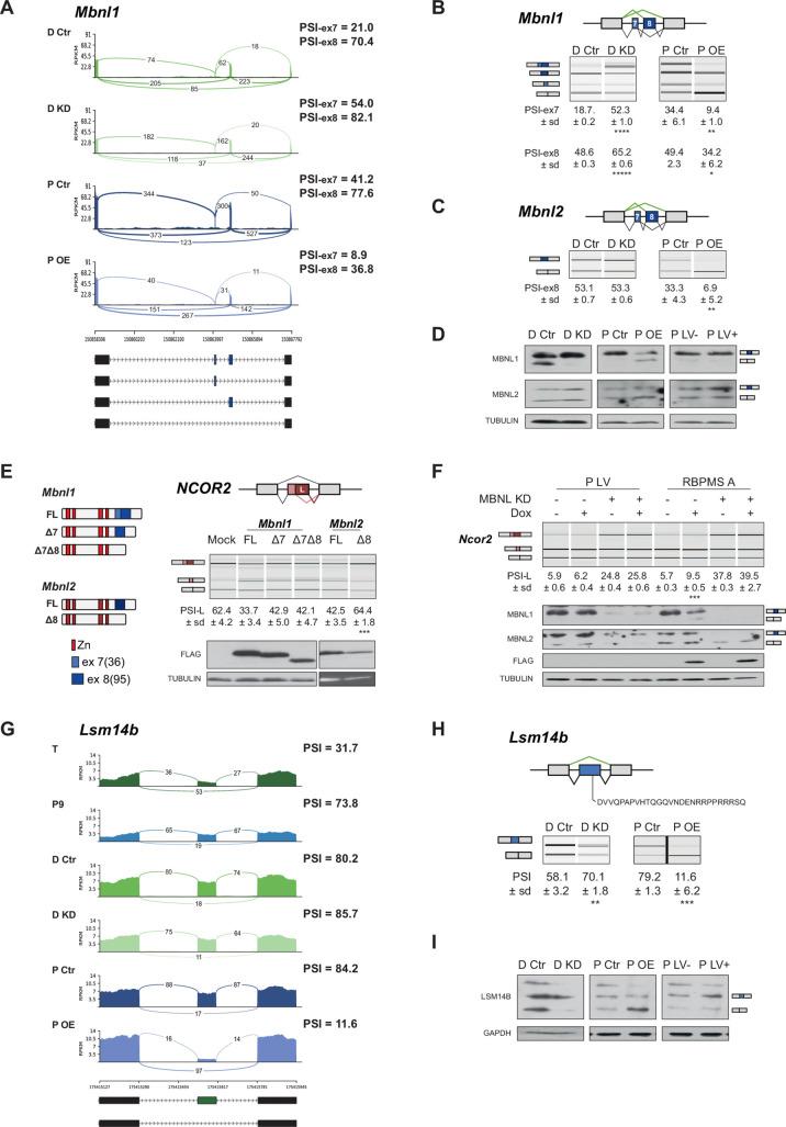
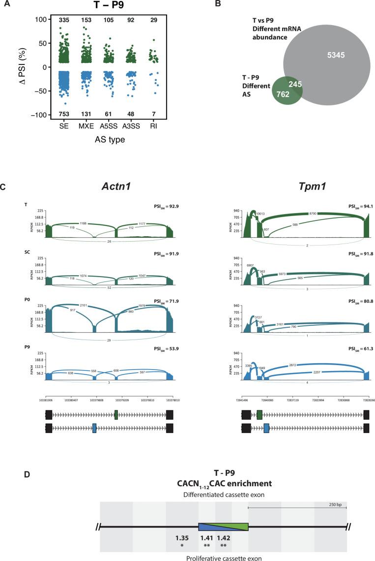
Alternative splicing (AS) programs are primarily controlled by regulatory RNA-binding proteins (RBPs). It has been proposed that a small number of master splicing regulators might control cell-specific splicing networks and that these RBPs could be identified by proximity of their genes to transcriptional super-enhancers. Using this approach we identified RBPMS as a critical splicing regulator in differentiated vascular smooth muscle cells (SMCs). RBPMS is highly down-regulated during phenotypic switching of SMCs from a contractile to a motile and proliferative phenotype and is responsible for 20% of the AS changes during this transition. RBPMS directly regulates AS of numerous components of the actin cytoskeleton and focal adhesion machineries whose activity is critical for SMC function in both phenotypes. RBPMS also regulates splicing of other splicing, post-transcriptional and transcription regulators including the key SMC transcription factor Myocardin, thereby matching many of the criteria of a master regulator of AS in SMCs.
可变剪接(AS)程序主要由调控性 RNA 结合蛋白(RBP)控制。据推测,少数主要的剪接调控因子可能控制着细胞特异性的剪接网络,这些 RBP 可以通过其基因与转录超级增强子的接近程度来识别。使用这种方法,我们发现 RBPMS 是分化的血管平滑肌细胞(SMCs)中关键的剪接调控因子。在 SMC 从收缩型到运动型和增殖型的表型转换过程中,RBPMS 的表达水平显著下调,并且在这一转变过程中,RBPMS 负责 20%的 AS 变化。RBPMS 直接调控肌动蛋白细胞骨架和黏着斑机器的许多组成部分的 AS,其活性对于两种表型中 SMC 的功能至关重要。RBPMS 还调节其他剪接、转录后和转录调控因子的剪接,包括关键的 SMC 转录因子肌球蛋白,从而符合 SMC 中 AS 主要调控因子的许多标准。