Yuan Xueli, Zhang Huidan, Zhu Yiqiang, Xu Ke, Yang Yaxin, Xie Wenjing, Duan Wenliang, Chen Qin, Chen Yuqing
Jiangsu Province Key Laboratory for Molecular and Medical Biotechnology, Life Sciences College, Nanjing Normal University, 1# Wenyuan Rd., Nanjing 210000, China.
Int J Mol Sci. 2025 Apr 18;26(8):3829. doi: 10.3390/ijms26083829.
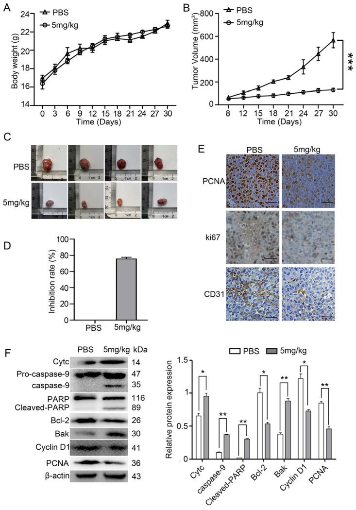
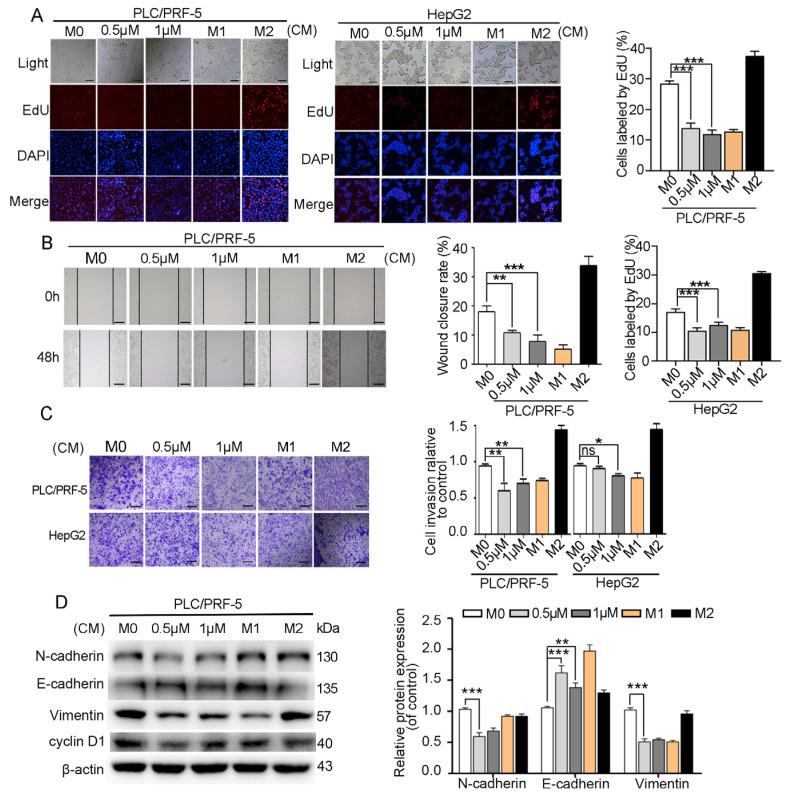
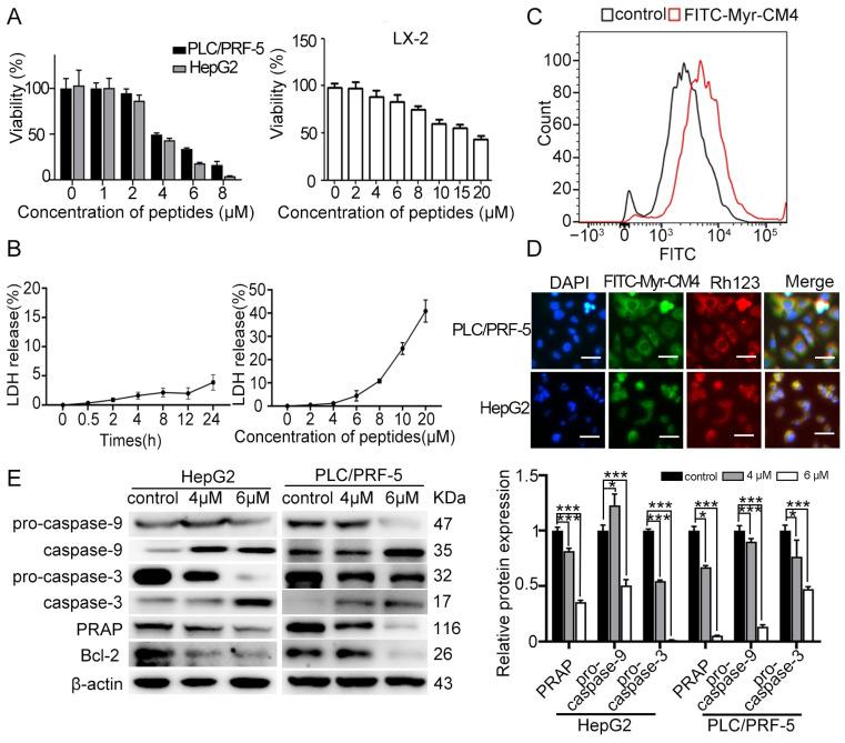
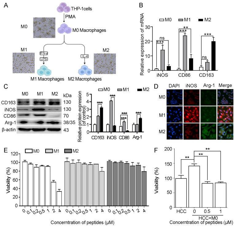
Hepatocellular carcinoma (HCC) is a major clinical challenge due to limited treatment options, More therapy candidates with confirmed anticancer effects are urgently needed. Antimicrobial peptide myristoyl-CM4 exhibits effective anticancer activity against leukemia and breast cancer cells. However, its therapeutic potential in HCC remains unexplored. The objective of the present study was to evaluate the anticancer activity of myristoyl-CM4 against cultured HCC cells and HCC xenograft tumors in mice. Cell viability, apoptosis, proliferation, epithelial-mesenchymal transition, migration, and invasion were assessed using standard assays. Mechanistic studies focused on its effects on macrophages utilized western blotting, immunofluorescence staining, and immunohistochemistry assays in HCC/macrophage co-culture models. The study results showed that myristoyl-CM4 induced apoptosis in HCC cells by targeting mitochondria. It also inhibited HCC cell migration and invasion in both HCC monoculture and HCC/macrophage co-culture systems. Notably, myristoyl-CM4 also promoted M1 macrophage polarization and suppressed M2 polarization in co-culture models both in vitro and in vivo. It also demonstrated effective antitumor activity both in PLC-PRF-5 xenograft and PLC-PRF-5/macrophage co-xenograft mouse models. Collectively, these findings highlighted the therapeutic potential of myristoyl-CM4 in HCC treatment.
由于治疗选择有限,肝细胞癌(HCC)是一项重大的临床挑战,迫切需要更多已证实具有抗癌作用的治疗候选药物。抗菌肽肉豆蔻酰 - CM4对白血病和乳腺癌细胞具有有效的抗癌活性。然而,其在HCC中的治疗潜力仍未得到探索。本研究的目的是评估肉豆蔻酰 - CM4对培养的HCC细胞和小鼠HCC异种移植瘤的抗癌活性。使用标准测定法评估细胞活力、凋亡、增殖、上皮 - 间质转化、迁移和侵袭。机制研究聚焦于其在HCC/巨噬细胞共培养模型中对巨噬细胞的影响,采用蛋白质免疫印迹法、免疫荧光染色和免疫组织化学测定法。研究结果表明,肉豆蔻酰 - CM4通过靶向线粒体诱导HCC细胞凋亡。它还在HCC单培养和HCC/巨噬细胞共培养系统中抑制HCC细胞迁移和侵袭。值得注意的是,肉豆蔻酰 - CM4在体外和体内共培养模型中还促进M1巨噬细胞极化并抑制M2极化。它在PLC - PRF - 5异种移植和PLC - PRF - 5/巨噬细胞共异种移植小鼠模型中也显示出有效的抗肿瘤活性。总的来说,这些发现突出了肉豆蔻酰 - CM4在HCC治疗中的治疗潜力。