Suppr超能文献

N-乙酰半胱氨酸作为一种针对克拉霉素耐药的宿主导向疗法

N-Acetylcysteine as a Host-Directed Therapy Against Clarithromycin-Resistant .

作者信息

Yang Shuqi, Zhang Ying, Xu Jinchuan, Chen Zhenyan, Ren Yang, Long Yujiao, Huang Xuejiao, Liu Juanxi, Huang Huan, Xie Shiqi, Ma Ruiqing, Dong Yajuan, Fan Xiaoyong, Hu Zhidong, Li Feng

机构信息

Shanghai Public Health Clinical Center, Fudan University, 2901 Cao Lang Road, Jinshan District, Shanghai 201508, China.

Tuberculosis Research Center, Shanghai Public Health Clinical Center, 2901 Cao Lang Road, Jinshan District, Shanghai 201508, China.

出版信息

Pathogens. 2025 Mar 21;14(4):302. doi: 10.3390/pathogens14040302.

Abstract

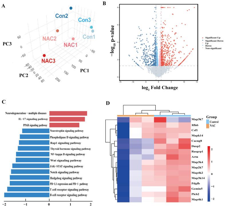
(1) Background: The treatment of () infections resistant to clarithromycin (CLR) is highly challenging. Traditional non-tuberculous mycobacteria (NTM) chemotherapy may disturb the immune homeostasis of the host by increasing oxidative stress; therefore, host-directed immunotherapy is an alternative option for infections caused by . (2) Method: A clinical isolate of CLR-resistant was screened, and then the therapeutic effects of N-acetylcysteine (NAC) against CLR-resistant infection were evaluated in Tohoku Hospital Pediatrics-1 (THP-1) cells and murine models. RNA sequencing and Western blot were used to profile the protective immune responses induced by NAC. The contribution of candidate signaling pathways was confirmed by the corresponding inhibitor and agonist. (3) Results: NAC immunotherapy led to a significant reduction in bacterial loads both in THP-1 cells and murine infection models, which was associated with enhanced antioxidant effects and downregulation of apoptosis signal-regulating kinase 1 (ASK1)-mitogen-activated protein ki-nase/extracellular signal-regulated kinase 3/6 (MKK3/6)-p38 mitogen-activated protein kinase (MAPK)-mediated inflammatory immune responses. The inhibitor of p38 signaling mimicked the protective effect of NAC, while the agonist attenuated it, suggesting that the p38 pathway is crucial in NAC-mediated immune protection against infection. (4) Conclusion: Our study suggests that NAC could be used as a host-directed therapy agent against drug-resistant infection.

摘要

(1) 背景:治疗对克拉霉素(CLR)耐药的()感染极具挑战性。传统的非结核分枝杆菌(NTM)化疗可能通过增加氧化应激来扰乱宿主的免疫稳态;因此,宿主导向的免疫疗法是治疗由()引起的感染的一种替代选择。(2) 方法:筛选出一株对CLR耐药的临床分离株,然后在东北医院儿科-1(THP-1)细胞和小鼠模型中评估N-乙酰半胱氨酸(NAC)对CLR耐药的()感染的治疗效果。采用RNA测序和蛋白质印迹法来分析NAC诱导的保护性免疫反应。通过相应的抑制剂和激动剂来确认候选信号通路的作用。(3) 结果:NAC免疫疗法导致THP-1细胞和小鼠感染模型中的细菌载量显著降低,这与抗氧化作用增强以及凋亡信号调节激酶1(ASK1)-丝裂原活化蛋白激酶/细胞外信号调节激酶3/6(MKK3/6)-p38丝裂原活化蛋白激酶(MAPK)介导的炎性免疫反应下调有关。p38信号通路的抑制剂模拟了NAC的保护作用,而激动剂则减弱了这种作用,这表明p38通路在NAC介导的针对()感染的免疫保护中至关重要。(4) 结论:我们的研究表明,NAC可作为一种针对耐药()感染的宿主导向治疗药物。

https://cdn.ncbi.nlm.nih.gov/pmc/blobs/7dc3/12030110/f5c09c1ac8da/pathogens-14-00302-g001.jpg

文献检索

告别复杂PubMed语法,用中文像聊天一样搜索,搜遍4000万医学文献。AI智能推荐,让科研检索更轻松。

立即免费搜索

文件翻译

保留排版,准确专业,支持PDF/Word/PPT等文件格式,支持 12+语言互译。

免费翻译文档

深度研究

AI帮你快速写综述,25分钟生成高质量综述,智能提取关键信息,辅助科研写作。

立即免费体验