Suppr超能文献

C16orf74是一种新型的预后生物标志物,与头颈部鳞状细胞癌中的免疫浸润相关。

C16orf74 is a novel prognostic biomarker and associates with immune infiltration in head and neck squamous cell carcinoma.

作者信息

Yao Xiang-Rong, Xiao Fang-Zhu, Xiao Wen-Tao, Huang Cui-Qin, He Jun-Yan

机构信息

Department of Oncology, The First Affiliated Hospital, Hengyang Medical School, University of South China, Hengyang, China.

School of Public Health, University of South China, Hengyang, China.

出版信息

PLoS One. 2025 May 7;20(5):e0322701. doi: 10.1371/journal.pone.0322701. eCollection 2025.

Abstract

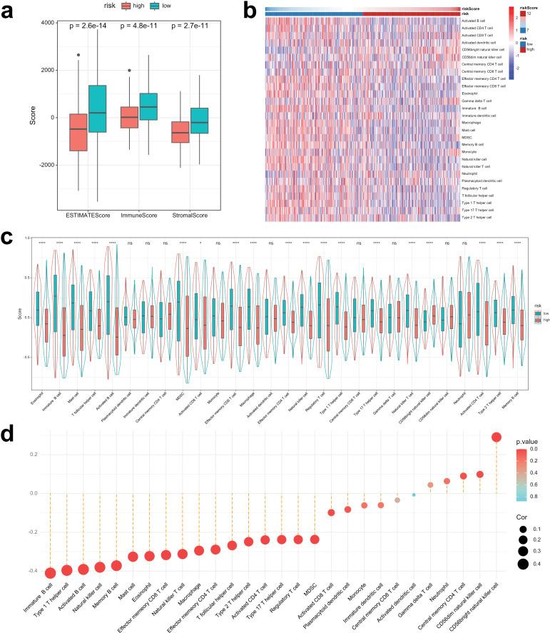
Head and neck squamous cell carcinoma (HNSC) is a prevalent and aggressive malignancy with poor prognosis, underscoring the need for novel biomarkers and therapeutic strategies. This study investigates the role of C16orf74 as a potential diagnostic and prognostic biomarker in HNSC. Bioinformatics analyses revealed that C16orf74 is significantly overexpressed in HNSC and is associated with advanced disease stages, therapy resistance, and shorter overall and progression-free survival. A prognostic nomogram integrating C16orf74 expression with clinicopathological features demonstrated robust predictive performance. Functional enrichment and immune infiltration analyses suggest that high C16orf74 expression might contribute to an immunosuppressive tumor microenvironment by reducing key immune cell populations, such as B cells, T cells, and natural killer cells, which are critical for anti-tumor immunity. Moreover, C16orf74 expression was inversely associated with immune checkpoint expression and immunotherapy response, highlighting its potential as a predictive biomarker for immune checkpoint blockade (ICB) efficacy. Drug sensitivity analyses identified potential therapeutic agents, including arsenic trioxide, carmustine, vincristine, quercetin, and carboplatin for patients with high C16orf74 expression. These findings highlight the potential of C16orf74 as a biomarker and therapeutic target to improve HNSC management.

摘要

头颈部鳞状细胞癌(HNSC)是一种常见且侵袭性强的恶性肿瘤,预后较差,这凸显了对新型生物标志物和治疗策略的需求。本研究调查了C16orf74作为HNSC潜在诊断和预后生物标志物的作用。生物信息学分析显示,C16orf74在HNSC中显著过表达,且与疾病晚期、治疗耐药性以及较短的总生存期和无进展生存期相关。一项将C16orf74表达与临床病理特征相结合的预后列线图显示出强大的预测性能。功能富集和免疫浸润分析表明,高C16orf74表达可能通过减少对抗肿瘤免疫至关重要的关键免疫细胞群体(如B细胞、T细胞和自然杀伤细胞),从而促成免疫抑制性肿瘤微环境。此外,C16orf74表达与免疫检查点表达和免疫治疗反应呈负相关,突出了其作为免疫检查点阻断(ICB)疗效预测生物标志物的潜力。药物敏感性分析确定了潜在的治疗药物,包括三氧化二砷、卡莫司汀、长春新碱、槲皮素和卡铂,用于C16orf74高表达的患者。这些发现凸显了C16orf74作为生物标志物和治疗靶点在改善HNSC管理方面的潜力。

https://cdn.ncbi.nlm.nih.gov/pmc/blobs/156a/12057912/38bbe928c985/pone.0322701.g001.jpg

文献AI研究员

20分钟写一篇综述,助力文献阅读效率提升50倍。

立即体验

用中文搜PubMed

大模型驱动的PubMed中文搜索引擎

马上搜索

文档翻译

学术文献翻译模型,支持多种主流文档格式。

立即体验