Ho Chunta, Luchetta Jared, Nash Bradley, Festa Lindsay K, Johnson James A, Sacan Ahmet, Jackson Joshua G, Sanz-Clemente Antonio, Brandimarti Renato, Meucci Olimpia
Department of Pharmacology and Physiology, Drexel University College of Medicine, Philadelphia, Pennsylvania 19102.
Center for Neuroimmunology and CNS Therapeutics, Institute for Molecular Medicine and Infectious Disease, Drexel University College of Medicine, Philadelphia, Pennsylvania 19102.
J Neurosci. 2025 Jun 11;45(24):e2213242025. doi: 10.1523/JNEUROSCI.2213-24.2025.
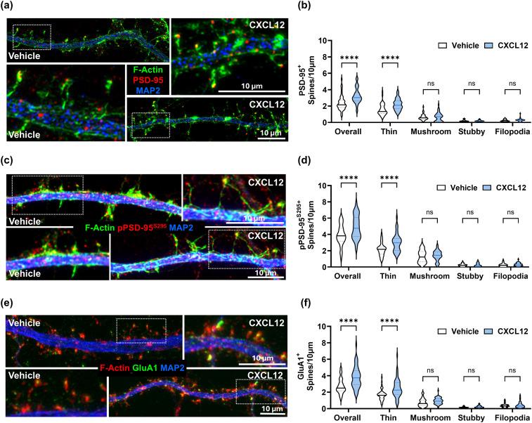
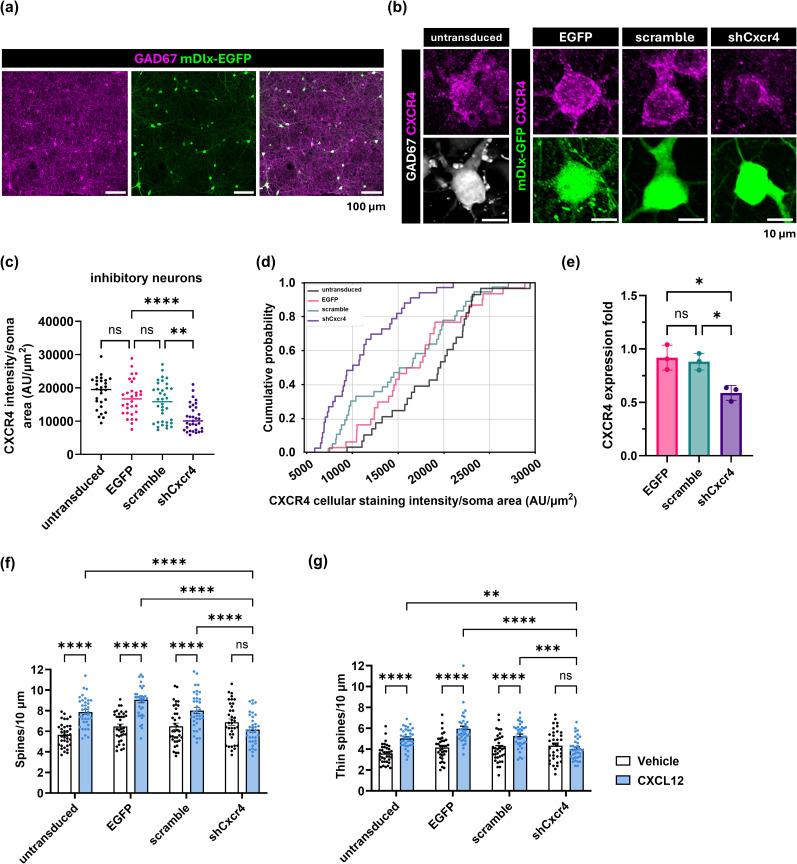
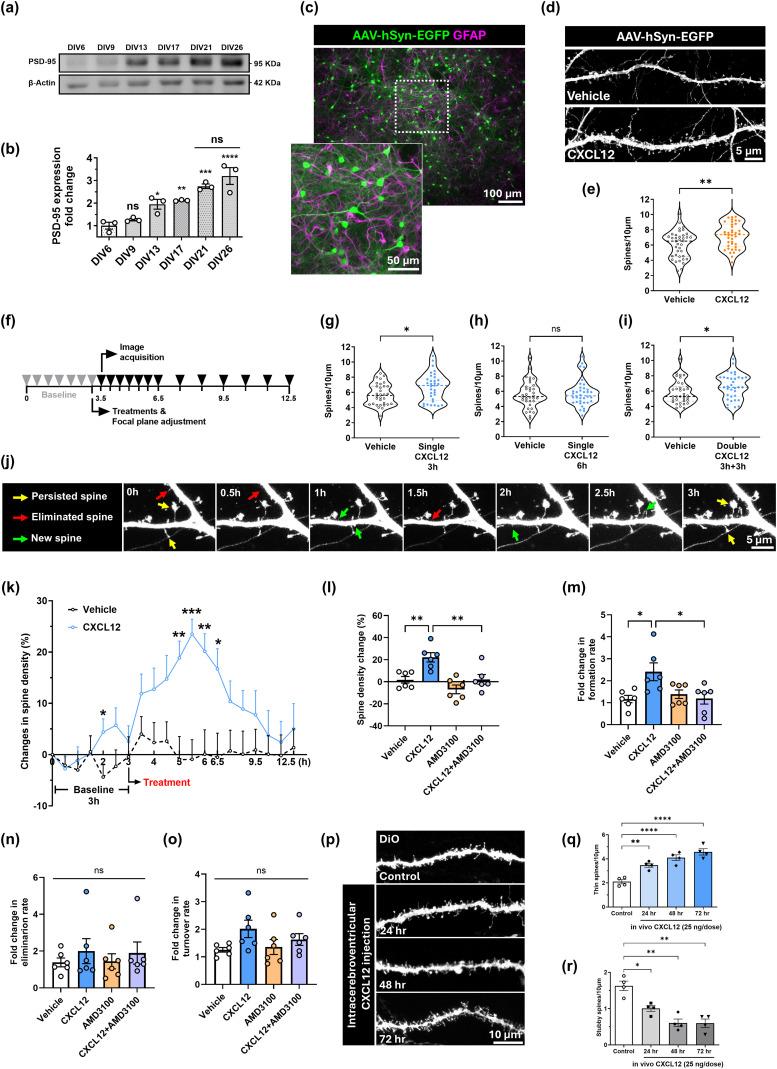
The chemokine CXCL12 is a highly conserved peptide that regulates homeostatic processes in the brain throughout life. Recent work shows that CXCL12 increases dendritic spine density in cortical neurons, which requires activation of CXCL12's receptor CXCR4. This same pathway reverses cortical dendritic spine deficits and cognitive impairment in an animal model of neuroHIV. However, it remained unclear if CXCL12 simply preserved existing spines or also engaged spine plasticity processes that drove network-level adaptations. We therefore tested if CXCL12 could regulate dendritic spine turnover, maturation, clustering, and neuronal network activity in primary rat cortical neurons of either sex using live-cell imaging, confocal microscopy, and multielectrode arrays. Intriguingly, CXCL12-treated neurons formed significantly more new spines than controls, and this outcome was blocked by the CXCR4 antagonist AMD3100. CXCL12 also increased the density of thin spines expressing postsynaptic markers, including postsynaptic density protein 95 (PSD-95), phospho-PSD-95, and GluA1, and allowed neurons to better maintain synaptic PSD-95 puncta size. Thin spines were modestly closer together after CXCL12 treatment, suggesting a possible effect on anatomical spine clustering. These effects translated to structured network activity, as CXCL12 increased spike frequency within network bursts in multielectrode array cultures. Finally, a targeted knockdown of CXCR4 in inhibitory neurons, which mostly lack dendritic spines, prevented CXCL12 from increasing spine density on excitatory neurons. Overall, our findings suggest CXCL12/CXCR4 signaling engages inhibitory neurons along with multiple aspects of spine dynamics and remodeling to shape how broader neuronal networks function.
趋化因子CXCL12是一种高度保守的肽,在整个生命过程中调节大脑的稳态过程。最近的研究表明,CXCL12可增加皮质神经元的树突棘密度,这需要激活CXCL12的受体CXCR4。在神经HIV动物模型中,相同的信号通路可逆转皮质树突棘缺陷和认知障碍。然而,尚不清楚CXCL12是仅仅保留现有的树突棘,还是也参与了驱动网络水平适应性变化的树突棘可塑性过程。因此,我们使用活细胞成像、共聚焦显微镜和多电极阵列,测试了CXCL12是否能调节雌雄大鼠原代皮质神经元的树突棘更新、成熟、聚集和神经元网络活动。有趣的是,与对照组相比,用CXCL12处理的神经元形成的新树突棘明显更多,而这一结果被CXCR4拮抗剂AMD3100阻断。CXCL12还增加了表达突触后标记物(包括突触后密度蛋白95 (PSD - 95)、磷酸化PSD - 95和GluA1)的细树突棘的密度,并使神经元能够更好地维持突触PSD - 95斑点的大小。CXCL12处理后,细树突棘之间的距离略有缩短,这表明对树突棘的解剖学聚集可能有影响。这些效应转化为有组织的网络活动,因为CXCL12增加了多电极阵列培养物中网络爆发期间的放电频率。最后,在主要缺乏树突棘的抑制性神经元中靶向敲低CXCR4,可阻止CXCL12增加兴奋性神经元上的树突棘密度。总体而言,我们的研究结果表明,CXCL12/CXCR4信号通路与抑制性神经元以及树突棘动态变化和重塑的多个方面相关,从而塑造更广泛的神经元网络的功能。