• 文献检索
  • 文档翻译
  • 深度研究
  • 学术资讯
  • Suppr Zotero 插件Zotero 插件
  • 邀请有礼
  • 套餐&价格
  • 历史记录
应用&插件
Suppr Zotero 插件Zotero 插件浏览器插件Mac 客户端Windows 客户端微信小程序
定价
高级版会员购买积分包购买API积分包
服务
文献检索文档翻译深度研究API 文档MCP 服务
关于我们
关于 Suppr公司介绍联系我们用户协议隐私条款
关注我们

Suppr 超能文献

核心技术专利:CN118964589B侵权必究
粤ICP备2023148730 号-1Suppr @ 2026

文献检索

告别复杂PubMed语法,用中文像聊天一样搜索,搜遍4000万医学文献。AI智能推荐,让科研检索更轻松。

立即免费搜索

文件翻译

保留排版,准确专业,支持PDF/Word/PPT等文件格式,支持 12+语言互译。

免费翻译文档

深度研究

AI帮你快速写综述,25分钟生成高质量综述,智能提取关键信息,辅助科研写作。

立即免费体验

p97/VCP是聚集体的逐个自噬所必需的。

p97/VCP is required for piecemeal autophagy of aggresomes.

作者信息

Körner Maria, Müller Paul, Das Hirak, Kraus Felix, Pfeuffer Timo, Spielhaupter Sven, Oeljeklaus Silke, Schülein-Völk Christina, Harper J Wade, Warscheid Bettina, Buchberger Alexander

机构信息

Biocenter, Chair of Biochemistry I, University of Würzburg, Würzburg, Germany.

Biocenter, Chair of Biochemistry II, University of Würzburg, Würzburg, Germany.

出版信息

Nat Commun. 2025 May 7;16(1):4243. doi: 10.1038/s41467-025-59556-x.

DOI:10.1038/s41467-025-59556-x
PMID:40335532
原文链接:https://pmc.ncbi.nlm.nih.gov/articles/PMC12059050/
Abstract

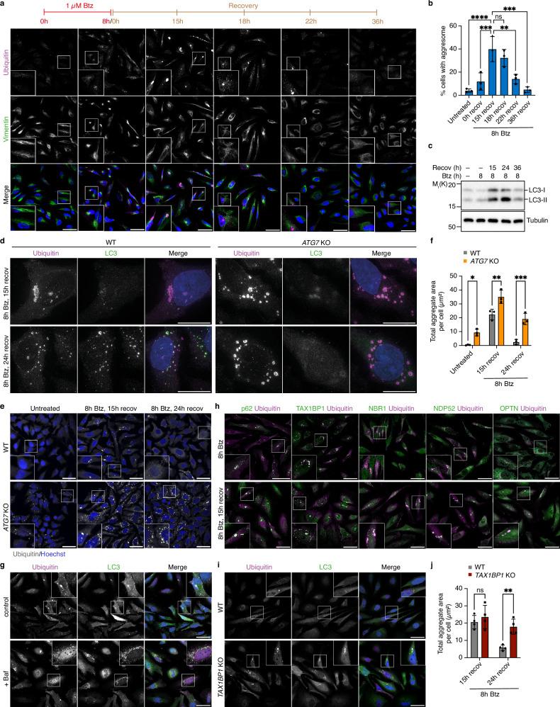
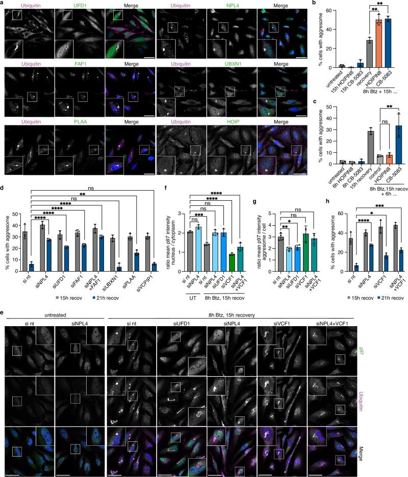
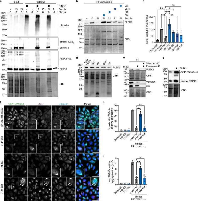
Metazoan cells adapt to the exhaustion of protein quality control (PQC) systems by sequestering aggregation-prone proteins in large, pericentriolar structures termed aggresomes. Defects in both aggresome formation and clearance affect proteostasis and have been linked to neurodegenerative diseases, but aggresome clearance pathways are still underexplored. Here we show that aggresomes comprising endogenous proteins are cleared via selective autophagy requiring the cargo receptor TAX1BP1. TAX1BP1 proximitomes reveal the presence of various PQC systems at aggresomes, including Hsp70 chaperones, the 26S proteasome, and the ubiquitin-selective unfoldase p97/VCP. While Hsp70 and p97/VCP with its cofactors UFD1-NPL4 and FAF1 play key roles in aggresome disassembly, the 26S proteasome is dispensable. We identify aggresomal client proteins that are degraded via different routes, in part in a p97/VCP-dependent manner via aggrephagy. Upon acute inhibition of p97/VCP, aggresomes fail to disintegrate and cannot be incorporated into autophagosomes despite the presence of factors critical for aggrephagosome formation, including p62/SQSTM1, TAX1BP1, and WIPI2. We conclude that the p97/VCP-mediated removal of ubiquitylated aggresomal clients is essential for the disintegration and subsequent piecemeal autophagy of aggresomes.

摘要

后生动物细胞通过将易于聚集的蛋白质隔离在称为聚集体的大型中心粒周围结构中,来适应蛋白质质量控制(PQC)系统的耗尽。聚集体形成和清除方面的缺陷会影响蛋白质稳态,并与神经退行性疾病有关,但聚集体清除途径仍未得到充分研究。在这里,我们表明,包含内源性蛋白质的聚集体通过需要货物受体TAX1BP1的选择性自噬被清除。TAX1BP1邻近蛋白质组揭示了聚集体中存在各种PQC系统,包括Hsp70伴侣蛋白、26S蛋白酶体和泛素选择性解折叠酶p97/VCP。虽然Hsp70和p97/VCP及其辅因子UFD1-NPL4和FAF1在聚集体解体中起关键作用,但26S蛋白酶体是可有可无的。我们鉴定出通过不同途径降解的聚集体客户蛋白,部分通过聚集体自噬以p97/VCP依赖的方式降解。在急性抑制p97/VCP后,尽管存在对聚集体自噬体形成至关重要的因子,包括p62/SQSTM1、TAX1BP1和WIPI2,但聚集体仍无法解体,也无法被纳入自噬体。我们得出结论,p97/VCP介导的泛素化聚集体客户蛋白的去除对于聚集体的解体和随后的逐步自噬至关重要。

https://cdn.ncbi.nlm.nih.gov/pmc/blobs/2624/12059050/c1a14c413c1e/41467_2025_59556_Fig8_HTML.jpg
https://cdn.ncbi.nlm.nih.gov/pmc/blobs/2624/12059050/cb8ca5a1ff40/41467_2025_59556_Fig1_HTML.jpg
https://cdn.ncbi.nlm.nih.gov/pmc/blobs/2624/12059050/216be8f3cb8b/41467_2025_59556_Fig2_HTML.jpg
https://cdn.ncbi.nlm.nih.gov/pmc/blobs/2624/12059050/7e58f44d9363/41467_2025_59556_Fig3_HTML.jpg
https://cdn.ncbi.nlm.nih.gov/pmc/blobs/2624/12059050/7f8fffe27d16/41467_2025_59556_Fig4_HTML.jpg
https://cdn.ncbi.nlm.nih.gov/pmc/blobs/2624/12059050/5391c3ee2284/41467_2025_59556_Fig5_HTML.jpg
https://cdn.ncbi.nlm.nih.gov/pmc/blobs/2624/12059050/f4e66bc7e719/41467_2025_59556_Fig6_HTML.jpg
https://cdn.ncbi.nlm.nih.gov/pmc/blobs/2624/12059050/712ea57d0d69/41467_2025_59556_Fig7_HTML.jpg
https://cdn.ncbi.nlm.nih.gov/pmc/blobs/2624/12059050/c1a14c413c1e/41467_2025_59556_Fig8_HTML.jpg
https://cdn.ncbi.nlm.nih.gov/pmc/blobs/2624/12059050/cb8ca5a1ff40/41467_2025_59556_Fig1_HTML.jpg
https://cdn.ncbi.nlm.nih.gov/pmc/blobs/2624/12059050/216be8f3cb8b/41467_2025_59556_Fig2_HTML.jpg
https://cdn.ncbi.nlm.nih.gov/pmc/blobs/2624/12059050/7e58f44d9363/41467_2025_59556_Fig3_HTML.jpg
https://cdn.ncbi.nlm.nih.gov/pmc/blobs/2624/12059050/7f8fffe27d16/41467_2025_59556_Fig4_HTML.jpg
https://cdn.ncbi.nlm.nih.gov/pmc/blobs/2624/12059050/5391c3ee2284/41467_2025_59556_Fig5_HTML.jpg
https://cdn.ncbi.nlm.nih.gov/pmc/blobs/2624/12059050/f4e66bc7e719/41467_2025_59556_Fig6_HTML.jpg
https://cdn.ncbi.nlm.nih.gov/pmc/blobs/2624/12059050/712ea57d0d69/41467_2025_59556_Fig7_HTML.jpg
https://cdn.ncbi.nlm.nih.gov/pmc/blobs/2624/12059050/c1a14c413c1e/41467_2025_59556_Fig8_HTML.jpg

相似文献

1
p97/VCP is required for piecemeal autophagy of aggresomes.p97/VCP是聚集体的逐个自噬所必需的。
Nat Commun. 2025 May 7;16(1):4243. doi: 10.1038/s41467-025-59556-x.
2
The p97-UBXN1 complex regulates aggresome formation.p97-UBXN1 复合物调节聚集物的形成。
J Cell Sci. 2021 Apr 1;134(7). doi: 10.1242/jcs.254201. Epub 2021 Apr 15.
3
Multiple UBX proteins reduce the ubiquitin threshold of the mammalian p97-UFD1-NPL4 unfoldase.多种 UBX 蛋白降低了哺乳动物 p97-UFD1-NPL4 解折叠酶的泛素阈值。
Elife. 2022 Aug 3;11:e76763. doi: 10.7554/eLife.76763.
4
VCP/p97 UFMylation stabilizes BECN1 and facilitates the initiation of autophagy.VCP/p97泛素样修饰稳定Beclin 1并促进自噬起始。
Autophagy. 2024 Sep;20(9):2041-2054. doi: 10.1080/15548627.2024.2356488. Epub 2024 May 26.
5
The VCP-UBXN1 Complex Mediates Triage of Ubiquitylated Cytosolic Proteins Bound to the BAG6 Complex.VCP-UBXN1 复合物介导结合 BAG6 复合物的泛素化胞质蛋白的分类。
Mol Cell Biol. 2018 Jun 14;38(13). doi: 10.1128/MCB.00154-18. Print 2018 Jul 1.
6
VCF1 is a p97/VCP cofactor promoting recognition of ubiquitylated p97-UFD1-NPL4 substrates.VCF1 是一种 p97/VCP 辅助因子,可促进泛素化 p97-UFD1-NPL4 底物的识别。
Nat Commun. 2024 Mar 19;15(1):2459. doi: 10.1038/s41467-024-46760-4.
7
Valosin-containing Protein (VCP)/p97 Segregase Mediates Proteolytic Processing of Cockayne Syndrome Group B (CSB) in Damaged Chromatin.含缬酪肽蛋白(VCP)/p97解聚酶介导受损染色质中柯凯恩综合征B组(CSB)的蛋白水解加工。
J Biol Chem. 2016 Apr 1;291(14):7396-408. doi: 10.1074/jbc.M115.705350. Epub 2016 Jan 29.
8
Loss of the novel Vcp (valosin containing protein) interactor Washc4 interferes with autophagy-mediated proteostasis in striated muscle and leads to myopathy in vivo.新型 Vcp(包含泛素结合结构域的蛋白 4)相互作用蛋白 Washc4 的缺失会干扰横纹肌中的自噬介导的蛋白质稳态,并导致体内肌病。
Autophagy. 2018;14(11):1911-1927. doi: 10.1080/15548627.2018.1491491. Epub 2018 Aug 16.
9
SMER28 binding to VCP/p97 enhances both autophagic and proteasomal neurotoxic protein clearance.SMER28 与 VCP/p97 的结合增强了自噬和蛋白酶体神经毒性蛋白的清除。
Autophagy. 2023 Apr;19(4):1348-1350. doi: 10.1080/15548627.2022.2116832. Epub 2022 Aug 28.
10
Multisystem Proteinopathy Mutations in VCP/p97 Increase NPLOC4·UFD1L Binding and Substrate Processing.VCP/p97 多系统蛋白病突变增加 NPLOC4·UFD1L 结合和底物加工。
Structure. 2019 Dec 3;27(12):1820-1829.e4. doi: 10.1016/j.str.2019.09.011. Epub 2019 Oct 14.

本文引用的文献

1
Recruitment of autophagy initiator TAX1BP1 advances aggrephagy from cargo collection to sequestration.自噬起始因子TAX1BP1的募集推动聚集体自噬从货物收集阶段进入隔离阶段。
EMBO J. 2024 Dec;43(23):5910-5940. doi: 10.1038/s44318-024-00280-5. Epub 2024 Oct 24.
2
Pleckstrin-2 Mediates the Activation of AKT in Prostate Cancer and Is Repressed by Androgen Receptor.Pleckstrin-2 介导体前列腺癌细胞中 AKT 的激活,且受雄激素受体抑制。
Am J Pathol. 2024 Oct;194(10):1986-1996. doi: 10.1016/j.ajpath.2024.07.004. Epub 2024 Jul 26.
3
Autophagy preferentially degrades non-fibrillar polyQ aggregates.
自噬优先降解无纤维状聚谷氨酰胺聚集体。
Mol Cell. 2024 May 16;84(10):1980-1994.e8. doi: 10.1016/j.molcel.2024.04.018.
4
NEMO reshapes the α-Synuclein aggregate interface and acts as an autophagy adapter by co-condensation with p62.NEMO 通过与 p62 共凝聚重塑 α-突触核蛋白聚集体界面并充当自噬衔接蛋白。
Nat Commun. 2023 Dec 19;14(1):8368. doi: 10.1038/s41467-023-44033-0.
5
The FAM104 proteins VCF1/2 promote the nuclear localization of p97/VCP.FAM104 蛋白 VCF1/2 促进 p97/VCP 的核定位。
Elife. 2023 Sep 15;12:e92409. doi: 10.7554/eLife.92409.
6
Loss of TDP-43 oligomerization or RNA binding elicits distinct aggregation patterns.TDP-43 寡聚或 RNA 结合丧失会引发不同的聚集模式。
EMBO J. 2023 Sep 4;42(17):e111719. doi: 10.15252/embj.2022111719. Epub 2023 Jul 11.
7
Formation of aggresomes with hydrogel-like characteristics by proteasome inhibition.蛋白酶体抑制导致具有水凝胶样特性的聚集物的形成。
Biochim Biophys Acta Gene Regul Mech. 2023 Jun;1866(2):194932. doi: 10.1016/j.bbagrm.2023.194932. Epub 2023 Mar 28.
8
The AAA+ chaperone VCP disaggregates Tau fibrils and generates aggregate seeds in a cellular system.AAA+ 伴侣蛋白 VCP 可在细胞体系中解聚 Tau 纤维并生成聚集物种子。
Nat Commun. 2023 Feb 2;14(1):560. doi: 10.1038/s41467-023-36058-2.
9
The ProteomeXchange consortium at 10 years: 2023 update.蛋白质组交换联盟成立十周年:2023 年更新。
Nucleic Acids Res. 2023 Jan 6;51(D1):D1539-D1548. doi: 10.1093/nar/gkac1040.
10
Cooperative assembly of p97 complexes involved in replication termination.p97 复合物在复制终止中的协同组装。
Nat Commun. 2022 Nov 3;13(1):6591. doi: 10.1038/s41467-022-34210-y.