Cui Hao, Zhao Guile, Lu Yiwen, Zuo Siying, Duan Dingyu, Luo Xiaobo, Zhao Hang, Li Jing, Zeng Zexian, Chen Qianming, Li Taiwen
State Key Laboratory of Oral Diseases, National Center for Stomatology, National Clinical Research Center for Oral Diseases, Research Unit of Oral Carcinogenesis and Management, Chinese Academy of Medical Sciences, West China Hospital of Stomatology, Sichuan University, Chengdu 610041, Sichuan, China.
Peking-Tsinghua Center for Life Sciences, Center for Quantitative Biology, Academy for Advanced Interdisciplinary Studies, Peking University, Beijing100084, China.
Nucleic Acids Res. 2025 Jul 7;53(W1):W534-W541. doi: 10.1093/nar/gkaf388.
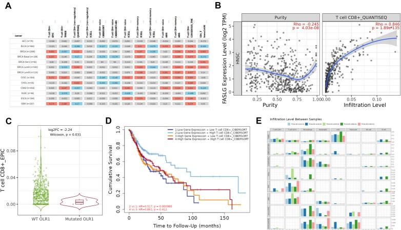
The tumor immune microenvironment plays a critical role in tumor progression and immunotherapy response, with the abundance and composition of infiltrating immune cells serving as key determinants of therapeutic outcomes. Given the limitations of direct experimental methods, computational deconvolution algorithms are widely applied to infer immune cell infiltration from bulk RNA-seq data. While such estimates have proven valuable for studying tumor-immune interactions, large-scale, systematic analyses across multiple cancer types and treatment contexts remain limited. To address this need, we developed TIMER3 (https://compbio.cn/timer3/), an upgraded web server that substantially extends the functionality and scope of its predecessors. TIMER3 integrates 15 state-of-the-art immune deconvolution algorithms, including both human-specific and mouse-specific methods, to improve the robustness and interpretability of immune cell estimation. It incorporates an expanded collection of public RNA-seq datasets of immunotherapy-related cohorts, enabling large-scale analyses of immune dynamics across pre-treatment and post-treatment conditions. TIMER3 introduces new analytical modules for immunotherapy response, signature-based functional profiling, and interactive visualization of cell composition, gene expression, and survival associations. Collectively, TIMER3 provides a comprehensive, user-friendly platform for dissecting the TIME across diverse datasets, facilitating translational research and precision immuno-oncology.
肿瘤免疫微环境在肿瘤进展和免疫治疗反应中起着关键作用,浸润免疫细胞的丰度和组成是治疗结果的关键决定因素。鉴于直接实验方法的局限性,计算反卷积算法被广泛应用于从批量RNA测序数据推断免疫细胞浸润情况。虽然这些估计已被证明对研究肿瘤-免疫相互作用很有价值,但跨多种癌症类型和治疗背景的大规模、系统性分析仍然有限。为满足这一需求,我们开发了TIMER3(https://compbio.cn/timer3/),这是一个升级版的网络服务器,大幅扩展了其前身的功能和范围。TIMER3整合了15种先进的免疫反卷积算法,包括人类特异性和小鼠特异性方法,以提高免疫细胞估计的稳健性和可解释性。它纳入了免疫治疗相关队列的公共RNA测序数据集的扩展集合,能够对治疗前和治疗后条件下的免疫动态进行大规模分析。TIMER3引入了用于免疫治疗反应、基于特征的功能分析以及细胞组成、基因表达和生存关联的交互式可视化的新分析模块。总体而言,TIMER3为剖析跨不同数据集的肿瘤免疫微环境提供了一个全面、用户友好的平台,促进了转化研究和精准免疫肿瘤学的发展。