• 文献检索
  • 文档翻译
  • 深度研究
  • 学术资讯
  • Suppr Zotero 插件Zotero 插件
  • 邀请有礼
  • 套餐&价格
  • 历史记录
应用&插件
Suppr Zotero 插件Zotero 插件浏览器插件Mac 客户端Windows 客户端微信小程序
定价
高级版会员购买积分包购买API积分包
服务
文献检索文档翻译深度研究API 文档MCP 服务
关于我们
关于 Suppr公司介绍联系我们用户协议隐私条款
关注我们

Suppr 超能文献

核心技术专利:CN118964589B侵权必究
粤ICP备2023148730 号-1Suppr @ 2026

文献检索

告别复杂PubMed语法,用中文像聊天一样搜索,搜遍4000万医学文献。AI智能推荐,让科研检索更轻松。

立即免费搜索

文件翻译

保留排版,准确专业,支持PDF/Word/PPT等文件格式,支持 12+语言互译。

免费翻译文档

深度研究

AI帮你快速写综述,25分钟生成高质量综述,智能提取关键信息,辅助科研写作。

立即免费体验

工程菌作为一种口服抗病毒治疗和免疫接种系统。

Engineered bacteria as an orally administered anti-viral treatment and immunization system.

作者信息

Kamble Nitin S, Thomas Shindu, Madaan Tushar, Ehsani Nadia, Sange Saqib, Tucker Kiersten, Muhumure Alexis, Kunkler Sarah, Kotagiri Nalinikanth

机构信息

Division of Pharmaceutical Sciences, James L. Winkle College of Pharmacy, University of Cincinnati, Cincinnati, OH, USA.

出版信息

Gut Microbes. 2025 Dec;17(1):2500056. doi: 10.1080/19490976.2025.2500056. Epub 2025 May 8.

DOI:10.1080/19490976.2025.2500056
PMID:40340796
原文链接:https://pmc.ncbi.nlm.nih.gov/articles/PMC12064065/
Abstract

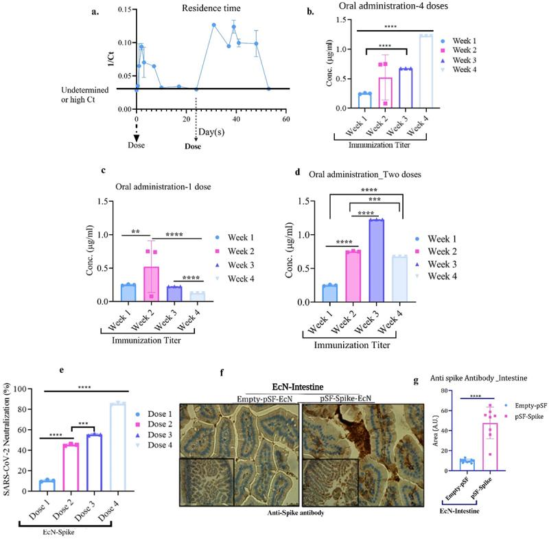
The emergence of new viral pathogens necessitates innovative antiviral therapies and vaccines. Traditional approaches, such as monoclonal antibodies and vaccines, are often hindered by resistance, limited effectiveness, and high costs. Here, we develop an engineered probiotic-based antiviral platform using Nissle 1917 (EcN), capable of providing both mucosal and systemic immunity via oral administration. EcN was engineered to display anti-spike nanobodies or express the Spike-Receptor Binding Domain on its surface. Our findings reveal that EcN with nanobodies effectively inhibits the interaction between spike protein-expressing pseudoviruses and the ACE2 receptor. Furthermore, we observed the translocation of nanobodies to distant organs, facilitated by outer membrane vesicles (OMVs). The oral administration of EcN expressing spike proteins induced a robust immune response characterized by the production of both IgG and IgA, antibodies that blocked the pseudovirus-ACE2 interaction. While SARS-CoV-2 served as a model, this versatile probiotic platform holds potential for developing customizable biotherapeutics against a wide range of emerging pathogens such as influenza virus or respiratory syncytial virus (RSV) by engineering EcN to express viral surface protein or neutralizing nanobodies demonstrating its versatility as a next-generation mucosal vaccine strategy.

摘要

新病毒病原体的出现需要创新的抗病毒疗法和疫苗。传统方法,如单克隆抗体和疫苗,常常受到耐药性、有效性有限和成本高昂的阻碍。在此,我们开发了一种基于工程益生菌的抗病毒平台,使用Nissle 1917(EcN),通过口服给药能够提供黏膜免疫和全身免疫。EcN经过工程改造,可在其表面展示抗刺突纳米抗体或表达刺突受体结合域。我们的研究结果表明,带有纳米抗体的EcN能有效抑制表达刺突蛋白的假病毒与ACE2受体之间的相互作用。此外,我们观察到在外膜囊泡(OMV)的促进下,纳米抗体可转运至远处器官。口服表达刺突蛋白的EcN可诱导强烈的免疫反应,其特征是产生IgG和IgA,这些抗体可阻断假病毒与ACE2的相互作用。虽然以严重急性呼吸综合征冠状病毒2(SARS-CoV-2)作为模型,但这个多功能益生菌平台具有开发针对多种新兴病原体(如流感病毒或呼吸道合胞病毒(RSV))的定制生物疗法的潜力,通过对EcN进行工程改造以表达病毒表面蛋白或中和纳米抗体,证明了其作为下一代黏膜疫苗策略的多功能性。

https://cdn.ncbi.nlm.nih.gov/pmc/blobs/2c49/12064065/2a3f0c4db103/KGMI_A_2500056_F0018_OC.jpg
https://cdn.ncbi.nlm.nih.gov/pmc/blobs/2c49/12064065/9d43eb04068c/KGMI_A_2500056_F0001_OC.jpg
https://cdn.ncbi.nlm.nih.gov/pmc/blobs/2c49/12064065/9d98d5425bc9/KGMI_A_2500056_F0002_OC.jpg
https://cdn.ncbi.nlm.nih.gov/pmc/blobs/2c49/12064065/c5830d24a591/KGMI_A_2500056_F0003_OC.jpg
https://cdn.ncbi.nlm.nih.gov/pmc/blobs/2c49/12064065/53fd62fbbc34/KGMI_A_2500056_F0004_OC.jpg
https://cdn.ncbi.nlm.nih.gov/pmc/blobs/2c49/12064065/292563b944bf/KGMI_A_2500056_F0005_OC.jpg
https://cdn.ncbi.nlm.nih.gov/pmc/blobs/2c49/12064065/2f94e6c62981/KGMI_A_2500056_F0006_OC.jpg
https://cdn.ncbi.nlm.nih.gov/pmc/blobs/2c49/12064065/98cd0787b6d3/KGMI_A_2500056_F0007_OC.jpg
https://cdn.ncbi.nlm.nih.gov/pmc/blobs/2c49/12064065/42345be928df/KGMI_A_2500056_F0008_OC.jpg
https://cdn.ncbi.nlm.nih.gov/pmc/blobs/2c49/12064065/2dc2b081cf44/KGMI_A_2500056_F0009_OC.jpg
https://cdn.ncbi.nlm.nih.gov/pmc/blobs/2c49/12064065/58b4f984e817/KGMI_A_2500056_F0010_OC.jpg
https://cdn.ncbi.nlm.nih.gov/pmc/blobs/2c49/12064065/83c3d745c766/KGMI_A_2500056_F0011_OC.jpg
https://cdn.ncbi.nlm.nih.gov/pmc/blobs/2c49/12064065/86d28d7e0b30/KGMI_A_2500056_F0012_OC.jpg
https://cdn.ncbi.nlm.nih.gov/pmc/blobs/2c49/12064065/3711e09d17a2/KGMI_A_2500056_F0013_OC.jpg
https://cdn.ncbi.nlm.nih.gov/pmc/blobs/2c49/12064065/3f66912a0b33/KGMI_A_2500056_F0014_OC.jpg
https://cdn.ncbi.nlm.nih.gov/pmc/blobs/2c49/12064065/c7cfa1bc48f1/KGMI_A_2500056_F0015_OC.jpg
https://cdn.ncbi.nlm.nih.gov/pmc/blobs/2c49/12064065/c41195cdf727/KGMI_A_2500056_F0016_OC.jpg
https://cdn.ncbi.nlm.nih.gov/pmc/blobs/2c49/12064065/6d6ef67c30fa/KGMI_A_2500056_F0017_OC.jpg
https://cdn.ncbi.nlm.nih.gov/pmc/blobs/2c49/12064065/2a3f0c4db103/KGMI_A_2500056_F0018_OC.jpg
https://cdn.ncbi.nlm.nih.gov/pmc/blobs/2c49/12064065/9d43eb04068c/KGMI_A_2500056_F0001_OC.jpg
https://cdn.ncbi.nlm.nih.gov/pmc/blobs/2c49/12064065/9d98d5425bc9/KGMI_A_2500056_F0002_OC.jpg
https://cdn.ncbi.nlm.nih.gov/pmc/blobs/2c49/12064065/c5830d24a591/KGMI_A_2500056_F0003_OC.jpg
https://cdn.ncbi.nlm.nih.gov/pmc/blobs/2c49/12064065/53fd62fbbc34/KGMI_A_2500056_F0004_OC.jpg
https://cdn.ncbi.nlm.nih.gov/pmc/blobs/2c49/12064065/292563b944bf/KGMI_A_2500056_F0005_OC.jpg
https://cdn.ncbi.nlm.nih.gov/pmc/blobs/2c49/12064065/2f94e6c62981/KGMI_A_2500056_F0006_OC.jpg
https://cdn.ncbi.nlm.nih.gov/pmc/blobs/2c49/12064065/98cd0787b6d3/KGMI_A_2500056_F0007_OC.jpg
https://cdn.ncbi.nlm.nih.gov/pmc/blobs/2c49/12064065/42345be928df/KGMI_A_2500056_F0008_OC.jpg
https://cdn.ncbi.nlm.nih.gov/pmc/blobs/2c49/12064065/2dc2b081cf44/KGMI_A_2500056_F0009_OC.jpg
https://cdn.ncbi.nlm.nih.gov/pmc/blobs/2c49/12064065/58b4f984e817/KGMI_A_2500056_F0010_OC.jpg
https://cdn.ncbi.nlm.nih.gov/pmc/blobs/2c49/12064065/83c3d745c766/KGMI_A_2500056_F0011_OC.jpg
https://cdn.ncbi.nlm.nih.gov/pmc/blobs/2c49/12064065/86d28d7e0b30/KGMI_A_2500056_F0012_OC.jpg
https://cdn.ncbi.nlm.nih.gov/pmc/blobs/2c49/12064065/3711e09d17a2/KGMI_A_2500056_F0013_OC.jpg
https://cdn.ncbi.nlm.nih.gov/pmc/blobs/2c49/12064065/3f66912a0b33/KGMI_A_2500056_F0014_OC.jpg
https://cdn.ncbi.nlm.nih.gov/pmc/blobs/2c49/12064065/c7cfa1bc48f1/KGMI_A_2500056_F0015_OC.jpg
https://cdn.ncbi.nlm.nih.gov/pmc/blobs/2c49/12064065/c41195cdf727/KGMI_A_2500056_F0016_OC.jpg
https://cdn.ncbi.nlm.nih.gov/pmc/blobs/2c49/12064065/6d6ef67c30fa/KGMI_A_2500056_F0017_OC.jpg
https://cdn.ncbi.nlm.nih.gov/pmc/blobs/2c49/12064065/2a3f0c4db103/KGMI_A_2500056_F0018_OC.jpg

相似文献

1
Engineered bacteria as an orally administered anti-viral treatment and immunization system.工程菌作为一种口服抗病毒治疗和免疫接种系统。
Gut Microbes. 2025 Dec;17(1):2500056. doi: 10.1080/19490976.2025.2500056. Epub 2025 May 8.
2
Intranasal administration of Escherichia coli Nissle expressing the spike protein of SARS-CoV-2 induces long-term immunization and prevents spike protein-mediated lung injury in mice.鼻腔内给予表达 SARS-CoV-2 刺突蛋白的大肠杆菌 Nissle 可诱导长期免疫,并预防小鼠中刺突蛋白介导的肺部损伤。
Biomed Pharmacother. 2024 May;174:116441. doi: 10.1016/j.biopha.2024.116441. Epub 2024 Mar 21.
3
Oral Immunization with Expressing SARS-CoV-2 Spike Protein Induces Mucosal and Systemic Antibody Responses in Mice.表达 SARS-CoV-2 刺突蛋白的口服免疫可诱导小鼠的黏膜和系统抗体应答。
Biomolecules. 2023 Mar 21;13(3):569. doi: 10.3390/biom13030569.
4
An Intranasal OMV-Based Vaccine Induces High Mucosal and Systemic Protecting Immunity Against a SARS-CoV-2 Infection.一种基于鼻腔内的 OMV 疫苗可诱导针对 SARS-CoV-2 感染的高黏膜和全身保护免疫。
Front Immunol. 2021 Dec 17;12:781280. doi: 10.3389/fimmu.2021.781280. eCollection 2021.
5
Escape from neutralizing antibodies by SARS-CoV-2 spike protein variants.通过 SARS-CoV-2 刺突蛋白变体逃避中和抗体。
Elife. 2020 Oct 28;9:e61312. doi: 10.7554/eLife.61312.
6
Intranasal HD-Ad-FS vaccine induces systemic and airway mucosal immunities against SARS-CoV-2 and systemic immunity against SARS-CoV-2 variants in mice and hamsters.鼻内给予HD-Ad-FS疫苗可在小鼠和仓鼠中诱导针对严重急性呼吸综合征冠状病毒2(SARS-CoV-2)的全身和气道黏膜免疫以及针对SARS-CoV-2变体的全身免疫。
Front Immunol. 2024 Aug 30;15:1430928. doi: 10.3389/fimmu.2024.1430928. eCollection 2024.
7
High affinity nanobodies block SARS-CoV-2 spike receptor binding domain interaction with human angiotensin converting enzyme.高亲和力纳米抗体阻断 SARS-CoV-2 刺突受体结合域与人血管紧张素转换酶的相互作用。
Sci Rep. 2020 Dec 22;10(1):22370. doi: 10.1038/s41598-020-79036-0.
8
A broad neutralizing nanobody against SARS-CoV-2 engineered from an approved drug.一种源自已批准药物的广谱中和 SARS-CoV-2 的纳米抗体。
Cell Death Dis. 2024 Jun 28;15(6):458. doi: 10.1038/s41419-024-06802-7.
9
Escherichia coli Nissle 1917 efficiently expresses the RBD domain of SARS-CoV-2 spike protein without codon optimization.大肠杆菌Nissle 1917无需密码子优化即可高效表达严重急性呼吸综合征冠状病毒2(SARS-CoV-2)刺突蛋白的受体结合结构域(RBD)。
Sci Rep. 2025 May 5;15(1):15670. doi: 10.1038/s41598-025-99902-z.
10
Structure-guided multivalent nanobodies block SARS-CoV-2 infection and suppress mutational escape.结构导向的多价纳米抗体可阻断 SARS-CoV-2 感染并抑制突变逃逸。
Science. 2021 Feb 12;371(6530). doi: 10.1126/science.abe6230. Epub 2021 Jan 12.

引用本文的文献

1
Comparative Evaluation of Computational Methods for Validating Housekeeping Gene RT-qPCR Data in 3T3-L1 Cells.用于验证3T3-L1细胞中管家基因RT-qPCR数据的计算方法的比较评估
Biomedicines. 2025 Aug 21;13(8):2036. doi: 10.3390/biomedicines13082036.

本文引用的文献

1
Oral Immunization with Expressing SARS-CoV-2 Spike Protein Induces Mucosal and Systemic Antibody Responses in Mice.表达 SARS-CoV-2 刺突蛋白的口服免疫可诱导小鼠的黏膜和系统抗体应答。
Biomolecules. 2023 Mar 21;13(3):569. doi: 10.3390/biom13030569.
2
Outer membrane vesicles: A bacterial-derived vaccination system.外膜囊泡:一种源自细菌的疫苗接种系统。
Front Microbiol. 2022 Dec 21;13:1029146. doi: 10.3389/fmicb.2022.1029146. eCollection 2022.
3
Adenovirus type 5 SARS-CoV-2 vaccines delivered orally or intranasally reduced disease severity and transmission in a hamster model.
口服或鼻内接种 5 型腺病毒 SARS-CoV-2 疫苗可降低仓鼠模型疾病严重程度和传播。
Sci Transl Med. 2022 Aug 17;14(658):eabn6868. doi: 10.1126/scitranslmed.abn6868.
4
Engineered Bacteria Enhance Immunotherapy and Targeted Therapy through Stromal Remodeling of Tumors.工程菌通过肿瘤基质重塑增强免疫治疗和靶向治疗。
Adv Healthc Mater. 2022 Jan;11(2):e2101487. doi: 10.1002/adhm.202101487. Epub 2021 Nov 16.
5
A simplified method for bronchoalveolar lavage in mice by orotracheal intubation avoiding tracheotomy.经口气管插管避免气管切开术的小鼠支气管肺泡灌洗简化方法。
Biotechniques. 2021 Oct;71(4):534-537. doi: 10.2144/btn-2021-0022. Epub 2021 Sep 14.
6
Gastrointestinal mucosal immunity and COVID-19.胃肠道黏膜免疫与 COVID-19。
World J Gastroenterol. 2021 Aug 14;27(30):5047-5059. doi: 10.3748/wjg.v27.i30.5047.
7
Rapid and stable mobilization of CD8 T cells by SARS-CoV-2 mRNA vaccine.SARS-CoV-2 mRNA 疫苗可快速稳定地动员 CD8 T 细胞。
Nature. 2021 Sep;597(7875):268-273. doi: 10.1038/s41586-021-03841-4. Epub 2021 Jul 28.
8
CyDisCo production of functional recombinant SARS-CoV-2 spike receptor binding domain.CyDisCo公司生产功能性重组严重急性呼吸综合征冠状病毒2刺突受体结合结构域。
Protein Sci. 2021 Sep;30(9):1983-1990. doi: 10.1002/pro.4152. Epub 2021 Jul 16.
9
Inhalable Nanobody (PiN-21) prevents and treats SARS-CoV-2 infections in Syrian hamsters at ultra-low doses.吸入型纳米抗体(PiN-21)可在超低剂量下预防和治疗叙利亚仓鼠感染 SARS-CoV-2。
Sci Adv. 2021 May 26;7(22). doi: 10.1126/sciadv.abh0319. Print 2021 May.
10
Bioengineered bacteria-derived outer membrane vesicles as a versatile antigen display platform for tumor vaccination via Plug-and-Display technology.生物工程菌来源的外膜囊泡作为一种多功能抗原展示平台,通过 Plug-and-Display 技术用于肿瘤疫苗接种。
Nat Commun. 2021 Apr 6;12(1):2041. doi: 10.1038/s41467-021-22308-8.