Krach Florian, Boerstler Tom, Neubert Stephanie, Krumm Laura, Regensburger Martin, Winkler Jürgen, Winner Beate
Department of Stem Cell Biology, University Hospital Erlangen, Friedrich-Alexander Universität Erlangen-Nürnberg (FAU), Kussmaulallee 4, 91054 Erlangen, Germany.
Department of Molecular Neurology, University Hospital Erlangen, Friedrich-Alexander Universität Erlangen-Nürnberg (FAU), Schwabachanlage 6, 91054 Erlangen, Germany.
iScience. 2025 Apr 8;28(5):112380. doi: 10.1016/j.isci.2025.112380. eCollection 2025 May 16.
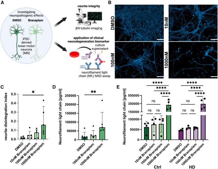
RNA splicing modulators, a new class of small molecules with the potential to modify the protein expression levels, have quickly been translated into clinical trials. These compounds hold promise for treating neurodegenerative disorders, including branaplam for lowering huntingtin levels in Huntington's disease. However, the VIBRANT-HD trial was terminated due to the emergence of peripheral neuropathy. Here, we describe the complex mechanism whereby branaplam activates p53, induces nucleolar stress in human induced pluripotent stem cell (iPSC)-derived motor neurons (iPSC-MN), and thereby enhanced expression of the neurotoxic p53-target gene BBC3. On the cellular level, branaplam disrupts neurite integrity, reflected by elevated neurofilament light chain levels. These findings illustrate the complex pharmacology of RNA splicing modulators with a small therapeutic window between lowering huntingtin levels and the clinically relevant off-target effect of neuropathy. Comprehensive toxicological screening in human stem cell models can complement pre-clinical testing before advancing RNA-targeting drugs to clinical trials.
RNA剪接调节剂是一类新型小分子,具有改变蛋白质表达水平的潜力,已迅速进入临床试验阶段。这些化合物有望用于治疗神经退行性疾病,包括用于降低亨廷顿舞蹈病中亨廷顿蛋白水平的布那普明。然而,由于外周神经病变的出现,VIBRANT-HD试验被终止。在此,我们描述了布那普明激活p53、在人诱导多能干细胞(iPSC)衍生的运动神经元(iPSC-MN)中诱导核仁应激,从而增强神经毒性p53靶基因BBC3表达的复杂机制。在细胞水平上,布那普明破坏神经突完整性,这表现为神经丝轻链水平升高。这些发现说明了RNA剪接调节剂复杂的药理学特性,即在降低亨廷顿蛋白水平和临床上相关的神经病变脱靶效应之间存在较小的治疗窗口。在将RNA靶向药物推进到临床试验之前,在人类干细胞模型中进行全面的毒理学筛查可以补充临床前测试。