• 文献检索
  • 文档翻译
  • 深度研究
  • 学术资讯
  • Suppr Zotero 插件Zotero 插件
  • 邀请有礼
  • 套餐&价格
  • 历史记录
应用&插件
Suppr Zotero 插件Zotero 插件浏览器插件Mac 客户端Windows 客户端微信小程序
定价
高级版会员购买积分包购买API积分包
服务
文献检索文档翻译深度研究API 文档MCP 服务
关于我们
关于 Suppr公司介绍联系我们用户协议隐私条款
关注我们

Suppr 超能文献

核心技术专利:CN118964589B侵权必究
粤ICP备2023148730 号-1Suppr @ 2026

文献检索

告别复杂PubMed语法,用中文像聊天一样搜索,搜遍4000万医学文献。AI智能推荐,让科研检索更轻松。

立即免费搜索

文件翻译

保留排版,准确专业,支持PDF/Word/PPT等文件格式,支持 12+语言互译。

免费翻译文档

深度研究

AI帮你快速写综述,25分钟生成高质量综述,智能提取关键信息,辅助科研写作。

立即免费体验

泛素羧基末端水解酶L1调节支持细胞中的脂联素受体,以维持睾丸的稳态平衡。

UCHL1 regulates adiponectin receptors in Sertoli cells to maintain testicular homeostatic balance.

作者信息

Yang Donghui, Chen Wenbo, Zhang Ning, Zhang Mengfei, Wu Wenping, Yang Lei, Lu Qizhong, Wan Shicheng, Wang Congliang, Wang Yuqi, Du Xiaomin, Huang Chao, Chen Zhengli, Tang Haiyang, Li Na, Hua Jinlian

机构信息

College of Veterinary Medicine, Shaanxi Centre of Stem Cells Engineering & Technology, Northwest A&F University, Yangling, Shaanxi, China; Laboratory of Animal Disease Model, College of Veterinary Medicine, Sichuan Agricultural University, Chengdu, China.

College of Veterinary Medicine, Shaanxi Centre of Stem Cells Engineering & Technology, Northwest A&F University, Yangling, Shaanxi, China.

出版信息

J Biol Chem. 2025 May 9;301(6):110221. doi: 10.1016/j.jbc.2025.110221.

DOI:10.1016/j.jbc.2025.110221
PMID:40349775
原文链接:https://pmc.ncbi.nlm.nih.gov/articles/PMC12167481/
Abstract

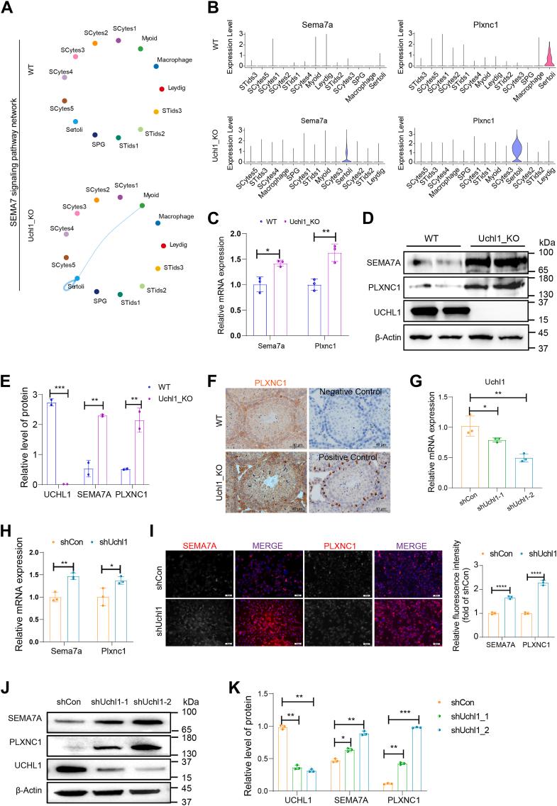
Disruptions in testicular homeostasis can lead to impaired spermatogenesis and male infertility. Such disturbances may result from various factors, including viral or bacterial infections, toxic injuries, and genetic mutations or deletions. The maintenance of testicular homeostasis is governed by a complex interplay of various cells, hormones, paracrine factors, genes, and enzymes. UCHL1, a member of the deubiquitinating enzyme family, is recognized for its role in neuronal function. However, its contribution to testicular homeostasis and spermatogenesis remains unclear. This study uncovers a critical role for Uchl1 in maintaining testicular homeostasis, acting as a regulatory switch for spermatogenesis. We demonstrate that Uchl1 knockout (Uchl1_KO) mice exhibit reduced body weight, decreased testicular specific gravity, and impaired spermatogenesis. Single-nucleus RNA sequencing (snRNA-seq) analysis of Uchl1_KO testes reveals a significant decrease in oxidative phosphorylation (OXPHOS) levels and an increase in Sertoli cell abnormalities. Notably, Uchl1_KO/knockdown downregulates metabolism-related adiponectin signaling (ADIPOR1/AMPK) and upregulates the inflammation-related SEMA7A/PLXNC1 pathway. Sertoli cell lines (oeAdipor1/shUchl1) confirm UCHL1's dual regulatory role in these signaling pathways in vitro experiments. Our findings identify UCHL1 as a key regulator of testicular homeostasis and spermatogenesis, and it dynamically controls the balance between metabolic and inflammatory signaling in the testis. This study provides a valuable theoretical foundation for exploring the molecular mechanisms underlying testicular homeostasis balance and for advancing human reproductive health.

摘要

睾丸内环境稳态的破坏可导致精子发生受损和男性不育。这种干扰可能由多种因素引起,包括病毒或细菌感染、毒性损伤以及基因突变或缺失。睾丸内环境稳态的维持受多种细胞、激素、旁分泌因子、基因和酶的复杂相互作用支配。泛素羧基末端水解酶L1(UCHL1)是去泛素化酶家族的成员,因其在神经元功能中的作用而被认可。然而,其对睾丸内环境稳态和精子发生的贡献仍不清楚。本研究揭示了UCHL1在维持睾丸内环境稳态中起关键作用,充当精子发生的调节开关。我们证明UCHL1基因敲除(Uchl1_KO)小鼠体重减轻、睾丸比重降低且精子发生受损。对Uchl1_KO睾丸进行的单核RNA测序(snRNA-seq)分析显示氧化磷酸化(OXPHOS)水平显著降低,支持细胞异常增加。值得注意的是Uchl1_KO/敲低下调了与代谢相关的脂联素信号传导(ADIPOR1/AMPK),并上调了与炎症相关的SEMA7A/PLXNC1途径。支持细胞系(oeAdipor1/shUchl1)在体外实验中证实了UCHL1在这些信号通路中的双重调节作用。我们的研究结果确定UCHL1是睾丸内环境稳态和精子发生的关键调节因子,并且它动态控制睾丸中代谢和炎症信号之间的平衡。本研究为探索睾丸内环境稳态平衡的分子机制以及促进人类生殖健康提供了有价值的理论基础。

https://cdn.ncbi.nlm.nih.gov/pmc/blobs/8ccd/12167481/f5e6fa9ff2eb/gr7.jpg
https://cdn.ncbi.nlm.nih.gov/pmc/blobs/8ccd/12167481/c2e833e34ba2/gr1.jpg
https://cdn.ncbi.nlm.nih.gov/pmc/blobs/8ccd/12167481/74cef57cb401/gr2.jpg
https://cdn.ncbi.nlm.nih.gov/pmc/blobs/8ccd/12167481/583db03b5c6e/gr3.jpg
https://cdn.ncbi.nlm.nih.gov/pmc/blobs/8ccd/12167481/840fa6d2eb88/gr4.jpg
https://cdn.ncbi.nlm.nih.gov/pmc/blobs/8ccd/12167481/5a8b65ff273e/gr5.jpg
https://cdn.ncbi.nlm.nih.gov/pmc/blobs/8ccd/12167481/bd18390ddfb0/gr6.jpg
https://cdn.ncbi.nlm.nih.gov/pmc/blobs/8ccd/12167481/f5e6fa9ff2eb/gr7.jpg
https://cdn.ncbi.nlm.nih.gov/pmc/blobs/8ccd/12167481/c2e833e34ba2/gr1.jpg
https://cdn.ncbi.nlm.nih.gov/pmc/blobs/8ccd/12167481/74cef57cb401/gr2.jpg
https://cdn.ncbi.nlm.nih.gov/pmc/blobs/8ccd/12167481/583db03b5c6e/gr3.jpg
https://cdn.ncbi.nlm.nih.gov/pmc/blobs/8ccd/12167481/840fa6d2eb88/gr4.jpg
https://cdn.ncbi.nlm.nih.gov/pmc/blobs/8ccd/12167481/5a8b65ff273e/gr5.jpg
https://cdn.ncbi.nlm.nih.gov/pmc/blobs/8ccd/12167481/bd18390ddfb0/gr6.jpg
https://cdn.ncbi.nlm.nih.gov/pmc/blobs/8ccd/12167481/f5e6fa9ff2eb/gr7.jpg

相似文献

1
UCHL1 regulates adiponectin receptors in Sertoli cells to maintain testicular homeostatic balance.泛素羧基末端水解酶L1调节支持细胞中的脂联素受体,以维持睾丸的稳态平衡。
J Biol Chem. 2025 May 9;301(6):110221. doi: 10.1016/j.jbc.2025.110221.
2
PWWP3A deficiency accelerates testicular senescence in aged mice.PWWP3A缺乏会加速老年小鼠的睾丸衰老。
Andrology. 2025 Jul;13(5):1236-1250. doi: 10.1111/andr.13774. Epub 2024 Oct 3.
3
Metabolic pathways and male fertility: exploring the role of Sertoli cells in energy homeostasis and spermatogenesis.代谢途径与男性生育能力:探索支持细胞在能量稳态和精子发生中的作用
Am J Physiol Endocrinol Metab. 2025 Jul 1;329(1):E160-E178. doi: 10.1152/ajpendo.00074.2025. Epub 2025 Jun 16.
4
Exploring the interplay between inflammation and male fertility.探索炎症与男性生育能力之间的相互作用。
FEBS J. 2024 Dec 19. doi: 10.1111/febs.17366.
5
Sertoli cell-conditioned medium restores spermatogenesis in azoospermic mouse testis.生精细胞条件培养基恢复不育小鼠睾丸的生精作用。
Cell Tissue Res. 2020 Mar;379(3):577-587. doi: 10.1007/s00441-019-03092-w. Epub 2019 Sep 7.
6
lncRNA Impaired Male Fertility by Interfering with Sexual Behaviors in Mice.长链非编码RNA通过干扰小鼠性行为损害雄性生育能力。
Int J Mol Sci. 2025 Jun 17;26(12):5801. doi: 10.3390/ijms26125801.
7
Establishment, identification, and transcriptome analysis of a Sertoli cell line from ovoviviparous black rockfish Sebastes schlegelii.卵胎生许氏平鲉支持细胞系的建立、鉴定及转录组分析
Fish Physiol Biochem. 2025 May 9;51(3):95. doi: 10.1007/s10695-025-01509-8.
8
An essential role of the E3 ubiquitin ligase RNF126 in ensuring meiosis I completion during spermatogenesis.E3泛素连接酶RNF126在确保精子发生过程中减数分裂I完成方面的重要作用。
J Adv Res. 2025 Jul;73:231-245. doi: 10.1016/j.jare.2024.08.011. Epub 2024 Aug 12.
9
Semen Cuscutae-Fructus Lycii improves spermatogenic dysfunction by repairing the blood-testis barrier in rats according to in silico and in vitro methods.根据计算机模拟和体外实验方法,菟丝子-枸杞子可通过修复血睾屏障改善大鼠的生精功能障碍。
J Ethnopharmacol. 2021 Jun 28;274:114022. doi: 10.1016/j.jep.2021.114022. Epub 2021 Mar 16.
10
Single-Cell RNA Sequencing Delineates the Atlas and Cell Interactions of the Testicular Cells in Chinese Soft-Shelled Turtle (Pelodiscus sinensis).单细胞RNA测序描绘中华鳖睾丸细胞图谱及细胞间相互作用
Mar Biotechnol (NY). 2025 Jun 23;27(4):101. doi: 10.1007/s10126-025-10474-5.

引用本文的文献

1
Multi-omics analysis of canine aging markers and evaluation of stem cell intervention.犬类衰老标志物的多组学分析及干细胞干预评估
Commun Biol. 2025 Jun 10;8(1):905. doi: 10.1038/s42003-025-08333-z.

本文引用的文献

1
Extragonadal function of follicle-stimulating hormone: Evidence for a role in endothelial physiology and dysfunction.促卵泡激素的性腺外功能:在血管内皮生理学和功能障碍中的作用证据。
Mol Cell Endocrinol. 2024 Dec 1;594:112378. doi: 10.1016/j.mce.2024.112378. Epub 2024 Sep 25.
2
9-cis-retinoic acid signaling in Sertoli cells regulates their immunomodulatory function to control lymphocyte physiology and Treg differentiation.9-顺式视黄酸信号在支持细胞中调节其免疫调节功能,以控制淋巴细胞生理和 Treg 分化。
Reprod Biol Endocrinol. 2024 Jun 26;22(1):75. doi: 10.1186/s12958-024-01246-2.
3
Applications of single-cell RNA sequencing in spermatogenesis and molecular evolution.
单细胞 RNA 测序在精子发生和分子进化中的应用。
Zool Res. 2024 May 18;45(3):575-585. doi: 10.24272/j.issn.2095-8137.2024.010.
4
Arsenic exposure causes decline in sperm motility accompanied by energy metabolism disorders in mouse testes.砷暴露导致小鼠睾丸精子运动能力下降,并伴有能量代谢紊乱。
Environ Pollut. 2024 Jun 15;351:124060. doi: 10.1016/j.envpol.2024.124060. Epub 2024 Apr 27.
5
Environmental cadmium inhibits testicular testosterone synthesis via Parkin-dependent MFN1 degradation.环境镉通过 Parkin 依赖性 MFN1 降解抑制睾丸睾酮合成。
J Hazard Mater. 2024 May 15;470:134142. doi: 10.1016/j.jhazmat.2024.134142. Epub 2024 Mar 27.
6
Decreased AdipoR1 signaling and its implications for obesity-induced male infertility.脂肪细胞因子受体 1 信号减弱及其对肥胖诱导的男性不育的影响。
Sci Rep. 2024 Mar 8;14(1):5701. doi: 10.1038/s41598-024-56290-0.
7
Increased oxidized low-density lipoprotein in mice exposed to a high-fat diet impaired spermatogenesis by inhibiting testosterone synthesis via the Klk1bs/Eid3 pathway.高脂饮食小鼠体内氧化型低密度脂蛋白增加,通过Klk1bs/Eid3途径抑制睾酮合成,从而损害精子发生。
Clin Transl Med. 2024 Mar;14(3):e1603. doi: 10.1002/ctm2.1603.
8
Ubiquitin Carboxyl-Terminal Hydrolase L1 and Its Role in Parkinson's Disease.泛素羧基末端水解酶L1及其在帕金森病中的作用。
Int J Mol Sci. 2024 Jan 21;25(2):1303. doi: 10.3390/ijms25021303.
9
A comprehensive review on signaling attributes of serine and serine metabolism in health and disease.丝氨酸及其代谢物在健康和疾病中的信号属性的综合综述。
Int J Biol Macromol. 2024 Mar;260(Pt 2):129607. doi: 10.1016/j.ijbiomac.2024.129607. Epub 2024 Jan 20.
10
Non-thermal plasma promotes boar sperm quality through increasing AMPK methylation.非热等离子体通过增加 AMPK 甲基化来提高公猪精子质量。
Int J Biol Macromol. 2024 Feb;257(Pt 2):128768. doi: 10.1016/j.ijbiomac.2023.128768. Epub 2023 Dec 12.