• 文献检索
  • 文档翻译
  • 深度研究
  • 学术资讯
  • Suppr Zotero 插件Zotero 插件
  • 邀请有礼
  • 套餐&价格
  • 历史记录
应用&插件
Suppr Zotero 插件Zotero 插件浏览器插件Mac 客户端Windows 客户端微信小程序
定价
高级版会员购买积分包购买API积分包
服务
文献检索文档翻译深度研究API 文档MCP 服务
关于我们
关于 Suppr公司介绍联系我们用户协议隐私条款
关注我们

Suppr 超能文献

核心技术专利:CN118964589B侵权必究
粤ICP备2023148730 号-1Suppr @ 2026

文献检索

告别复杂PubMed语法,用中文像聊天一样搜索,搜遍4000万医学文献。AI智能推荐,让科研检索更轻松。

立即免费搜索

文件翻译

保留排版,准确专业,支持PDF/Word/PPT等文件格式,支持 12+语言互译。

免费翻译文档

深度研究

AI帮你快速写综述,25分钟生成高质量综述,智能提取关键信息,辅助科研写作。

立即免费体验

DOCK5通过整合粘着斑形态发生和极性促进三阴性乳腺癌中YAP/TAZ驱动的耐药性。

Integration of focal adhesion morphogenesis and polarity by DOCK5 promotes YAP/TAZ-driven drug resistance in TNBC.

作者信息

Pascual-Vargas Patricia, Arias-Garcia Mar, Roumeliotis Theodoros I, Choudhary Jyoti S, Bakal Chris

机构信息

Chester Beatty Laboratories, Division of Cancer Biology, Institute of Cancer Research, 237 Fulham Road, London SW3 6JB, UK.

出版信息

Mol Omics. 2025 May 12. doi: 10.1039/d4mo00154k.

DOI:10.1039/d4mo00154k
PMID:40353692
原文链接:https://pmc.ncbi.nlm.nih.gov/articles/PMC12068046/
Abstract

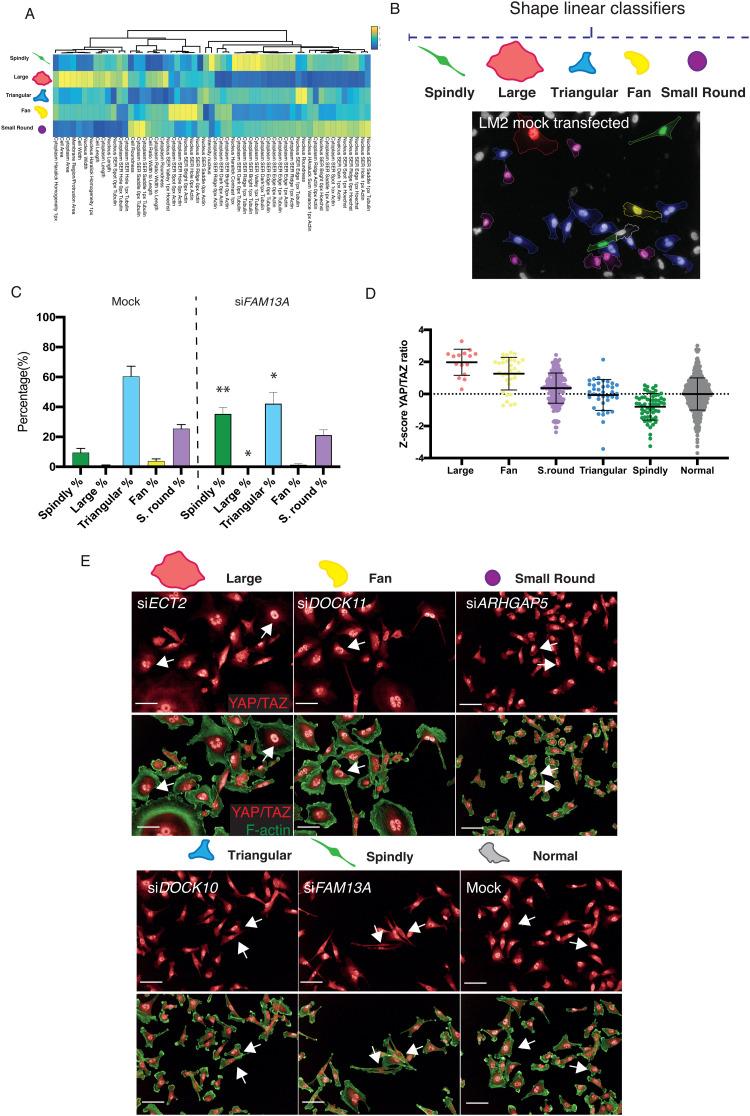
YAP and TAZ are transcriptional co-activators that are inhibited by sequestration in the cytoplasm. Cellular signalling pathways integrate soluble, mechanical (cytoskeleton, adhesion), and geometric (cell size, morphology) cues to regulate the translocation of YAP/TAZ to the nucleus. In triple-negative breast cancer (TNBC) cells, both signalling and morphogenesis are frequently rewired, leading to increased YAP/TAZ translocation, which drives proliferation, invasion, and drug resistance. However, whether this increased YAP/TAZ translocation is due to alterations in upstream signalling events or changes in cell morphology remains unclear. To gain insight into YAP/TAZ regulation in TNBC cells, we performed multiplexed quantitative genetic screens for YAP/TAZ localisation and cell shape, enabling us to determine whether changes in YAP/TAZ localisation following gene knockdown could be explained by alterations in cell morphology. These screens revealed that the focal adhesion (FA)-associated RhoGEF DOCK5 is essential for YAP/TAZ nuclear localisation in TNBC cells. DOCK5-defective cells exhibit defects in FA morphogenesis and fail to generate a stable, polarised leading edge, which we propose contributes to impaired YAP/TAZ translocation. Mechanistically, we implicate DOCK5's ability to act as a RacGEF and as a scaffold for NCK/AKT as key to its role in FA morphogenesis. Importantly, DOCK5 is essential for promoting the resistance of LM2 cells to the clinically used MEK inhibitor Binimetinib. Taken together, our findings suggest that DOCK5's role in TNBC cell shape determination drives YAP/TAZ upregulation and drug resistance.

摘要

YAP和TAZ是转录共激活因子,通过在细胞质中被隔离而受到抑制。细胞信号通路整合可溶性、机械性(细胞骨架、黏附)和几何形状(细胞大小、形态)线索,以调节YAP/TAZ向细胞核的转位。在三阴性乳腺癌(TNBC)细胞中,信号传导和形态发生常常被重新布线,导致YAP/TAZ转位增加,从而驱动细胞增殖、侵袭和耐药性。然而,这种YAP/TAZ转位增加是由于上游信号事件的改变还是细胞形态的变化尚不清楚。为了深入了解TNBC细胞中YAP/TAZ的调控机制,我们对YAP/TAZ定位和细胞形状进行了多重定量基因筛选,从而能够确定基因敲低后YAP/TAZ定位的变化是否可以由细胞形态的改变来解释。这些筛选结果表明,黏着斑(FA)相关的RhoGEF DOCK5对TNBC细胞中YAP/TAZ的核定位至关重要。DOCK5缺陷的细胞在FA形态发生方面存在缺陷,无法形成稳定的、极化的前沿,我们认为这导致了YAP/TAZ转位受损。从机制上讲,我们认为DOCK5作为RacGEF的能力以及作为NCK/AKT支架的能力是其在FA形态发生中发挥作用的关键。重要的是,DOCK5对于促进LM2细胞对临床使用的MEK抑制剂Binimetinib的耐药性至关重要。综上所述,我们的研究结果表明,DOCK5在TNBC细胞形状决定中的作用驱动了YAP/TAZ的上调和耐药性。

https://cdn.ncbi.nlm.nih.gov/pmc/blobs/0b95/12068046/4607ed88f60e/d4mo00154k-f12.jpg
https://cdn.ncbi.nlm.nih.gov/pmc/blobs/0b95/12068046/72ece35f28d4/d4mo00154k-f1.jpg
https://cdn.ncbi.nlm.nih.gov/pmc/blobs/0b95/12068046/8933a9389c9e/d4mo00154k-f2.jpg
https://cdn.ncbi.nlm.nih.gov/pmc/blobs/0b95/12068046/1d6734323757/d4mo00154k-f3.jpg
https://cdn.ncbi.nlm.nih.gov/pmc/blobs/0b95/12068046/e90767d85e52/d4mo00154k-f4.jpg
https://cdn.ncbi.nlm.nih.gov/pmc/blobs/0b95/12068046/5c0325e2e63b/d4mo00154k-f5.jpg
https://cdn.ncbi.nlm.nih.gov/pmc/blobs/0b95/12068046/78db394926ca/d4mo00154k-f6.jpg
https://cdn.ncbi.nlm.nih.gov/pmc/blobs/0b95/12068046/8d82542c7603/d4mo00154k-f7.jpg
https://cdn.ncbi.nlm.nih.gov/pmc/blobs/0b95/12068046/45058fe12d62/d4mo00154k-f8.jpg
https://cdn.ncbi.nlm.nih.gov/pmc/blobs/0b95/12068046/877208c09aa7/d4mo00154k-f9.jpg
https://cdn.ncbi.nlm.nih.gov/pmc/blobs/0b95/12068046/8a444d931ec0/d4mo00154k-f10.jpg
https://cdn.ncbi.nlm.nih.gov/pmc/blobs/0b95/12068046/da0b51ba0ac6/d4mo00154k-f11.jpg
https://cdn.ncbi.nlm.nih.gov/pmc/blobs/0b95/12068046/4607ed88f60e/d4mo00154k-f12.jpg
https://cdn.ncbi.nlm.nih.gov/pmc/blobs/0b95/12068046/72ece35f28d4/d4mo00154k-f1.jpg
https://cdn.ncbi.nlm.nih.gov/pmc/blobs/0b95/12068046/8933a9389c9e/d4mo00154k-f2.jpg
https://cdn.ncbi.nlm.nih.gov/pmc/blobs/0b95/12068046/1d6734323757/d4mo00154k-f3.jpg
https://cdn.ncbi.nlm.nih.gov/pmc/blobs/0b95/12068046/e90767d85e52/d4mo00154k-f4.jpg
https://cdn.ncbi.nlm.nih.gov/pmc/blobs/0b95/12068046/5c0325e2e63b/d4mo00154k-f5.jpg
https://cdn.ncbi.nlm.nih.gov/pmc/blobs/0b95/12068046/78db394926ca/d4mo00154k-f6.jpg
https://cdn.ncbi.nlm.nih.gov/pmc/blobs/0b95/12068046/8d82542c7603/d4mo00154k-f7.jpg
https://cdn.ncbi.nlm.nih.gov/pmc/blobs/0b95/12068046/45058fe12d62/d4mo00154k-f8.jpg
https://cdn.ncbi.nlm.nih.gov/pmc/blobs/0b95/12068046/877208c09aa7/d4mo00154k-f9.jpg
https://cdn.ncbi.nlm.nih.gov/pmc/blobs/0b95/12068046/8a444d931ec0/d4mo00154k-f10.jpg
https://cdn.ncbi.nlm.nih.gov/pmc/blobs/0b95/12068046/da0b51ba0ac6/d4mo00154k-f11.jpg
https://cdn.ncbi.nlm.nih.gov/pmc/blobs/0b95/12068046/4607ed88f60e/d4mo00154k-f12.jpg

相似文献

1
Integration of focal adhesion morphogenesis and polarity by DOCK5 promotes YAP/TAZ-driven drug resistance in TNBC.DOCK5通过整合粘着斑形态发生和极性促进三阴性乳腺癌中YAP/TAZ驱动的耐药性。
Mol Omics. 2025 May 12. doi: 10.1039/d4mo00154k.
2
An indispensable role of TAZ in anoikis resistance promoted by OTUB1 deubiquitinating enzyme in basal-like triple-negative breast cancer cells.TAZ 在 OTUB1 去泛素化酶促进基底样三阴性乳腺癌细胞抵抗失巢凋亡中的不可或缺作用。
Biochem Biophys Res Commun. 2023 Mar 15;649:1-9. doi: 10.1016/j.bbrc.2023.01.080. Epub 2023 Jan 26.
3
Apigenin suppresses the stem cell-like properties of triple-negative breast cancer cells by inhibiting YAP/TAZ activity.芹菜素通过抑制YAP/TAZ活性来抑制三阴性乳腺癌细胞的干细胞样特性。
Cell Death Discov. 2018 Nov 20;4:105. doi: 10.1038/s41420-018-0124-8. eCollection 2018.
4
Luteolin suppresses epithelial-mesenchymal transition and migration of triple-negative breast cancer cells by inhibiting YAP/TAZ activity.木犀草素通过抑制 YAP/TAZ 活性抑制三阴性乳腺癌细胞的上皮-间充质转化和迁移。
Biomed Pharmacother. 2020 Sep;129:110462. doi: 10.1016/j.biopha.2020.110462. Epub 2020 Jul 6.
5
A spatial model of YAP/TAZ signaling reveals how stiffness, dimensionality, and shape contribute to emergent outcomes.YAP/TAZ 信号的空间模型揭示了硬度、维度和形状如何促成新的结果。
Proc Natl Acad Sci U S A. 2021 May 18;118(20). doi: 10.1073/pnas.2021571118. Epub 2021 May 14.
6
Cyclovirobuxine D inhibits triple-negative breast cancer via YAP/TAZ suppression and activation of the FOXO3a/PINK1-Parkin pathway-induced mitophagy.环维黄杨星D通过抑制YAP/TAZ以及激活FOXO3a/PINK1-帕金通路诱导的线粒体自噬来抑制三阴性乳腺癌。
Phytomedicine. 2025 Jan;136:156287. doi: 10.1016/j.phymed.2024.156287. Epub 2024 Nov 26.
7
Inhibition of YAP/TAZ pathway contributes to the cytotoxicity of silibinin in MCF-7 and MDA-MB-231 human breast cancer cells.抑制 YAP/TAZ 通路有助于水飞蓟宾对 MCF-7 和 MDA-MB-231 人乳腺癌细胞的细胞毒性作用。
Cell Signal. 2024 Jul;119:111186. doi: 10.1016/j.cellsig.2024.111186. Epub 2024 Apr 20.
8
The VEGF receptor neuropilin 2 promotes homologous recombination by stimulating YAP/TAZ-mediated Rad51 expression.血管内皮生长因子受体神经纤毛蛋白 2 通过刺激 YAP/TAZ 介导的 Rad51 表达促进同源重组。
Proc Natl Acad Sci U S A. 2019 Jul 9;116(28):14174-14180. doi: 10.1073/pnas.1821194116. Epub 2019 Jun 24.
9
YAP and TAZ in epithelial stem cells: A sensor for cell polarity, mechanical forces and tissue damage.上皮干细胞中的YAP和TAZ:细胞极性、机械力及组织损伤的传感器
Bioessays. 2016 Jul;38(7):644-53. doi: 10.1002/bies.201600037. Epub 2016 May 13.
10
YAP and TAZ Negatively Regulate Prox1 During Developmental and Pathologic Lymphangiogenesis.YAP 和 TAZ 在发育和病理性淋巴管生成过程中负调控 Prox1。
Circ Res. 2019 Jan 18;124(2):225-242. doi: 10.1161/CIRCRESAHA.118.313707.

本文引用的文献

1
YAP activation is robust to dilution.YAP 的激活具有很强的抗稀释能力。
Mol Omics. 2024 Oct 28;20(9):554-569. doi: 10.1039/d4mo00100a.
2
Autism Spectrum Disorder- and/or Intellectual Disability-Associated Semaphorin-5A Exploits the Mechanism by Which Dock5 Signalosome Molecules Control Cell Shape.与自闭症谱系障碍和/或智力残疾相关的信号素5A利用了Dock5信号体分子控制细胞形状的机制。
Curr Issues Mol Biol. 2024 Apr 2;46(4):3092-3107. doi: 10.3390/cimb46040194.
3
Environmentally dependent and independent control of 3D cell shape.环境依赖性和独立性控制 3D 细胞形状。
Cell Rep. 2024 May 28;43(5):114016. doi: 10.1016/j.celrep.2024.114016. Epub 2024 Apr 17.
4
Cell morphology best predicts tumorigenicity and metastasis in vivo across multiple TNBC cell lines of different metastatic potential.细胞形态能最佳预测不同转移潜能的多种三阴性乳腺癌细胞系在体内的致瘤性和转移情况。
Breast Cancer Res. 2024 Mar 11;26(1):43. doi: 10.1186/s13058-024-01796-8.
5
Mechanotransduction mediated by microtubules.由微管介导的机械转导。
Nat Mater. 2022 Mar;21(3):271-272. doi: 10.1038/s41563-021-01120-1.
6
Transcriptional co-activators YAP/TAZ: Potential therapeutic targets for metastatic breast cancer.转录共激活因子 YAP/TAZ:转移性乳腺癌的潜在治疗靶点。
Biomed Pharmacother. 2021 Jan;133:110956. doi: 10.1016/j.biopha.2020.110956. Epub 2020 Nov 11.
7
KRAS signaling enriched triple negative breast cancer is associated with favorable tumor immune microenvironment and better survival.KRAS信号富集的三阴性乳腺癌与良好的肿瘤免疫微环境及更好的生存率相关。
Am J Cancer Res. 2020 Mar 1;10(3):897-907. eCollection 2020.
8
Systems analysis of RhoGEF and RhoGAP regulatory proteins reveals spatially organized RAC1 signalling from integrin adhesions.系统分析 RhoGEF 和 RhoGAP 调节蛋白揭示了整合素黏附中空间组织的 Rac1 信号。
Nat Cell Biol. 2020 Apr;22(4):498-511. doi: 10.1038/s41556-020-0488-x. Epub 2020 Mar 23.
9
Senesce to Survive: YAP-Mediated Dormancy Escapes EGFR/MEK Inhibition.衰老以生存:YAP 介导的休眠逃避 EGFR/MEK 抑制。
Cancer Cell. 2020 Jan 13;37(1):1-2. doi: 10.1016/j.ccell.2019.12.008.
10
YAP1 Mediates Resistance to MEK1/2 Inhibition in Neuroblastomas with Hyperactivated RAS Signaling.YAP1 介导了 RAS 信号通路过度激活的神经母细胞瘤对 MEK1/2 抑制的耐药性。
Cancer Res. 2019 Dec 15;79(24):6204-6214. doi: 10.1158/0008-5472.CAN-19-1415. Epub 2019 Oct 31.