• 文献检索
  • 文档翻译
  • 深度研究
  • 学术资讯
  • Suppr Zotero 插件Zotero 插件
  • 邀请有礼
  • 套餐&价格
  • 历史记录
应用&插件
Suppr Zotero 插件Zotero 插件浏览器插件Mac 客户端Windows 客户端微信小程序
定价
高级版会员购买积分包购买API积分包
服务
文献检索文档翻译深度研究API 文档MCP 服务
关于我们
关于 Suppr公司介绍联系我们用户协议隐私条款
关注我们

Suppr 超能文献

核心技术专利:CN118964589B侵权必究
粤ICP备2023148730 号-1Suppr @ 2026

文献检索

告别复杂PubMed语法,用中文像聊天一样搜索,搜遍4000万医学文献。AI智能推荐,让科研检索更轻松。

立即免费搜索

文件翻译

保留排版,准确专业,支持PDF/Word/PPT等文件格式,支持 12+语言互译。

免费翻译文档

深度研究

AI帮你快速写综述,25分钟生成高质量综述,智能提取关键信息,辅助科研写作。

立即免费体验

SERPINE1对肿瘤微环境的调节增强了胃癌小鼠模型中的放射免疫疗法。

Tumor microenvironment modulation by SERPINE1 increases radioimmunotherapy in murine model of gastric cancer.

作者信息

Zaheer Javeria, Shanmugiah Joycie, Kim Seungyoun, Kim Hyeongi, Kim Jin Su

机构信息

Division of Applied RI, Korea Institute of Radiological and Medical Sciences, 75 Nowon-Ro, Nowon-Gu, Seoul, 01812, Republic of Korea.

Radiological and Medical Sciences, University of Science and Technology (UST), Seoul, 01812, Republic of Korea.

出版信息

Sci Rep. 2025 May 12;15(1):16449. doi: 10.1038/s41598-025-97983-4.

DOI:10.1038/s41598-025-97983-4
PMID:40355586
原文链接:https://pmc.ncbi.nlm.nih.gov/articles/PMC12069594/
Abstract

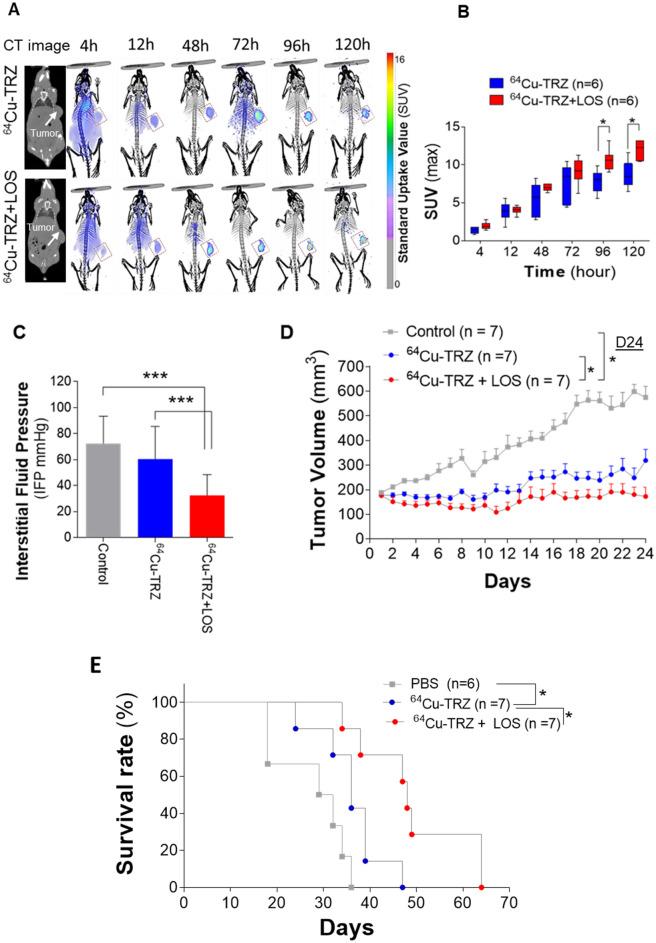
An elevated extracellular matrix (ECM) and interstitial fluid pressure (IFP) in gastric cancer limits the targeting of HER2-expressing cells when radioimmunotherapy (RIT) with Cu-trastuzumab (Cu-TRZ) is utilized. Here, we used Losartan (LOS) to downregulate ECM and IFP in gastric cancer mice model. In our study we treated the gastric cancer mice model with a dose of 40 mg/kg of LOS. We found that the LOS treatment increases a twofold higher Alexa-647-TRZ accumulation which significantly enhanced Cu-TRZ. We determined that the LOS-treated samples exhibited reduced mRNA and protein expression of SERPINE1, a gene associated with the ECM degradation. Additionally, LOS treatment resulted in the downregulated mRNA expression of the TGF-β1 and COL13A1, the genes involved in ECM deposition and an upregulated RNA expression of MMP2, a gene associated with the ECM degradation. There were no significant changes in metastatic markers of N-Cadherin and E-Cadherin. Moreover, our study demonstrates that silencing SERPINE1 increases the activity of the MMP2 and decreases COL13A1 with no effect on the N-cadherin and E-cadherin were observed. Our novel combinational therapy of using Cu-TRZ with LOS is attributed to the downregulation of SERPINE1 targeting ECM and IFP is highly effective for treatment of gastric cancer.

摘要

在使用铜标记曲妥珠单抗(Cu-TRZ)进行放射免疫治疗(RIT)时,胃癌中升高的细胞外基质(ECM)和间质液压力(IFP)会限制对HER2表达细胞的靶向作用。在此,我们使用氯沙坦(LOS)来下调胃癌小鼠模型中的ECM和IFP。在我们的研究中,我们用40mg/kg剂量的LOS处理胃癌小鼠模型。我们发现LOS处理使Alexa-647-TRZ的积累增加了两倍,这显著增强了Cu-TRZ。我们确定LOS处理的样本中,与ECM降解相关的基因SERPINE1的mRNA和蛋白质表达降低。此外,LOS处理导致参与ECM沉积的基因TGF-β1和COL13A1的mRNA表达下调,以及与ECM降解相关的基因MMP2的RNA表达上调。N-钙黏蛋白和E-钙黏蛋白的转移标志物没有显著变化。此外,我们的研究表明,沉默SERPINE1可增加MMP2的活性并降低COL13A1,而对N-钙黏蛋白和E-钙黏蛋白没有影响。我们使用Cu-TRZ与LOS的新型联合疗法归因于靶向ECM和IFP的SERPINE1的下调,对胃癌治疗非常有效。

https://cdn.ncbi.nlm.nih.gov/pmc/blobs/fbc9/12069594/dd0746d137c1/41598_2025_97983_Fig6_HTML.jpg
https://cdn.ncbi.nlm.nih.gov/pmc/blobs/fbc9/12069594/493e69f60cb3/41598_2025_97983_Fig1_HTML.jpg
https://cdn.ncbi.nlm.nih.gov/pmc/blobs/fbc9/12069594/dab92e1cfed8/41598_2025_97983_Fig2_HTML.jpg
https://cdn.ncbi.nlm.nih.gov/pmc/blobs/fbc9/12069594/708a5ccb75f0/41598_2025_97983_Fig3_HTML.jpg
https://cdn.ncbi.nlm.nih.gov/pmc/blobs/fbc9/12069594/7c93cd2b01e7/41598_2025_97983_Fig4_HTML.jpg
https://cdn.ncbi.nlm.nih.gov/pmc/blobs/fbc9/12069594/e899d0be413e/41598_2025_97983_Fig5_HTML.jpg
https://cdn.ncbi.nlm.nih.gov/pmc/blobs/fbc9/12069594/dd0746d137c1/41598_2025_97983_Fig6_HTML.jpg
https://cdn.ncbi.nlm.nih.gov/pmc/blobs/fbc9/12069594/493e69f60cb3/41598_2025_97983_Fig1_HTML.jpg
https://cdn.ncbi.nlm.nih.gov/pmc/blobs/fbc9/12069594/dab92e1cfed8/41598_2025_97983_Fig2_HTML.jpg
https://cdn.ncbi.nlm.nih.gov/pmc/blobs/fbc9/12069594/708a5ccb75f0/41598_2025_97983_Fig3_HTML.jpg
https://cdn.ncbi.nlm.nih.gov/pmc/blobs/fbc9/12069594/7c93cd2b01e7/41598_2025_97983_Fig4_HTML.jpg
https://cdn.ncbi.nlm.nih.gov/pmc/blobs/fbc9/12069594/e899d0be413e/41598_2025_97983_Fig5_HTML.jpg
https://cdn.ncbi.nlm.nih.gov/pmc/blobs/fbc9/12069594/dd0746d137c1/41598_2025_97983_Fig6_HTML.jpg

相似文献

1
Tumor microenvironment modulation by SERPINE1 increases radioimmunotherapy in murine model of gastric cancer.SERPINE1对肿瘤微环境的调节增强了胃癌小鼠模型中的放射免疫疗法。
Sci Rep. 2025 May 12;15(1):16449. doi: 10.1038/s41598-025-97983-4.
2
Comparison between Fractionated Dose and Single Dose of Cu-64 Trastuzumab Therapy in the NCI-N87 Gastric Cancer Mouse Model.在 NCI-N87 胃癌小鼠模型中,分次剂量与单次剂量 Cu-64 曲妥珠单抗治疗的比较。
Int J Mol Sci. 2019 Sep 23;20(19):4708. doi: 10.3390/ijms20194708.
3
Gastric cancer-derived exosomal let-7 g-5p mediated by SERPINE1 promotes macrophage M2 polarization and gastric cancer progression.由丝氨酸蛋白酶抑制剂E1(SERPINE1)介导的胃癌来源外泌体中的let-7 g-5p促进巨噬细胞M2极化和胃癌进展。
J Exp Clin Cancer Res. 2025 Jan 2;44(1):2. doi: 10.1186/s13046-024-03269-4.
4
SERPINE1 Facilitates Metastasis in Gastric Cancer Through Anoikis Resistance and Tumor Microenvironment Remodeling.丝氨酸蛋白酶抑制剂1通过抗失巢凋亡和肿瘤微环境重塑促进胃癌转移。
Small. 2025 May;21(19):e2500136. doi: 10.1002/smll.202500136. Epub 2025 Apr 10.
5
Utility of At-Trastuzumab for the Treatment of Metastatic Gastric Cancer in the Liver: Evaluation of a Preclinical α-Radioimmunotherapy Approach in a Clinically Relevant Mouse Model.曲妥珠单抗治疗肝转移胃癌的效用:在临床相关的小鼠模型中评估一种临床前的α-放射免疫疗法方法。
J Nucl Med. 2021 Oct;62(10):1468-1474. doi: 10.2967/jnumed.120.249300. Epub 2021 Feb 5.
6
Identification of pivotal genes associated with the prognosis of gastric carcinoma through integrated analysis.通过综合分析鉴定与胃癌预后相关的关键基因。
Biosci Rep. 2021 Apr 30;41(4). doi: 10.1042/BSR20203676.
7
Cuproptosis-related gene SERPINE1 is a prognostic biomarker and correlated with immune infiltrates in gastric cancer.铜死亡相关基因 SERPINE1 是胃癌的预后生物标志物,并与免疫浸润相关。
J Cancer Res Clin Oncol. 2023 Sep;149(12):10851-10865. doi: 10.1007/s00432-023-04900-1. Epub 2023 Jun 15.
8
Plasminogen activator inhibitor-1 gene deficiency attenuates TGF-beta1-induced kidney disease.纤溶酶原激活物抑制剂-1基因缺陷减轻转化生长因子-β1诱导的肾病。
Kidney Int. 2005 Dec;68(6):2651-66. doi: 10.1111/j.1523-1755.2005.00737.x.
9
Pan-cancer analysis of SERPINE1 with a concentration on immune therapeutic and prognostic in gastric cancer.SERPINE1在胃癌中的泛癌分析:聚焦免疫治疗与预后
J Cell Mol Med. 2024 Aug;28(15):e18579. doi: 10.1111/jcmm.18579.
10
Intratumor transforming growth factor-β signaling with extracellular matrix-related gene regulation marks chemotherapy-resistant gastric cancer.肿瘤内转化生长因子-β信号与细胞外基质相关基因调控标志着化疗耐药性胃癌。
Biochem Biophys Res Commun. 2024 Aug 20;721:150108. doi: 10.1016/j.bbrc.2024.150108. Epub 2024 May 13.

本文引用的文献

1
RNF12 is regulated by AKT phosphorylation and promotes TGF-β driven breast cancer metastasis.RNF12 通过 AKT 磷酸化调节,促进 TGF-β 驱动的乳腺癌转移。
Cell Death Dis. 2022 Jan 10;13(1):44. doi: 10.1038/s41419-021-04493-y.
2
Extracellular Matrix Characterization in Gastric Cancer Helps to Predict Prognosis and Chemotherapy Response.胃癌细胞外基质特征有助于预测预后和化疗反应。
Front Oncol. 2021 Sep 27;11:753330. doi: 10.3389/fonc.2021.753330. eCollection 2021.
3
TGF-β1-mediated transition of resident fibroblasts to cancer-associated fibroblasts promotes cancer metastasis in gastrointestinal stromal tumor.
转化生长因子-β1介导的驻留成纤维细胞向癌症相关成纤维细胞的转变促进胃肠道间质瘤的癌症转移。
Oncogenesis. 2021 Feb 6;10(2):13. doi: 10.1038/s41389-021-00302-5.
4
4-1BB co-stimulation further enhances anti-PD-1-mediated reinvigoration of exhausted CD39 CD8 T cells from primary and metastatic sites of epithelial ovarian cancers.4-1BB 共刺激进一步增强了抗 PD-1 介导的原发性和转移性上皮性卵巢癌衰竭的 CD39+CD8+T 细胞的再激活。
J Immunother Cancer. 2020 Dec;8(2). doi: 10.1136/jitc-2020-001650.
5
Relaxin-expressing oncolytic adenovirus induces remodeling of physical and immunological aspects of cold tumor to potentiate PD-1 blockade.表达松弛素的溶瘤腺病毒诱导冷肿瘤的物理和免疫方面的重塑,从而增强 PD-1 阻断作用。
J Immunother Cancer. 2020 Aug;8(2). doi: 10.1136/jitc-2020-000763.
6
SERPINE1 as a cancer-promoting gene in gastric adenocarcinoma: facilitates tumour cell proliferation, migration, and invasion by regulating EMT.丝氨酸蛋白酶抑制剂1(SERPINE1)作为胃腺癌中的促癌基因:通过调节上皮-间质转化促进肿瘤细胞增殖、迁移和侵袭。
J Chemother. 2019 Nov-Dec;31(7-8):408-418. doi: 10.1080/1120009X.2019.1687996. Epub 2019 Nov 14.
7
Combination Radioimmunotherapy Strategies for Solid Tumors.联合放射性免疫疗法治疗实体瘤。
Int J Mol Sci. 2019 Nov 8;20(22):5579. doi: 10.3390/ijms20225579.
8
The global, regional, and national burden of stomach cancer in 195 countries, 1990-2017: a systematic analysis for the Global Burden of Disease study 2017.全球、地区和国家 195 个国家/地区 1990-2017 年胃癌负担:2017 年全球疾病负担研究的系统分析。
Lancet Gastroenterol Hepatol. 2020 Jan;5(1):42-54. doi: 10.1016/S2468-1253(19)30328-0. Epub 2019 Oct 21.
9
Comparison between Fractionated Dose and Single Dose of Cu-64 Trastuzumab Therapy in the NCI-N87 Gastric Cancer Mouse Model.在 NCI-N87 胃癌小鼠模型中,分次剂量与单次剂量 Cu-64 曲妥珠单抗治疗的比较。
Int J Mol Sci. 2019 Sep 23;20(19):4708. doi: 10.3390/ijms20194708.
10
Measurement of Tumor Pressure and Strategies of Imaging Tumor Pressure for Radioimmunotherapy.肿瘤压力的测量及放射免疫治疗中肿瘤压力成像策略
Nucl Med Mol Imaging. 2019 Aug;53(4):235-241. doi: 10.1007/s13139-019-00598-7. Epub 2019 Jun 13.