Suppr超能文献

肝细胞癌患者中DNA甲基化驱动的基因:对免疫浸润及预后意义的见解

DNA methylation-driven genes in hepatocellular carcinoma patients: insights into immune infiltration and prognostic implications.

作者信息

Zhang Zhi, Zhao Tongling, Meng Weida, Chen Jiahao, He Chengyi, Sun Xing, Huang Hai

机构信息

Department of Hepatobiliary Surger, Guangxi Medical University Affliated Wuming Hospital, Nanning, China.

Collaborative Innovation Centre of Regenerative Medicine and Medical BioResource Development and Application Co-Constructed by the Province and Ministry, Guangxi Medical University, Nanning, China.

出版信息

Front Med (Lausanne). 2025 Apr 28;12:1520380. doi: 10.3389/fmed.2025.1520380. eCollection 2025.

Abstract

BACKGROUND

Hepatocellular carcinoma (HCC) poses a significant global burden as a highly prevalent and life-threatening malignant tumor that endangers human life and wellbeing. The purpose of this study was to examine how DNA methylation-driven genes impact the prognosis of HCC patients.

METHODS

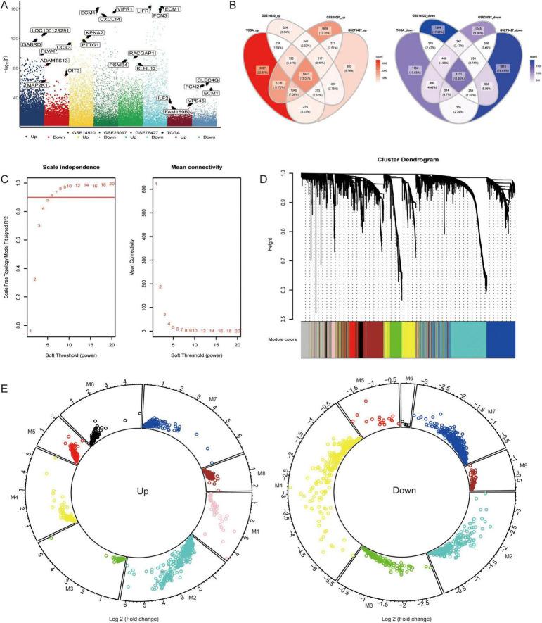
Differentially expressed genes from The Cancer Genome Atlas, GSE76427, GSE25097 and GSE14520 datasets were collected to perform differential expression analysis between HCC patients and controls. Weighted gene coexpression network analysis (WGCNA) was subsequently performed to create coexpression modules for the DEGs. Then, ssGSEA was employed to investigate the infiltration of immune cells in HCC. Enrichment analysis and methylation were carried out for the module genes. We utilized Kaplan-Meier survival analysis to assess patient prognosis.

RESULTS

Eight coexpression modules were identified via WGCNA for 1927 upregulated and 1,231 downregulated DEGs, after which the hub genes of the modules were identified. Module 5 had high immune infiltration, and the hub gene SCAMP3 was positively associated with Tcm. Module 3 exhibited a low level of immune infiltration, and the expression of the hub gene HCLS1 was negatively correlated with T cells and dendritic cells. Furthermore, we obtained five hub genes (BOP1, BUB1B, NOTCH3, SCAMP3, and SNRPD2) as methylation-driven genes. BOP1 and BUB1B were found to be correlated with unfavorable overall survival in patients with HCC.

CONCLUSION

HCLS1 and SCAMP3 are associated with immunity, whereas BOP1 and BUB1B are modified by methylation and may serve as prognostic markers for HCC.

摘要

背景

肝细胞癌(HCC)作为一种高度流行且危及生命的恶性肿瘤,对全球造成了重大负担,危害人类生命与健康。本研究旨在探讨DNA甲基化驱动基因如何影响HCC患者的预后。

方法

收集来自癌症基因组图谱、GSE76427、GSE25097和GSE14520数据集的差异表达基因,以进行HCC患者与对照组之间的差异表达分析。随后进行加权基因共表达网络分析(WGCNA),为差异表达基因创建共表达模块。然后,采用单样本基因集富集分析(ssGSEA)研究HCC中免疫细胞的浸润情况。对模块基因进行富集分析和甲基化分析。我们利用Kaplan-Meier生存分析评估患者预后。

结果

通过WGCNA为1927个上调和1231个下调的差异表达基因鉴定出8个共表达模块,之后确定了这些模块的核心基因。模块5具有高免疫浸润,核心基因SCAMP3与中医(Tcm)呈正相关。模块3表现出低水平的免疫浸润,核心基因HCLS1的表达与T细胞和树突状细胞呈负相关。此外,我们获得了5个核心基因(BOP1、BUB1B、NOTCH3、SCAMP3和SNRPD2)作为甲基化驱动基因。发现BOP1和BUB1B与HCC患者不良的总生存期相关。

结论

HCLS1和SCAMP3与免疫相关,而BOP1和BUB1B被甲基化修饰,可能作为HCC的预后标志物。

https://cdn.ncbi.nlm.nih.gov/pmc/blobs/3293/12066630/d61eed02d96e/fmed-12-1520380-g001.jpg

文献AI研究员

20分钟写一篇综述,助力文献阅读效率提升50倍。

立即体验

用中文搜PubMed

大模型驱动的PubMed中文搜索引擎

马上搜索

文档翻译

学术文献翻译模型,支持多种主流文档格式。

立即体验