• 文献检索
  • 文档翻译
  • 深度研究
  • 学术资讯
  • Suppr Zotero 插件Zotero 插件
  • 邀请有礼
  • 套餐&价格
  • 历史记录
应用&插件
Suppr Zotero 插件Zotero 插件浏览器插件Mac 客户端Windows 客户端微信小程序
定价
高级版会员购买积分包购买API积分包
服务
文献检索文档翻译深度研究API 文档MCP 服务
关于我们
关于 Suppr公司介绍联系我们用户协议隐私条款
关注我们

Suppr 超能文献

核心技术专利:CN118964589B侵权必究
粤ICP备2023148730 号-1Suppr @ 2026

文献检索

告别复杂PubMed语法,用中文像聊天一样搜索,搜遍4000万医学文献。AI智能推荐,让科研检索更轻松。

立即免费搜索

文件翻译

保留排版,准确专业,支持PDF/Word/PPT等文件格式,支持 12+语言互译。

免费翻译文档

深度研究

AI帮你快速写综述,25分钟生成高质量综述,智能提取关键信息,辅助科研写作。

立即免费体验

自噬损伤导致的SQSTM1积累通过ACSL4促进干眼患者角膜上皮细胞铁死亡。

Autophagy Impairment-Derived SQSTM1 Accumulation Promotes Ferroptosis in Corneal Epithelial Cells Through ACSL4 in Dry Eye.

作者信息

Zhang Runze, Liang Lihong, Liao Kai, Zeng Hao, Yang Xue, Wang Xiaoran, Wang Bowen, Yuan Jin

机构信息

State Key Laboratory of Ophthalmology, Zhongshan Ophthalmic Center, Sun Yat-Sen University, Guangdong Provincial Key Laboratory of Ophthalmology and Visual Science, Guangzhou, China.

Beijing Institute of Ophthalmology, Beijing Tongren Eye Center, Beijing Tongren Hospital, Capital Medical University, Beijing Key Laboratory of Ophthalmology and Visual Sciences, Beijing, China.

出版信息

Invest Ophthalmol Vis Sci. 2025 May 1;66(5):23. doi: 10.1167/iovs.66.5.23.

DOI:10.1167/iovs.66.5.23
PMID:40358583
原文链接:https://pmc.ncbi.nlm.nih.gov/articles/PMC12110653/
Abstract

PURPOSE

To reveal the function of autophagy impairment-derived sequestosome 1 (SQSTM1) in inducing ferroptosis in an experimental dry eye model and investigate the underlying mechanism.

METHODS

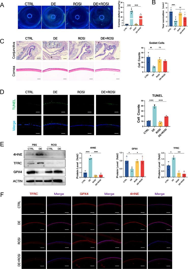
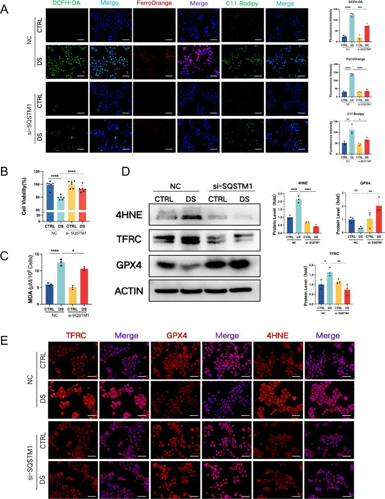
To induce the dry eye animal model, 8-week-old C57BL/6 mice were subcutaneously injected with scopolamine and exposed to a desiccated environment. To build the in vitro dry eye model, human corneal epithelial cells (HCECs) were applied with desiccating stress. Cell viability was examined using a CCK-8 kit. Intracellular reactive oxygen species (ROS), oxidative lipid, and Fe2+ were detected using the H2DCFDA assay kit, C11 BODIPY probe, and FerroOrange probe. Gene expression was screened by RNA sequencing. Protein expression was evaluated by western blot and immunofluorescence staining. Corneal defect area was assessed by fluorescein sodium staining. Conjunctiva goblet cells were counted by periodic acid-Schiff staining. Tear secretion was measured using phenol red cotton thread.

RESULTS

Desiccating stress induced ferroptosis and SQSTM1 accumulation in both HCECs and C57BL/6 mice. SQSTM1 knockdown alleviated ferroptosis in HCECs. In contrast, the overexpression of SQSTM1 promoted ferroptotic changes. Additionally, overexpression of SQSTM1 significantly increased acyl-CoA synthetase long chain family member 4 (ACSL4). Also, targeted inhibition of ACSL4 mitigated the dry eye symptoms and ferroptosis caused by both SQSTM1 overexpression and desiccating stress.

CONCLUSIONS

The accumulation of SQSTM1 triggers corneal epithelial cells ferroptosis through ACSL4 in dry eye disease.

摘要

目的

揭示自噬损伤衍生的聚集体结合蛋白1(SQSTM1)在实验性干眼模型中诱导铁死亡的作用,并探讨其潜在机制。

方法

为诱导干眼动物模型,对8周龄C57BL/6小鼠皮下注射东莨菪碱并置于干燥环境中。为构建体外干眼模型,对人角膜上皮细胞(HCECs)施加干燥应激。使用CCK-8试剂盒检测细胞活力。使用H2DCFDA检测试剂盒、C11 BODIPY探针和FerroOrange探针检测细胞内活性氧(ROS)、氧化脂质和Fe2+。通过RNA测序筛选基因表达。通过蛋白质免疫印迹和免疫荧光染色评估蛋白质表达。通过荧光素钠染色评估角膜缺损面积。通过过碘酸希夫染色计数结膜杯状细胞。使用酚红棉线测量泪液分泌。

结果

干燥应激在HCECs和C57BL/6小鼠中均诱导铁死亡和SQSTM1积累。敲低SQSTM1可减轻HCECs中的铁死亡。相反,SQSTM1的过表达促进了铁死亡变化。此外,SQSTM1的过表达显著增加了酰基辅酶A合成酶长链家族成员4(ACSL4)。此外,靶向抑制ACSL4可减轻由SQSTM1过表达和干燥应激引起的干眼症状和铁死亡。

结论

在干眼病中,SQSTM1的积累通过ACSL4触发角膜上皮细胞铁死亡。

https://cdn.ncbi.nlm.nih.gov/pmc/blobs/d915/12110653/4eec7a0e29d9/iovs-66-5-23-f007.jpg
https://cdn.ncbi.nlm.nih.gov/pmc/blobs/d915/12110653/0f39a6dee36b/iovs-66-5-23-f001.jpg
https://cdn.ncbi.nlm.nih.gov/pmc/blobs/d915/12110653/02dff81a028c/iovs-66-5-23-f002.jpg
https://cdn.ncbi.nlm.nih.gov/pmc/blobs/d915/12110653/b6eb64622925/iovs-66-5-23-f003.jpg
https://cdn.ncbi.nlm.nih.gov/pmc/blobs/d915/12110653/4a2c4f5be81d/iovs-66-5-23-f004.jpg
https://cdn.ncbi.nlm.nih.gov/pmc/blobs/d915/12110653/33ff2477ea39/iovs-66-5-23-f005.jpg
https://cdn.ncbi.nlm.nih.gov/pmc/blobs/d915/12110653/7f869a5de116/iovs-66-5-23-f006.jpg
https://cdn.ncbi.nlm.nih.gov/pmc/blobs/d915/12110653/4eec7a0e29d9/iovs-66-5-23-f007.jpg
https://cdn.ncbi.nlm.nih.gov/pmc/blobs/d915/12110653/0f39a6dee36b/iovs-66-5-23-f001.jpg
https://cdn.ncbi.nlm.nih.gov/pmc/blobs/d915/12110653/02dff81a028c/iovs-66-5-23-f002.jpg
https://cdn.ncbi.nlm.nih.gov/pmc/blobs/d915/12110653/b6eb64622925/iovs-66-5-23-f003.jpg
https://cdn.ncbi.nlm.nih.gov/pmc/blobs/d915/12110653/4a2c4f5be81d/iovs-66-5-23-f004.jpg
https://cdn.ncbi.nlm.nih.gov/pmc/blobs/d915/12110653/33ff2477ea39/iovs-66-5-23-f005.jpg
https://cdn.ncbi.nlm.nih.gov/pmc/blobs/d915/12110653/7f869a5de116/iovs-66-5-23-f006.jpg
https://cdn.ncbi.nlm.nih.gov/pmc/blobs/d915/12110653/4eec7a0e29d9/iovs-66-5-23-f007.jpg

相似文献

1
Autophagy Impairment-Derived SQSTM1 Accumulation Promotes Ferroptosis in Corneal Epithelial Cells Through ACSL4 in Dry Eye.自噬损伤导致的SQSTM1积累通过ACSL4促进干眼患者角膜上皮细胞铁死亡。
Invest Ophthalmol Vis Sci. 2025 May 1;66(5):23. doi: 10.1167/iovs.66.5.23.
2
Induction of DDIT4 Impairs Autophagy Through Oxidative Stress in Dry Eye.干眼症中 DDIT4 的诱导通过氧化应激损害自噬。
Invest Ophthalmol Vis Sci. 2019 Jul 1;60(8):2836-2847. doi: 10.1167/iovs.19-27072.
3
AKR1C1 Protects Corneal Epithelial Cells Against Oxidative Stress-Mediated Ferroptosis in Dry Eye.AKR1C1 可保护角膜上皮细胞免受干眼氧化应激诱导的铁死亡。
Invest Ophthalmol Vis Sci. 2022 Sep 1;63(10):3. doi: 10.1167/iovs.63.10.3.
4
Atg5-Mediated Lipophagy Induces Ferroptosis in Corneal Epithelial Cells in Dry Eye Disease.自噬相关蛋白5介导的脂质自噬在干眼病角膜上皮细胞中诱导铁死亡
Invest Ophthalmol Vis Sci. 2024 Dec 2;65(14):12. doi: 10.1167/iovs.65.14.12.
5
A highly selective inhibitor of discoidin domain receptor-1 (DDR1-IN-1) protects corneal epithelial cells from YAP/ACSL4-mediated ferroptosis in dry eye.一种高选择性的 discoidin 结构域受体 1(DDR1-IN-1)抑制剂可保护角膜上皮细胞免受干燥性眼症中 YAP/ACSL4 介导的铁死亡。
Br J Pharmacol. 2024 Nov;181(21):4245-4261. doi: 10.1111/bph.16491. Epub 2024 Jul 8.
6
KCNK5 Regulating Potassium Efflux and Inducing Pyroptosis in Corneal Epithelial Cells Through TNFSF10-Mediated Autophagy in Dry Eye.KCNK5通过TNFSF10介导的自噬调节角膜上皮细胞中的钾外流并诱导细胞焦亡在干眼中的作用
Invest Ophthalmol Vis Sci. 2024 Jan 2;65(1):34. doi: 10.1167/iovs.65.1.34.
7
cRGD-Conjugated Bilirubin Nanoparticles Alleviate Dry Eye Disease Via Activating the PINK1-Mediated Mitophagy.载 cRGD 胆红素纳米颗粒通过激活 PINK1 介导的线粒体自噬缓解干眼疾病。
Invest Ophthalmol Vis Sci. 2024 Nov 4;65(13):55. doi: 10.1167/iovs.65.13.55.
8
IFN-γ Facilitates Corneal Epithelial Cell Pyroptosis Through the JAK2/STAT1 Pathway in Dry Eye.IFN-γ 通过 JAK2/STAT1 通路促进干眼角膜上皮细胞焦亡。
Invest Ophthalmol Vis Sci. 2023 Mar 1;64(3):34. doi: 10.1167/iovs.64.3.34.
9
Melatonin ameliorates oxidative stress-mediated injuries through induction of HO-1 and restores autophagic flux in dry eye.褪黑素通过诱导 HO-1 减轻氧化应激介导的损伤,并恢复干眼症中的自噬通量。
Exp Eye Res. 2021 Apr;205:108491. doi: 10.1016/j.exer.2021.108491. Epub 2021 Feb 12.
10
Hyperosmotic stress-induced NLRP3 inflammasome activation via the mechanosensitive PIEZO1 channel in dry eye corneal epithelium.高渗应激通过干眼症角膜上皮中机械敏感的PIEZO1通道诱导NLRP3炎性小体激活。
Ocul Surf. 2025 Apr;36:106-118. doi: 10.1016/j.jtos.2025.01.005. Epub 2025 Jan 18.

引用本文的文献

1
Upregulation of SQSTM1 Regulates Ferroptosis and Oxidative Stress in Müller Cells of the Diabetic Neural Retina by Modulating ACSL4.SQSTM1的上调通过调节ACSL4来调控糖尿病神经视网膜Müller细胞中的铁死亡和氧化应激。
J Diabetes Res. 2025 Aug 13;2025:1924668. doi: 10.1155/jdr/1924668. eCollection 2025.
2
Ferroptosis in ocular diseases: mechanisms, crosstalk with other cell death pathways, and therapeutic prospects.眼部疾病中的铁死亡:机制、与其他细胞死亡途径的相互作用及治疗前景
Front Med (Lausanne). 2025 Jul 8;12:1608975. doi: 10.3389/fmed.2025.1608975. eCollection 2025.

本文引用的文献

1
Atg5-Mediated Lipophagy Induces Ferroptosis in Corneal Epithelial Cells in Dry Eye Disease.自噬相关蛋白5介导的脂质自噬在干眼病角膜上皮细胞中诱导铁死亡
Invest Ophthalmol Vis Sci. 2024 Dec 2;65(14):12. doi: 10.1167/iovs.65.14.12.
2
Cell death pathways in dry eye disease: Insights into ocular surface inflammation.干眼疾病中的细胞死亡途径:对眼表炎症的见解
Ocul Surf. 2024 Oct;34:535-544. doi: 10.1016/j.jtos.2024.11.004. Epub 2024 Nov 13.
3
USP13 facilitates a ferroptosis-to-autophagy switch by activation of the NFE2L2/NRF2-SQSTM1/p62-KEAP1 axis dependent on the KRAS signaling pathway.
USP13通过激活依赖KRAS信号通路的NFE2L2/NRF2-SQSTM1/p62-KEAP1轴,促进铁死亡向自噬的转变。
Autophagy. 2025 Mar;21(3):565-582. doi: 10.1080/15548627.2024.2410619. Epub 2024 Oct 10.
4
Transferrin receptor targeting chimeras for membrane protein degradation.用于膜蛋白降解的转铁蛋白受体靶向嵌合体
Nature. 2025 Feb;638(8051):787-795. doi: 10.1038/s41586-024-07947-3. Epub 2024 Sep 25.
5
S100A9-TLR4 axis aggravates dry eye through the blockage of autophagy.S100A9-TLR4 轴通过阻断自噬加重干眼症。
Exp Eye Res. 2024 Oct;247:110052. doi: 10.1016/j.exer.2024.110052. Epub 2024 Aug 14.
6
KCNK5 Regulating Potassium Efflux and Inducing Pyroptosis in Corneal Epithelial Cells Through TNFSF10-Mediated Autophagy in Dry Eye.KCNK5通过TNFSF10介导的自噬调节角膜上皮细胞中的钾外流并诱导细胞焦亡在干眼中的作用
Invest Ophthalmol Vis Sci. 2024 Jan 2;65(1):34. doi: 10.1167/iovs.65.1.34.
7
GPX4 in cell death, autophagy, and disease.GPX4 在细胞死亡、自噬和疾病中的作用。
Autophagy. 2023 Oct;19(10):2621-2638. doi: 10.1080/15548627.2023.2218764. Epub 2023 Jun 4.
8
Suppression of USP8 sensitizes cells to ferroptosis via SQSTM1/p62-mediated ferritinophagy.USP8的抑制通过SQSTM1/p62介导的铁自噬使细胞对铁死亡敏感。
Protein Cell. 2023 Apr 13;14(3):230-234. doi: 10.1093/procel/pwac004.
9
Autophagy and autophagy-related pathways in cancer.自噬和癌症中的自噬相关途径。
Nat Rev Mol Cell Biol. 2023 Aug;24(8):560-575. doi: 10.1038/s41580-023-00585-z. Epub 2023 Mar 2.
10
The Potential Role of Regulated Cell Death in Dry Eye Diseases and Ocular Surface Dysfunction.调控细胞死亡在干眼疾病和眼表面功能障碍中的潜在作用。
Int J Mol Sci. 2023 Jan 1;24(1):731. doi: 10.3390/ijms24010731.