Kim Yerin, Saville Luke, O'Neill Kieran, Garant Jean-Michel, Liu Yilin, Haile-Merhu Simon, Ghashghaei Maryam, Hoang Quang Anh, Louwagie Amber, Park Yongjin P, Jones Steven J M, Vu Ly P
Terry Fox Laboratory, BC Cancer Research Institute, Vancouver, BC V5Z 0B4, Canada; Bioinformatics, University of British Columbia, Vancouver, BC V6T 1Z4, Canada; Canada's Michael Smith Genome Sciences Centre, Vancouver, BC V5Z 0B4, Canada.
Terry Fox Laboratory, BC Cancer Research Institute, Vancouver, BC V5Z 0B4, Canada; Faculty of Pharmaceutical Sciences, University of British Columbia, Vancouver, BC V6T 1Z4, Canada.
Cell Genom. 2025 Jun 11;5(6):100872. doi: 10.1016/j.xgen.2025.100872. Epub 2025 May 12.
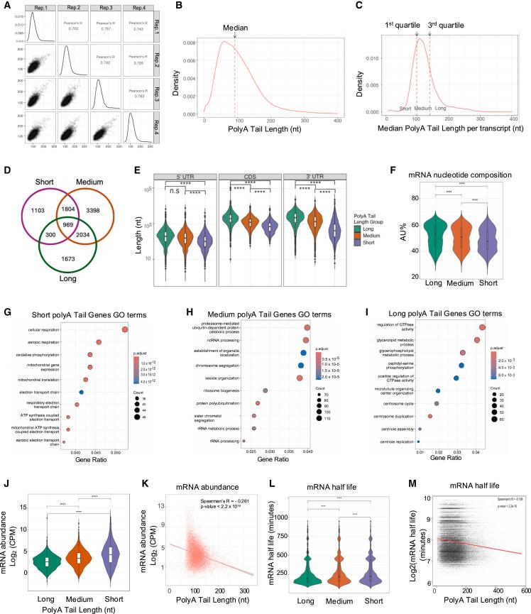
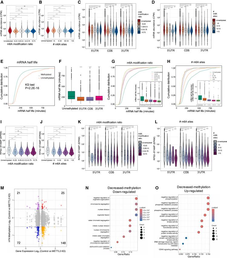
The identification and functional characterization of chemical modifications on an mRNA molecule, in particular N-methyladenosine (mA) modification, significantly broadened our understanding of RNA function and regulation. While interactions between RNA modifications and other RNA features have been proposed, direct evidence showing correlation is limited. Here, using Oxford Nanopore long-read direct RNA sequencing (dRNA-seq), we simultaneously interrogate the transcriptome and epitranscriptome of a human leukemia cell line to investigate the correlation between mA modifications, mRNA abundance, mRNA stability, polyadenylation (poly(A)) tail length, and alternative splicing. High-quality dRNA-seq is important for unbiased and large-scale correlative analyses. Global assessments indicated a negative association between poly(A) tail length and mRNA abundance while uncovering pathway-specific responses upon depletion of the mA-forming enzyme METTL3. Overall, our study presented a rich dRNA-seq data resource that has been validated and can be further exploited to inquire into the complexity of RNA modifications and potential interplays between RNA regulatory elements.
对mRNA分子上化学修饰的鉴定及其功能表征,特别是N - 甲基腺苷(mA)修饰,显著拓宽了我们对RNA功能和调控的理解。虽然已经提出了RNA修饰与其他RNA特征之间的相互作用,但显示相关性的直接证据有限。在这里,我们使用牛津纳米孔长读长直接RNA测序(dRNA - seq),同时检测人白血病细胞系的转录组和表观转录组,以研究mA修饰、mRNA丰度、mRNA稳定性、聚腺苷酸化(poly(A))尾长度和可变剪接之间的相关性。高质量的dRNA - seq对于无偏倚的大规模相关性分析很重要。全局评估表明,poly(A)尾长度与mRNA丰度之间呈负相关,同时揭示了mA形成酶METTL3缺失后的途径特异性反应。总体而言,我们的研究提供了一个经过验证的丰富dRNA - seq数据资源,可进一步用于探究RNA修饰的复杂性以及RNA调控元件之间的潜在相互作用。