Suppr超能文献

转录组学分析揭示异硫氰酸苄酯和白藜芦醇对牛肉的协同抗菌机制及其应用

Synergistic Antibacterial Mechanism of Benzyl Isothiocyanate and Resveratrol Against Revealed by Transcriptomic Analysis and Their Application in Beef.

作者信息

Liu Jianan, Ma Jinle, Wang Yingrui, Hao Hongshun, Bi Jingran, Hou Hongman, Zhang Gongliang

机构信息

School of Food Science and Technology, Dalian Polytechnic University, No. 1, Qinggongyuan, Ganjingzi District, Dalian 116034, China.

Liaoning Key Lab for Aquatic Processing Quality and Safety, Dalian Polytechnic University, No. 1, Qinggongyuan, Ganjingzi District, Dalian 116034, China.

出版信息

Foods. 2025 May 1;14(9):1610. doi: 10.3390/foods14091610.

Abstract

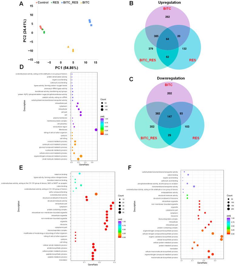
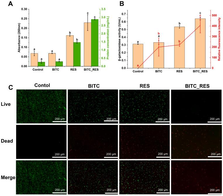
This study aims to elucidate the synergistic antibacterial mechanism of benzyl isothiocyanate (BITC) and resveratrol (RES) on () at the transcriptional level. Compared with the individuals, the combination of BITC and RES (BITC_RES) reduced growth, inhibited biofilm formation, and increased cell membrane disruption. The transcriptomic results showed that the BITC_RES group presented 245 and 1150 more DEGs than the BITC group and the RES group, respectively. In addition, some other key genes in the BITC_RES group, including serine protease (, ), Sae regulatory system (, , , ), accessory gene regulator protein C (), cysteine protease (), glutamyl endopeptidase (), and hemolysin toxin family-related genes (, , ), and the relative expression of these 12 genes was downregulated by 2.2-259.8-fold, 0.8-259.8-fold and 1.2-158.2-fold greater than those in the BITC group and the RES group, respectively. Finally, a synergistic antimicrobial effect of this combination was also observed in fresh lean beef at 4 °C and 25 °C. These findings provide information for future studies on the synergistic antimicrobial effects of BITC and RES on .

摘要

本研究旨在从转录水平阐明异硫氰酸苄酯(BITC)和白藜芦醇(RES)对()的协同抗菌机制。与单独使用相比,BITC与RES联合使用(BITC_RES)可减少()生长、抑制生物膜形成并增加细胞膜破坏。转录组学结果显示,BITC_RES组分别比BITC组和RES组多呈现245个和1150个差异表达基因(DEG)。此外,BITC_RES组中的一些其他关键基因,包括丝氨酸蛋白酶(,)、Sae调控系统(,,,)、辅助基因调节蛋白C()、半胱氨酸蛋白酶()、谷氨酰胺内肽酶()和溶血素毒素家族相关基因(,,),这12个基因的相对表达分别比BITC组和RES组下调2.2至259.8倍、0.8至259.8倍和1.2至158.

https://cdn.ncbi.nlm.nih.gov/pmc/blobs/c04d/12071323/2ab6e8655eee/foods-14-01610-g001.jpg

文献检索

告别复杂PubMed语法,用中文像聊天一样搜索,搜遍4000万医学文献。AI智能推荐,让科研检索更轻松。

立即免费搜索

文件翻译

保留排版,准确专业,支持PDF/Word/PPT等文件格式,支持 12+语言互译。

免费翻译文档

深度研究

AI帮你快速写综述,25分钟生成高质量综述,智能提取关键信息,辅助科研写作。

立即免费体验