Suppr超能文献

系统发育基因组学推断表明裸子植物中核基因组和细胞器基因组存在不同的深层系统发育信号。

Phylogenomic Inference Suggests Differential Deep Time Phylogenetic Signals from Nuclear and Organellar Genomes in Gymnosperms.

作者信息

Lin Yu-En, Wu Chung-Shien, Wu Yu-Wei, Chaw Shu-Miaw

机构信息

Department of Biochemical Science and Technology, National Taiwan University, Taipei 106319, Taiwan.

Biodiversity Research Center, Academia Sinica, Nankang Campus, Taipei 11529, Taiwan.

出版信息

Plants (Basel). 2025 Apr 28;14(9):1335. doi: 10.3390/plants14091335.

Abstract

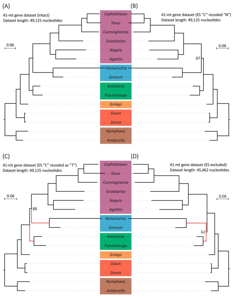
The living gymnosperms include about 1200 species in five major groups: cycads, ginkgo, gnetophytes, Pinaceae (conifers I), and cupressophytes (conifers II). Molecular phylogenetic studies have yet to reach a unanimously agreed-upon relationship among them. Moreover, cytonuclear phylogenetic incongruence has been repeatedly observed in gymnosperms. We collated a comprehensive dataset from available genomes of 17 gymnosperms across the five major groups and added our own high-quality assembly of a species from Podocarpaceae (the second largest conifer family) to increase sampling width. We used these data to infer reconciled nuclear species phylogenies using two separate methods to ensure the robustness of our conclusions. We also reconstructed organelle phylogenomic trees from 42 mitochondrial and 82 plastid genes from 38 and 289 gymnosperm species across the five major groups, respectively. Our nuclear phylogeny consistently recovers the Ginkgo-cycads clade as the first lineage split from other gymnosperm clades and the Pinaceae as sister to gnetophytes (the Gnepines hypothesis). In contrast, the mitochondrial tree places cycads as the earliest lineage in gymnosperms and gnetophytes as sister to cupressophytes (the Gnecup hypothesis) while the plastomic tree supports the Ginkgo-cycads clade and gnetophytes as the sister to cupressophytes. We also examined the effect of mitochondrial RNA editing sites on the gymnosperm phylogeny by manipulating the nucleotide and amino acid sequences at these sites. Only complete removal of editing sites has an effect on phylogenetic inference, leading to a closer congruence between mitogenomic and nuclear phylogenies. This suggests that RNA editing sites carry a phylogenetic signal with distinct evolutionary traits.

摘要

现存的裸子植物包括五个主要类群中的约1200个物种:苏铁类、银杏、买麻藤类、松科(针叶树I)和柏科(针叶树II)。分子系统发育研究尚未就它们之间达成一致认同的关系。此外,在裸子植物中反复观察到细胞核与细胞质系统发育不一致的情况。我们从五个主要类群的17种裸子植物的现有基因组中整理了一个综合数据集,并添加了我们自己对罗汉松科(第二大针叶树科)一个物种的高质量组装数据,以增加样本宽度。我们使用这些数据,通过两种不同的方法推断协调的核物种系统发育,以确保我们结论的稳健性。我们还分别从五个主要类群的38种和289种裸子植物的42个线粒体基因和82个质体基因重建了细胞器系统发育基因组树。我们的核系统发育一致地将银杏 - 苏铁类分支恢复为从其他裸子植物分支中最早分裂出来的谱系,并将松科作为买麻藤类的姐妹类群(Gnepines假说)。相比之下,线粒体树将苏铁类作为裸子植物中最早的谱系,将买麻藤类作为柏科的姐妹类群(Gnecup假说),而质体基因组树支持银杏 - 苏铁类分支和买麻藤类作为柏科的姐妹类群。我们还通过操纵这些位点的核苷酸和氨基酸序列,研究了线粒体RNA编辑位点对裸子植物系统发育的影响。只有完全去除编辑位点才会对系统发育推断产生影响,从而导致线粒体基因组和核系统发育之间更紧密的一致性。这表明RNA编辑位点携带具有独特进化特征的系统发育信号。

https://cdn.ncbi.nlm.nih.gov/pmc/blobs/4925/12073265/3c67cf659296/plants-14-01335-g001.jpg

文献AI研究员

20分钟写一篇综述,助力文献阅读效率提升50倍。

立即体验

用中文搜PubMed

大模型驱动的PubMed中文搜索引擎

马上搜索

文档翻译

学术文献翻译模型,支持多种主流文档格式。

立即体验