• 文献检索
  • 文档翻译
  • 深度研究
  • 学术资讯
  • Suppr Zotero 插件Zotero 插件
  • 邀请有礼
  • 套餐&价格
  • 历史记录
应用&插件
Suppr Zotero 插件Zotero 插件浏览器插件Mac 客户端Windows 客户端微信小程序
定价
高级版会员购买积分包购买API积分包
服务
文献检索文档翻译深度研究API 文档MCP 服务
关于我们
关于 Suppr公司介绍联系我们用户协议隐私条款
关注我们

Suppr 超能文献

核心技术专利:CN118964589B侵权必究
粤ICP备2023148730 号-1Suppr @ 2026

文献检索

告别复杂PubMed语法,用中文像聊天一样搜索,搜遍4000万医学文献。AI智能推荐,让科研检索更轻松。

立即免费搜索

文件翻译

保留排版,准确专业,支持PDF/Word/PPT等文件格式,支持 12+语言互译。

免费翻译文档

深度研究

AI帮你快速写综述,25分钟生成高质量综述,智能提取关键信息,辅助科研写作。

立即免费体验

使用MS LOC平台整合机器学习和唾液代谢指纹图谱进行肺癌的快速无创早期检测:一项大规模多中心研究

Rapid and Noninvasive Early Detection of Lung Cancer by Integration of Machine Learning and Salivary Metabolic Fingerprints Using MS LOC Platform: A Large-Scale Multicenter Study.

作者信息

Lin Shuang, Yan Runlan, Zhu Junqi, Li Bei, Zhong Yinyan, Han Shuang, Wang Huiting, Wu Jianmin, Chen Zhao, Jiang Yuyue, Pan Aiwu, Huang Xuqing, Chen Xiaoming, Zhu Pingya, Cao Sheng, Liang Wenhua, Ye Peng, Gao Yue

机构信息

Department of Thoracic Surgery, The First Affiliated Hospital, School of Medicine, Zhejiang University, Hangzhou, 310006, China.

Department of Geriatrics, Zhejiang Key Laboratory of Traditional Chinese Medicine for the Prevention and Treatment of Senile Chronic Diseases, Affiliated Hangzhou First People's Hospital, School of Medicine, Westlake University, Hangzhou, 310006, China.

出版信息

Adv Sci (Weinh). 2025 Jun;12(22):e2416719. doi: 10.1002/advs.202416719. Epub 2025 May 14.

DOI:10.1002/advs.202416719
PMID:40365752
原文链接:
https://pmc.ncbi.nlm.nih.gov/articles/PMC12165017/
Abstract

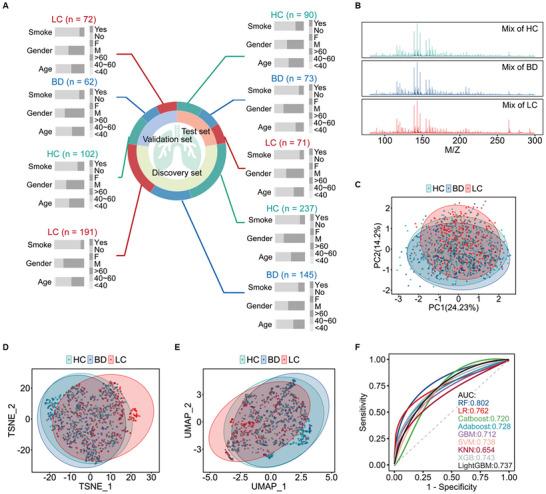
Most lung cancer (LC) patients are diagnosed at advanced stages due to the lack of effective screening tools. This multicenter study analyzes 1043 saliva samples (334 LC cases and 709 non-LC cases) using a novel high-throughput platform for metabolic fingerprint acquisition. Machine learning identifies 35 metabolic features distinguishing LC from non-LC subjects, enabling the development of a classification model named SalivaMLD. In the validation set and test set, SalivaMLD demonstrates strong diagnostic performance, achieving an area under the curve of 0.849-0.850, a sensitivity of 81.69-83.33%, and a specificity of 74.23-74.39%, outperforming conventional tumor biomarkers. Notably, SalivaMLD exhibits superior accuracy in distinguishing early stage LC patients. Hence, this rapid and noninvasive screening method may be widely applied in clinical practice for LC detection.

摘要

由于缺乏有效的筛查工具,大多数肺癌(LC)患者在晚期才被诊断出来。这项多中心研究使用一种新型的高通量平台来获取代谢指纹,对1043份唾液样本(334例LC病例和709例非LC病例)进行了分析。机器学习识别出35种代谢特征,可将LC患者与非LC患者区分开来,从而开发出一种名为SalivaMLD的分类模型。在验证集和测试集中,SalivaMLD表现出强大的诊断性能,曲线下面积达到0.849 - 0.850,灵敏度为81.69% - 83.33%,特异性为74.23% - 74.39%,优于传统肿瘤生物标志物。值得注意的是,SalivaMLD在区分早期LC患者方面表现出卓越的准确性。因此,这种快速且无创的筛查方法可能会在临床实践中广泛应用于LC检测。

https://cdn.ncbi.nlm.nih.gov/pmc/blobs/0d10/12165017/c836807ca10d/ADVS-12-2416719-g003.jpg
https://cdn.ncbi.nlm.nih.gov/pmc/blobs/0d10/12165017/23e858041e1a/ADVS-12-2416719-g006.jpg
https://cdn.ncbi.nlm.nih.gov/pmc/blobs/0d10/12165017/c56c7d1367e0/ADVS-12-2416719-g005.jpg
https://cdn.ncbi.nlm.nih.gov/pmc/blobs/0d10/12165017/49211037085a/ADVS-12-2416719-g007.jpg
https://cdn.ncbi.nlm.nih.gov/pmc/blobs/0d10/12165017/86d9268c4ce6/ADVS-12-2416719-g002.jpg
https://cdn.ncbi.nlm.nih.gov/pmc/blobs/0d10/12165017/cc523a13c44a/ADVS-12-2416719-g001.jpg
https://cdn.ncbi.nlm.nih.gov/pmc/blobs/0d10/12165017/c836807ca10d/ADVS-12-2416719-g003.jpg
https://cdn.ncbi.nlm.nih.gov/pmc/blobs/0d10/12165017/23e858041e1a/ADVS-12-2416719-g006.jpg
https://cdn.ncbi.nlm.nih.gov/pmc/blobs/0d10/12165017/c56c7d1367e0/ADVS-12-2416719-g005.jpg
https://cdn.ncbi.nlm.nih.gov/pmc/blobs/0d10/12165017/49211037085a/ADVS-12-2416719-g007.jpg
https://cdn.ncbi.nlm.nih.gov/pmc/blobs/0d10/12165017/86d9268c4ce6/ADVS-12-2416719-g002.jpg
https://cdn.ncbi.nlm.nih.gov/pmc/blobs/0d10/12165017/cc523a13c44a/ADVS-12-2416719-g001.jpg
https://cdn.ncbi.nlm.nih.gov/pmc/blobs/0d10/12165017/c836807ca10d/ADVS-12-2416719-g003.jpg

相似文献

1
Rapid and Noninvasive Early Detection of Lung Cancer by Integration of Machine Learning and Salivary Metabolic Fingerprints Using MS LOC Platform: A Large-Scale Multicenter Study.使用MS LOC平台整合机器学习和唾液代谢指纹图谱进行肺癌的快速无创早期检测:一项大规模多中心研究
Adv Sci (Weinh). 2025 Jun;12(22):e2416719. doi: 10.1002/advs.202416719. Epub 2025 May 14.
2
Expression of Salivary miRNAs, Clinical, and Demographic Features in the Early Detection of Gastric Cancer: A Statistical and Machine Learning Analysis.唾液 microRNAs 的表达、临床和人口统计学特征在胃癌的早期检测中的作用:统计和机器学习分析。
J Gastrointest Cancer. 2024 Nov 9;56(1):15. doi: 10.1007/s12029-024-01136-1.
3
High-Throughput Salivary Metabolite Profiling on an Ultralow Noise Tip-Enhanced Laser Desorption Ionization Mass Spectrometry Platform for Noninvasive Diagnosis of Early Lung Cancer.基于超低噪声尖端增强激光解吸电离质谱平台的高通量唾液代谢物分析用于非侵入性早期肺癌诊断。
J Proteome Res. 2021 Sep 3;20(9):4346-4356. doi: 10.1021/acs.jproteome.1c00310. Epub 2021 Aug 3.
4
Salivary metabolomic biomarkers for non-invasive lung cancer detection.唾液代谢组学生物标志物用于非侵入性肺癌检测。
Cancer Sci. 2024 May;115(5):1695-1705. doi: 10.1111/cas.16112. Epub 2024 Feb 28.
5
Cost-effective shallow genome-wide sequencing for profiling plasma cfDNA signatures to enhance lung cancer detection.用于分析血浆游离DNA特征以增强肺癌检测的经济高效的浅层全基因组测序。
Future Oncol. 2025 May;21(11):1391-1402. doi: 10.1080/14796694.2025.2483154. Epub 2025 Mar 25.
6
Machine Learning for Early Lung Cancer Identification Using Routine Clinical and Laboratory Data.基于常规临床和实验室数据的肺癌早期识别的机器学习。
Am J Respir Crit Care Med. 2021 Aug 15;204(4):445-453. doi: 10.1164/rccm.202007-2791OC.
7
Salivary metabolomic biomarkers for esophageal and gastric cancers by liquid chromatography-mass spectrometry.基于液相色谱-质谱联用的唾液代谢组学生物标志物用于食管和胃癌的诊断
Cancer Sci. 2024 Sep;115(9):3089-3098. doi: 10.1111/cas.16256. Epub 2024 Jul 14.
8
Proteomic analysis of human saliva from lung cancer patients using two-dimensional difference gel electrophoresis and mass spectrometry.采用二维差异凝胶电泳和质谱技术对肺癌患者唾液进行蛋白质组学分析。
Mol Cell Proteomics. 2012 Feb;11(2):M111.012112. doi: 10.1074/mcp.M111.012112. Epub 2011 Nov 17.
9
Machine learning-derived peripheral blood transcriptomic biomarkers for early lung cancer diagnosis: Unveiling tumor-immune interaction mechanisms.基于机器学习的外周血转录组生物标志物用于早期肺癌诊断:揭示肿瘤-免疫相互作用机制
Biofactors. 2025 Jan-Feb;51(1):e2129. doi: 10.1002/biof.2129. Epub 2024 Oct 16.
10
Diagnosis of lung cancer using salivary miRNAs expression and clinical characteristics.利用唾液中微小RNA表达及临床特征诊断肺癌。
BMC Pulm Med. 2025 Jan 25;25(1):41. doi: 10.1186/s12890-025-03502-6.

本文引用的文献

1
Artificial Intelligence in Metabolomics: A Current Review.代谢组学中的人工智能:当前综述
Trends Analyt Chem. 2024 Sep;178. doi: 10.1016/j.trac.2024.117852. Epub 2024 Jul 3.
2
Tumor-associated macrophages restrict CD8 T cell function through collagen deposition and metabolic reprogramming of the breast cancer microenvironment.肿瘤相关巨噬细胞通过胶原蛋白沉积和乳腺癌微环境的代谢重编程来限制 CD8 T 细胞的功能。
Nat Cancer. 2024 Jul;5(7):1045-1062. doi: 10.1038/s43018-024-00775-4. Epub 2024 Jun 3.
3
Global cancer statistics 2022: GLOBOCAN estimates of incidence and mortality worldwide for 36 cancers in 185 countries.
2022 年全球癌症统计数据:全球 185 个国家和地区 36 种癌症的发病率和死亡率全球估计数。
CA Cancer J Clin. 2024 May-Jun;74(3):229-263. doi: 10.3322/caac.21834. Epub 2024 Apr 4.
4
Global variations in lung cancer incidence by histological subtype in 2020: a population-based study.2020 年按组织学亚型划分的全球肺癌发病率变化:一项基于人群的研究。
Lancet Oncol. 2023 Nov;24(11):1206-1218. doi: 10.1016/S1470-2045(23)00444-8. Epub 2023 Oct 11.
5
Diagnosis of Esophageal Squamous Cell Carcinoma by High-Performance Serum Metabolic Fingerprints: A Retrospective Study.基于高性能血清代谢指纹图谱诊断食管鳞状细胞癌:一项回顾性研究。
Small Methods. 2024 Jan;8(1):e2301046. doi: 10.1002/smtd.202301046. Epub 2023 Oct 6.
6
Monkeypox diagnosis using ensemble classification.应用集成分类法诊断猴痘。
Artif Intell Med. 2023 Sep;143:102618. doi: 10.1016/j.artmed.2023.102618. Epub 2023 Jul 1.
7
Efficient plasma metabolic fingerprinting as a novel tool for diagnosis and prognosis of gastric cancer: a large-scale, multicentre study.高效血浆代谢指纹图谱作为胃癌诊断和预后的新工具:一项大规模、多中心研究
Gut. 2023 Nov;72(11):2051-2067. doi: 10.1136/gutjnl-2023-330045. Epub 2023 Jul 17.
8
Bovine Omasum-Inspired Interfacial Carbon-Based Nanocomposite for Saliva Metabolic Screening of Gastric Cancer.受牛瓣胃启发的界面碳基纳米复合材料用于胃癌唾液代谢筛查
Anal Chem. 2023 Aug 1;95(30):11296-11305. doi: 10.1021/acs.analchem.3c01358. Epub 2023 Jul 17.
9
Metabolomic differentiation of benign vs malignant pulmonary nodules with high specificity via high-resolution mass spectrometry analysis of patient sera.通过对患者血清进行高分辨率质谱分析,实现了对良恶性肺结节的高特异性代谢组学区分。
Nat Commun. 2023 Apr 24;14(1):2339. doi: 10.1038/s41467-023-37875-1.
10
Targeting IGF1R signaling enhances the sensitivity of cisplatin by inhibiting proline and arginine metabolism in oesophageal squamous cell carcinoma under hypoxia.靶向 IGF1R 信号通路通过抑制缺氧状态下食管鳞癌细胞脯氨酸和精氨酸代谢增强顺铂敏感性。
J Exp Clin Cancer Res. 2023 Mar 28;42(1):73. doi: 10.1186/s13046-023-02623-2.