Suppr超能文献

甲型流感病毒的传播和感染会导致病毒血症中组织驻留细胞的损伤和功能障碍。

Influenza A virus dissemination and infection leads to tissue resident cell injury and dysfunction in viral sepsis.

作者信息

Zheng Ying, He Di, Zuo Wenting, Wang Weiyang, Wu Kaiwei, Wu Hongping, Yuan Yingying, Huang Yijiao, Li Hongyan, Lu Yameng, Zhao Ling, Wang Xiuhong, Wang Jiaying, Zhang Yulian, Zou Guming, Li Haibo, Wang Zai, Cao Bin

机构信息

Department of Pulmonary and Critical Care Medicine, China-Japan Friendship Hospital, Capital Medical University, Beijing, 100054, China; National Center for Respiratory Medicine, State Key Laboratory of Respiratory Health and Multimorbidity, National Clinical Research Center for Respiratory Diseases, Institute of Respiratory Medicine, Chinese Academy of Medical Sciences, Department of Pulmonary and Critical Care Medicine, Center of Respiratory Medicine, China-Japan Friendship Hospital, Beijing, 100029, China.

National Center for Respiratory Medicine, State Key Laboratory of Respiratory Health and Multimorbidity, National Clinical Research Center for Respiratory Diseases, Institute of Respiratory Medicine, Chinese Academy of Medical Sciences, Department of Pulmonary and Critical Care Medicine, Center of Respiratory Medicine, China-Japan Friendship Hospital, Beijing, 100029, China; Peking Union Medical College, Chinese Academy of Medical Sciences, Beijing, 100730, China.

出版信息

EBioMedicine. 2025 Jun;116:105738. doi: 10.1016/j.ebiom.2025.105738. Epub 2025 May 13.

Abstract

BACKGROUND

Severe respiratory viral infections can lead to viral sepsis (VS), a life-threatening condition characterized by lung and extrapulmonary organ dysfunction. However, the pathology of VS is not clear. Specifically, it is unknown how the cytokine storm and direct virus infection contribute to the damage of extrapulmonary organs.

METHODS

In this study, we established survival and lethal mouse models of VS by intranasally administering different doses of PR8/H1N1 influenza virus in C57BL/6J male mice, as well as model of bacterial sepsis (BS) caused by Streptococcus pneumoniae as references. Viraemia and extrapulmonary dissemination and infection of the virus were examined. Single-cell sequencing of the lungs and livers was performed at different days post-infection (dpi) in three groups.

FINDINGS

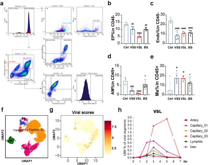
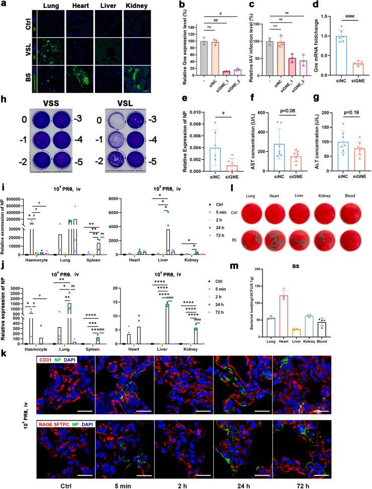
While bacteria can spread and colonize extensively in extrapulmonary organs, causing multiple organ injuries, IAVs mainly replicate and cause damage in pulmonary cells. Live virus can be isolated in the blood and extrapulmonary organs. Disseminating via the bloodstream, IAVs transiently infect the liver and spleen, causing liver dysfunction and spleen atrophy, without affecting kidney function, despite systematically elevated cytokine levels. Compared to BS, a more significant decrease in the proportion of alveolar macrophages, epithelial cells, endothelial cells, and fibroblasts in the lungs, as well as endothelial cells and Kupffer cells in the liver, was observed in VS. This was accompanied by a longer activated PANoptosis pathway and downregulated genes responsible for barrier function and antigen presentation in the epithelial and endothelial cells.

INTERPRETATION

Our study suggests that H1N1 influenza virus disseminates through the bloodstream and infects extrapulmonary organs to varying extents, which may lead to differential cell death, organ dysfunction, and trigger VS.

FUNDING

This research was supported by the National Natural Science Foundation of China (82241056, 82170015, 82030002, 82470007, 824B2001), the National Key R&D Program of China (2023YFC2306300), Chinese Academy of Medical Sciences Innovation Fund for Medical Sciences (2021-I2M-1-048), the Innovation Team and Talents Cultivation Program of National Administration of Traditional Chinese Medicine (ZYYCXTD-D-202208), New Cornerstone Science Foundation, National High Level Hospital Clinical Research Funding (2024-NHLHCRF-LX-01-0101, 2024-NHLHCRF-LX-01-0102), Beijing Research Ward Excellence Program (BRWEP2024W114060103), Noncommunicable Chronic Diseases-National Science and Technology Major Project (2023ZD0506200, 2023ZD0506203) and Special Research Fund for Central Universities, Peking Union Medical College (3332024193).

摘要

背景

严重的呼吸道病毒感染可导致病毒性脓毒症(VS),这是一种危及生命的疾病,其特征为肺和肺外器官功能障碍。然而,VS的病理机制尚不清楚。具体而言,细胞因子风暴和病毒直接感染如何导致肺外器官损伤尚不清楚。

方法

在本研究中,我们通过向C57BL/6J雄性小鼠鼻内接种不同剂量的PR8/H1N1流感病毒,建立了VS的存活和致死小鼠模型,并以肺炎链球菌引起的细菌性脓毒症(BS)模型作为对照。检测了病毒血症以及病毒在肺外的播散和感染情况。在感染后不同天数(dpi)对三组小鼠的肺和肝脏进行了单细胞测序。

研究结果

虽然细菌可在肺外器官广泛传播和定植,导致多器官损伤,但甲型流感病毒主要在肺细胞中复制并造成损伤。血液和肺外器官中可分离出活病毒。甲型流感病毒通过血流播散,短暂感染肝脏和脾脏,导致肝功能障碍和脾脏萎缩,尽管细胞因子水平系统性升高,但未影响肾功能。与BS相比,VS组肺中肺泡巨噬细胞、上皮细胞、内皮细胞和成纤维细胞以及肝脏中内皮细胞和库普弗细胞的比例显著降低。这伴随着更长时间激活的PAN凋亡途径以及上皮和内皮细胞中负责屏障功能和抗原呈递的基因下调。

解读

我们的研究表明,H1N1流感病毒通过血流播散并不同程度地感染肺外器官,这可能导致不同的细胞死亡、器官功能障碍并引发VS。

资助

本研究得到了中国国家自然科学基金(82241056、82170015、82030002、82470007、824B2001)、中国国家重点研发计划(2023YFC2306300)、中国医学科学院医学与健康科技创新工程(2021-I2M-1-048)、国家中医药管理局创新团队及人才培养计划(ZYYCXTD-D-202208)、新基石科学基金、国家高水平医院临床研究专项(2024-NHLHCRF-LX-01-0101、2024-NHLHCRF-LX-01-0102)、北京研究型病房卓越计划(BRWEP2024W114060103)、重大慢性非传染性疾病防控科技重大专项(2023ZD0506200、2023ZD0506203)以及北京协和医学院中央高校基本科研业务费专项资金(3332024193)的资助。

https://cdn.ncbi.nlm.nih.gov/pmc/blobs/344f/12142562/ae947b27aaaa/gr1.jpg

文献检索

告别复杂PubMed语法,用中文像聊天一样搜索,搜遍4000万医学文献。AI智能推荐,让科研检索更轻松。

立即免费搜索

文件翻译

保留排版,准确专业,支持PDF/Word/PPT等文件格式,支持 12+语言互译。

免费翻译文档

深度研究

AI帮你快速写综述,25分钟生成高质量综述,智能提取关键信息,辅助科研写作。

立即免费体验